服务热线:133 6655 6600
发布内容
当前位置: 现代供热网 技术交流 正文

北京市建筑工程如何报装供热系统?

14 2026-03-31

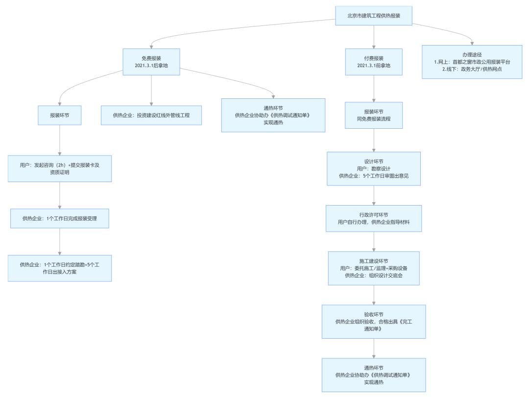
供热报装是用户向供热企业申请接入供热系统,将建筑内供暖设施与室外供热管网相连接的管道工程,涵盖勘察设计、土方开挖、管道安装等事项,属于市政工程类别,其报装类型按土地使用权取得时间分为免费和付费两类,办理流程各有规范,具体如下:


一、建筑红线外免费(2021年3月1日后取得土地使用权)

整体分为报装通热两大环节,全程红线外工程由供热企业投资建设,用户仅需配合完成相关手续:

(1)报装

用户发起咨询(2小时内完成),填写《客户用热报装卡》并提交法人资质、建筑权属证明等材料,供热企业1个工作日内完成报装受理;受理后1 个工作日内约定现场踏勘,踏勘完成后5个工作日内出具供热接入方案。
(2)通热
用户建筑具备供热条件后,由供热企业组织办理通热手续,协助出具《供热调试通知单》,完成通热。

二、建筑红线外付费(2021年3月1日前取得土地使用权)

全程分为报装、设计、行政许可、施工建设、验收、通热六个环节红线外工程相关费用由用户承担,各环节权责明确:

(1)报装

与免费报装流程一致。
(2)设计
用户自行或外委完成工程勘察设计,供热企业5个工作日内完成施工图审核并出具意见,用户按意见完善图纸。
(3)行政许可
用户自行办理规划、占道、施工等许可手续,供热企业提供材料指导。
(4)施工建设
用户委托施工、监理单位并完成设备采购,供热企业组织施工图设计交底会后,由用户组织施工。
(5)验收
工程完工后,供热企业组织多方按图纸验收,合格后出具《供热工程完工通知单》。
(6)通热
验收合格后,由供热企业协助办理《供热调试通知单》,完成通热。

三、供热报装办理途径
(1)网上报装
通过首都之窗政务服务板块进入市政公用报装“一站式”服务平台办理;
(2)线下办理:
前往北京市市区两级政务大厅窗口、供热企业服务网点咨询并办理。

四、供热报装办理流程示意图

声明:本站文章来源转载仅供参考学习,转载内容合法性不承担保证责任,但将依法配合处理侵权纠纷,转载内容版权归原作者所有,本站已尽力标注来源,若有疏忽请联系更正,如果有侵权请联系我们24小时之内删除13366556600

热线电话
133 6655 6600
热线电话 微信咨询
回到顶部 回到首页