服务热线:133 6655 6600
发布内容
当前位置: 现代供热网 供热政策 正文

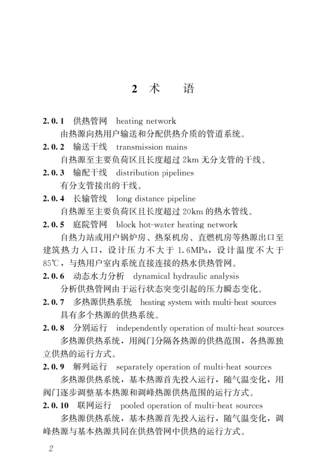
行业标准:《城镇供热管网设计标准》CJJ/T 34-2022

166 2026-01-05

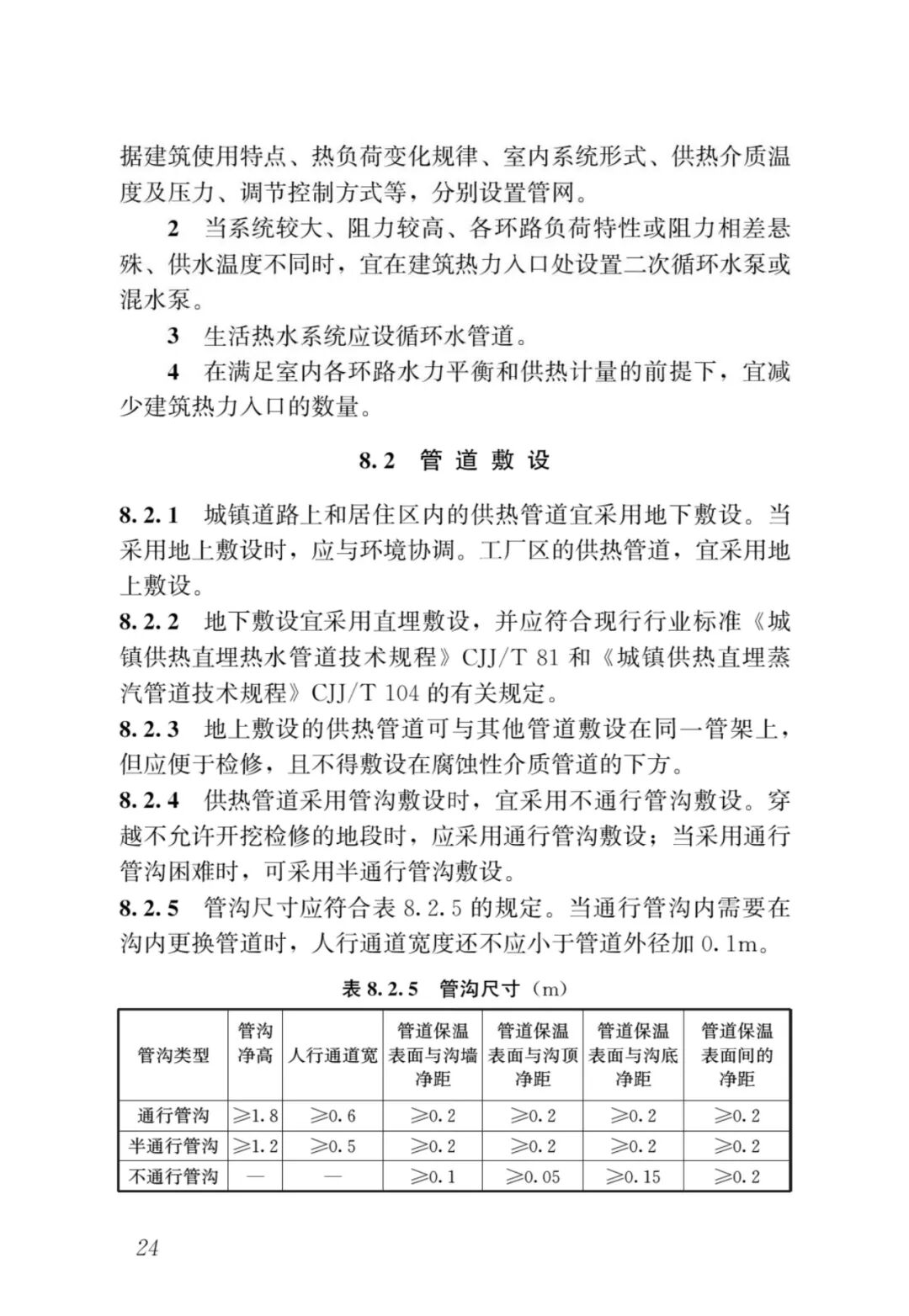
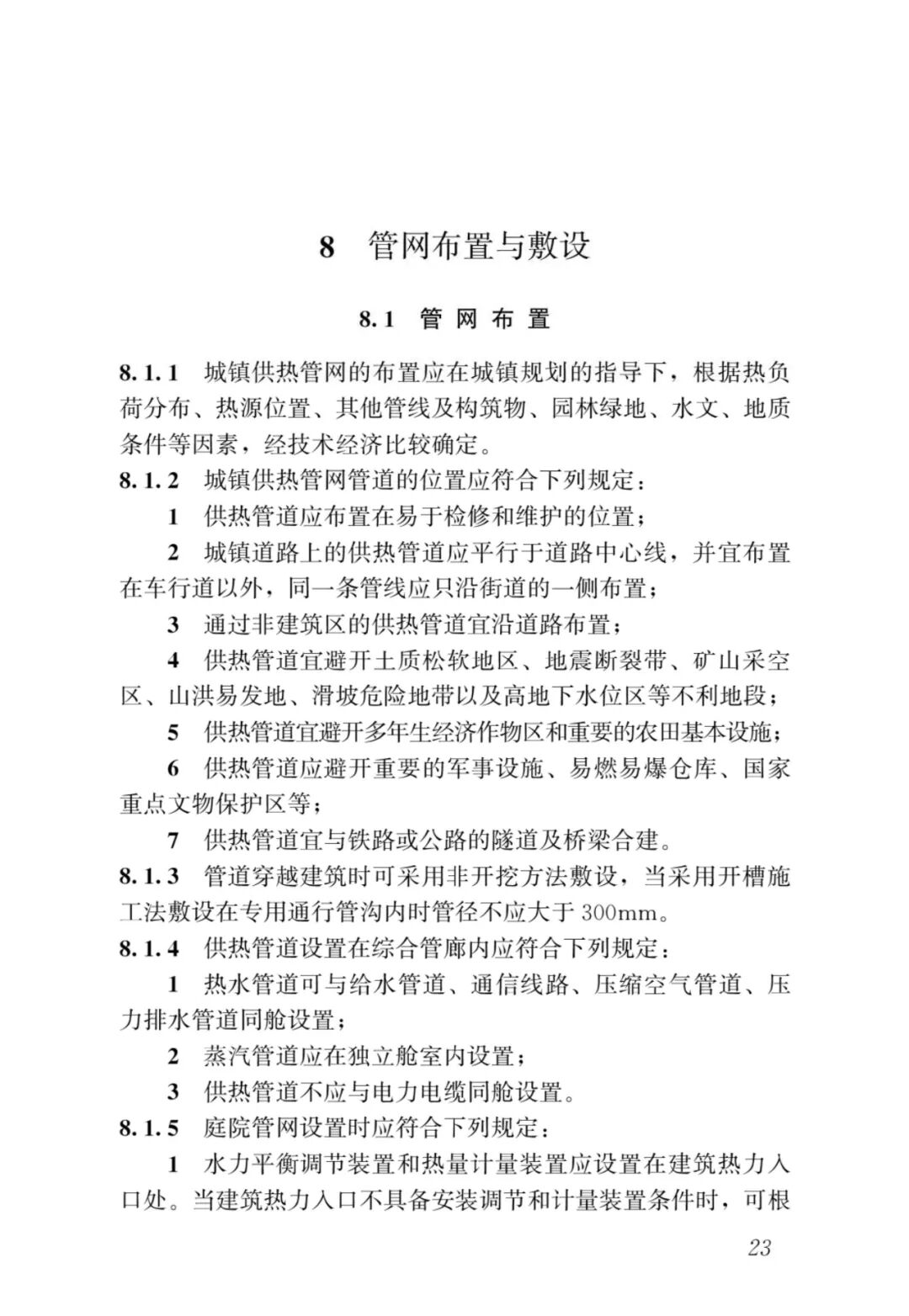
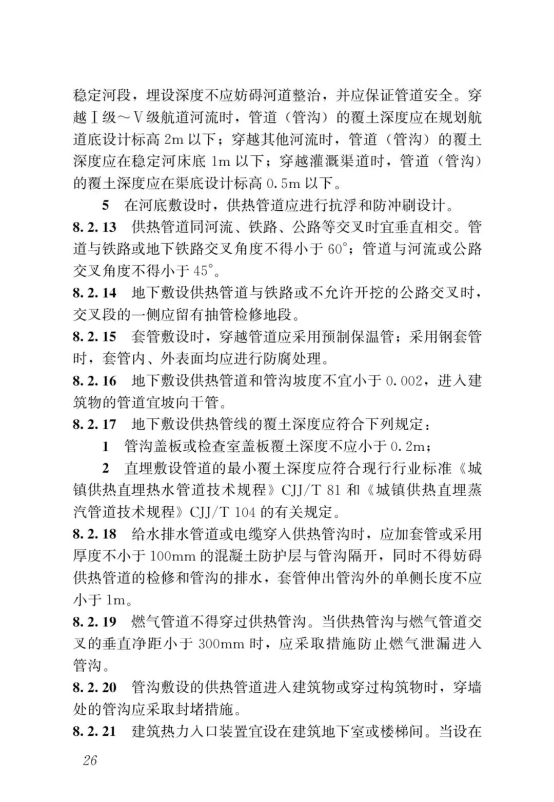
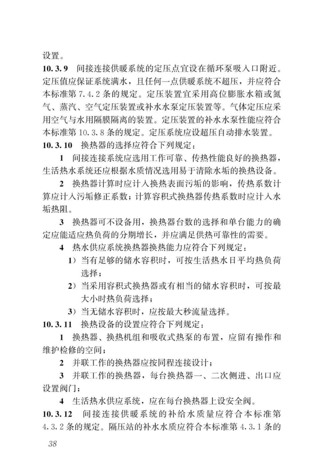
《城镇供热管网设计标准》为行业标准,编号为CJJ/T34-2022,自2022年8月1日起实施。原《城镇供热管网设计规范》(CJJ34-2010)同时废止。
图片
图片
图片
图片
图片
图片
图片
图片
图片
图片
图片
图片
图片
图片
图片
图片
图片
图片
图片
图片
图片
图片
图片
图片
图片
图片
图片
图片
图片
图片
图片
图片
图片
图片
图片
图片
图片
图片
图片
图片
图片
图片
图片
图片
图片
图片
图片
图片
图片
图片
图片
图片
图片
图片
图片
图片
图片
图片
图片
图片
图片
图片
图片
图片
图片
图片
图片
图片
图片
图片

声明:本站文章来源转载仅供参考学习,转载内容合法性不承担保证责任,但将依法配合处理侵权纠纷,转载内容版权归原作者所有,本站已尽力标注来源,若有疏忽请联系更正,如果有侵权请联系我们24小时之内删除13366556600

热线电话
133 6655 6600
热线电话 微信咨询
回到顶部 回到首页