服务热线:133 6655 6600
发布内容
当前位置: 现代供热网 供热白皮书 正文

中国散煤综合治理研究报告2025

356 2025-10-25

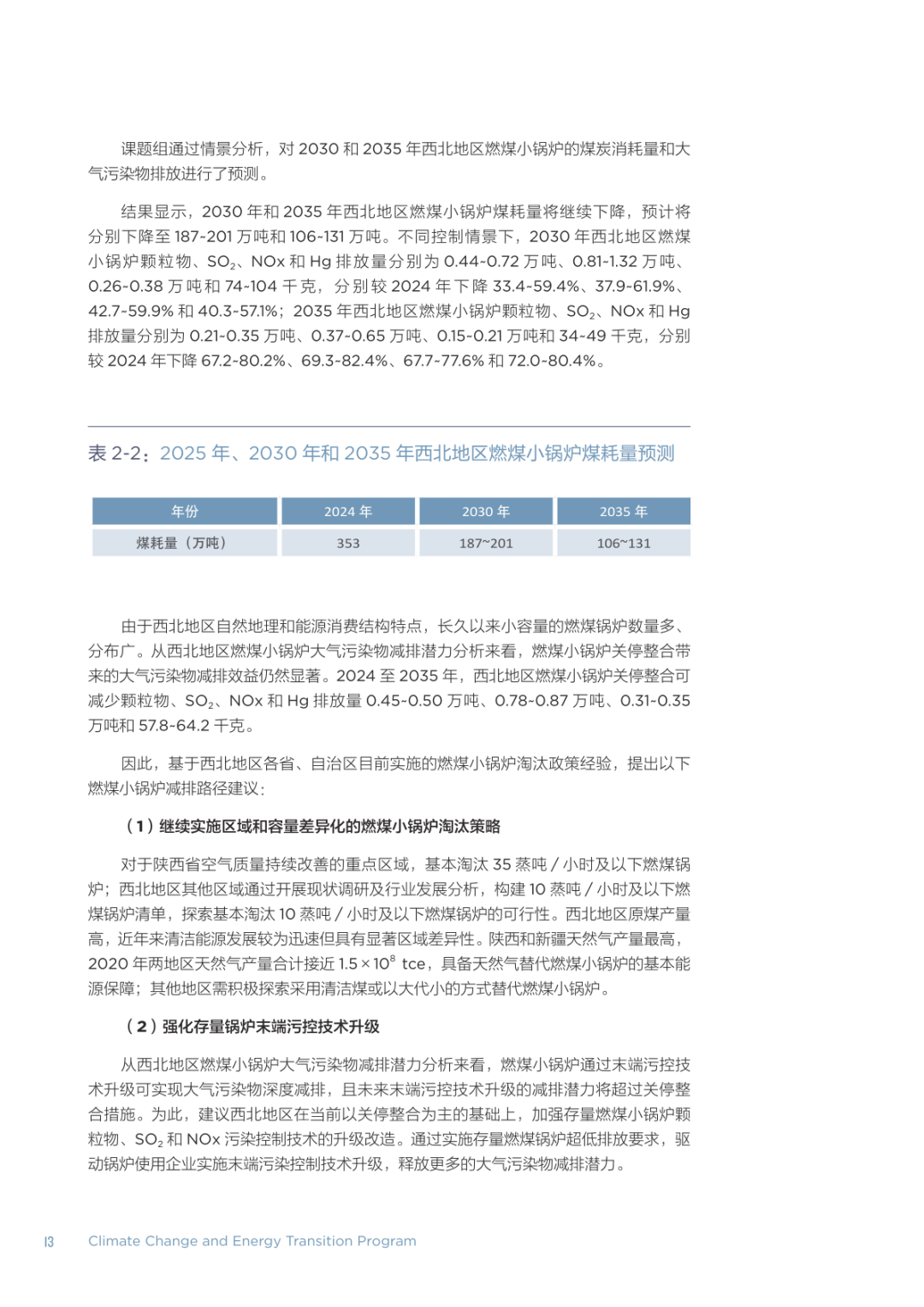
告聚焦 “十四五” 散煤治理成效、区域特征与经济健康协同效应,提出农村清洁取暖与能源转型路径,为 “十五五” 治理提供方向。报告先总结 “十四五” 治理成果。全国散煤削减超 4 亿吨,PM2.5 平均浓度降至 30 微克 / 立方米以下。工业小锅炉散煤消费从 2017 年 1.55 亿吨降至 2024 年 0.28 亿吨,35 蒸吨 / 小时以下锅炉成淘汰重点;建材小窑炉减少散煤 1.99 亿吨,砖瓦行业淘汰 5401 家企业;北方农村清洁取暖改造 4100 万户,清洁取暖率达 83%,可再生能源采暖替代散煤 2102 万吨,地热占比 62%。核心内容围绕西北地区治理与协同效应展开。西北地区工业小锅炉 2024 年煤耗 353 万吨,预计 2035 年降至 106-131 万吨,需差异化淘汰与末端治理升级;建材小窑炉企业数量锐减,但剩余产能能效低,需推动清洁能源替代;农村清洁取暖率 25%-30%,受严寒、经济弱等制约,返煤率 50%-80%,需适配技术与建筑节能协同。

以下为部分内容:

广告






声明:本站文章来源转载仅供参考学习,转载内容合法性不承担保证责任,但将依法配合处理侵权纠纷,转载内容版权归原作者所有,本站已尽力标注来源,若有疏忽请联系更正,如果有侵权请联系我们24小时之内删除13366556600


热线电话
133 6655 6600
热线电话 微信咨询
回到顶部 回到首页