服务热线:133 6655 6600
发布内容
当前位置: 现代供热网 各地供热动态 正文

山东省印发《美丽山东建设金融项目库管理办法》 热泵、地热能、生物质能、余热余压、太阳能供暖、热水等在列!

132 2025-08-06

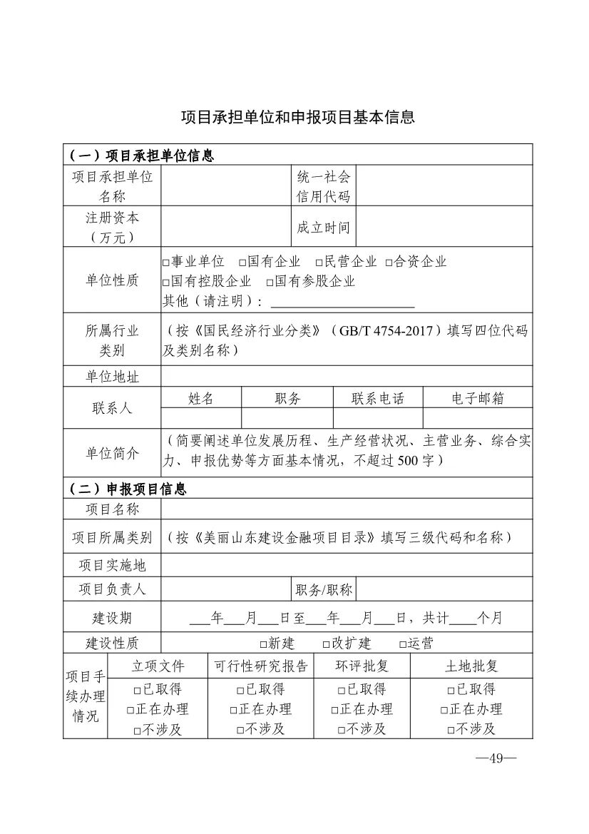
日前,山东省印发《美丽山东建设金融项目库管理办法》,进一步发挥绿色金融对生态环境保护的支撑作用,推进美丽山东建设。入库项目目录由原来的9大类107个具体类目,调整为应对气候变化、污染防治、资源循环利用、生态产业和生物多样性保护、基础设施绿色升级、绿色装备制造、绿色服务、其他项目等8大类274个具体类目。地热能生物质能余热余压热泵太阳能供暖 热水等在列,该办法将自9月1日起实施。

图片

原文如下:

山东省生态环境厅 中国人民银行山东省分行关于印发《美丽山东建设金融项目库管理办法》的通知(2025年9月1日起施行,有效期至2030年8月31日)

鲁环发〔2025〕14号

SDPR—2025—0260007

各市生态环境局,人民银行青岛市分行、各地市分行:现将《美丽山东建设金融项目库管理办法》印发给你们,请认真贯彻落实。

山东省生态环境厅 中国人民银行山东省分行

2025年7月25日

(此件公开发布)

图片
图片
图片
图片
图片
图片
图片
图片
图片
图片
图片
图片
图片
图片
图片
图片

图片

图片
图片
图片
图片
图片
图片
图片
图片
图片
图片
图片
图片
图片
图片
图片
图片
图片

图片
图片
图片
图片
图片
图片
图片
图片
图片
图片
图片
图片
图片
图片
图片

来源:山东省生态环境厅

热线电话
133 6655 6600
热线电话 微信咨询
回到顶部 回到首页