服务热线:133 6655 6600
发布内容
当前位置: 现代供热网 供应求购 正文

山高热力集团煤炭挂牌竞价采购公告

14 2026-04-08

根据山高热力集团有限公司实际业务需要,现对山高热力集团有限公司煤炭采购进行挂牌竞价采购公告。


基本概况介绍

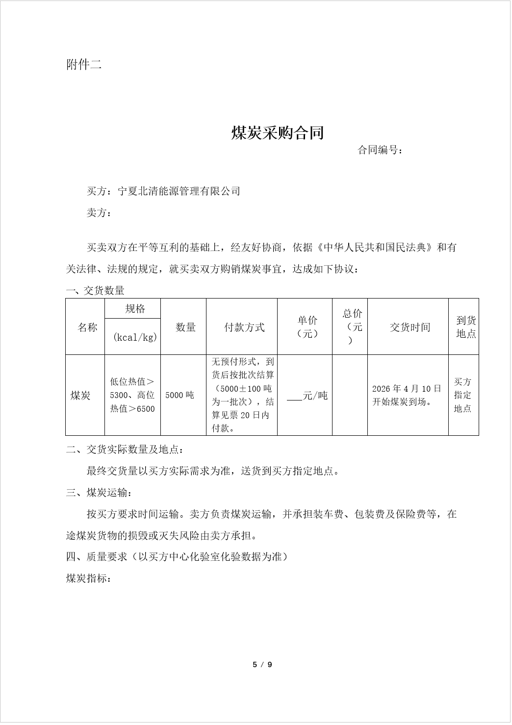
招标范围:沫煤 >5300kcal/kg(千卡/千克)

项目主体:宁夏北清能源管理有限公司

项 目 地:宁夏吴忠市盐池县工业园区高沙窝功能区


供应商的资格要求

(1)具备投标条件的中华人民共和国的法人或其它组织;具有有效的营业执照,注册资金不低于500万元人民币。

(2)符合《中华人民共和国政府采购法》第二十二条相关规定;

(3)供应商未被列入“信用中国”网站(www.creditchina.gov.cn)“失信被执行人”、“重大税收违法案件当事人名单”、“政府采购严重违法失信名单”;不处于中国政府采购网(www.ccgp.gov.cn)“政府采购严重违法失信行为信息记录”中的禁止参加政府采购活动期间。

报名截止时间:2026年4月8日 16:00


报价有效期:7天


交期要求:2026年4月10日开始煤炭到场


付款条件:

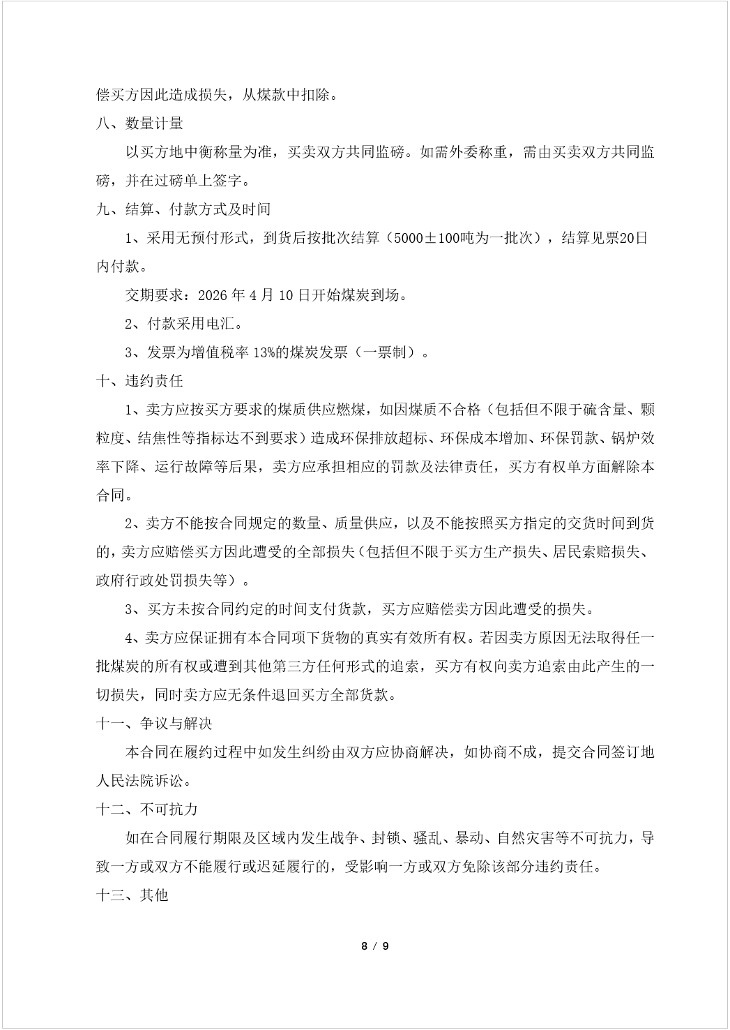
采用无预付形式,到货后按批次结算(5000±100吨为一批次),结算见票20日内付款



煤炭指标及计划采购煤量

相关要求

计划采购量(万吨)

0.5

低位发热值(千卡/千克)

低位热值>5300、高位热值>6500

收到基挥发分(%)

25~33

收到基水分(全水分)(%)

≤15

收到基硫含量(%)

≤0.5

灰分(%)

≤11

焦渣特性

≤2

固定碳(%)

≥45

其他要求

颗粒要求:沫煤

灰熔点:>1250℃

氮:≤0.7%

严禁使用煤泥、矸石、掺配

 1. 到宁夏盐池县高沙窝工业园煤炭报价含税运,税率13%,一票制。

 2. 设立指标考核条款。煤炭检验数据以买方化验室出具的检验报告为准。详见合同

报价要求


1.本次挂牌竞价要求如下:

a) 供应商报名:请扫描上方二维码进入报名主页,建议使用微信PC端进行操作;

b)发送报价单(可编辑版、扫描件)至集团监察审计邮箱:

ztbsj@shne.net.cn

邮件主题要求:宁夏北清挂牌竞价-煤炭报价单-XXXX公司

报价单模板见附件一

c)供应商报名和报价单发送需在截止报名时间前完成。

d)如二维码登录上传不成功,请把报名信息与报价单发送至上述集团监察审计邮箱。

2.其他要求见附件二 合同

3.如在操作过程中有任何问题,请联系 王女士 13810310735


附件



热线电话
133 6655 6600
热线电话 微信咨询
回到顶部 回到首页