服务热线:133 6655 6600
发布内容
当前位置: 现代供热网 技术交流 正文

中深层地热井换热数学模型研究

65 2026-02-03

摘要:本文聚焦中深层地热井换热数学模型的研究,在传热过程分析的基础上做出合理假设以简化模型,建立面社热源棋型社反联地热开传热实际开性和优化设计提供理文理长

关键词:中深层地热井,换热模型,有限长圆柱面热源


1.引言

随着全球能源需求的不断增加,可再生能源的开发利用日益受到重视。地热资源作为一种清洁、可再生的能源,具有巨大的开发潜力。中深层地热井换热技术作为地热能利用的重要方式,其换热效率的提升对于地源热泵系统的性能优化具有重要意义[1]-[4]。建立准确的中深层地热井换热数学模型,对于深入研究地热井的传热机理[5]-[9]、优化地热井设计[10]-[12]、提高地源热泵系统的整体效率具有重要的理论和实用价值。

2.中深层地热井传热过程分析与简化

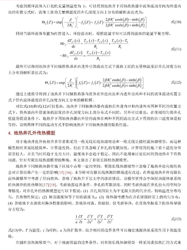
2.1.地热井传热过程

地热传热主要分为两部分:一是同心管换热器内部结构的功能性传热及其与地热井围岩之间的传热过程;二是地下岩土热储的传热过程。岩土热储内部的传热包括固体岩石骨架的热传导、孔隙中流体的

热传导和对流换热等。中深层地热井下换热器系统主要由管内换热流体、井下同轴套管、钻孔回填材料以及地热井外的岩土构成[13][14]。该系统的传热过程主要有:(1)井孔外部岩土的导热过程、(2)回填材料和井孔壁面的换热过程、(3)回填材料内部导热过程、(4)同轴套管外管壁面与回填材料的换热过程、(5)同轴套管外管管壁的导热过程、(6)同轴套管环腔内流体与外管内壁的对流换热过程、(7)同轴套管环腔内流体与内管外壁的对流换热过程、(8)同轴套管内管管壁的导热过程、(9)同轴套管内管流体与内管内壁的对流换热过程。其中,地热井下同轴换热器外管壁面与回填材料和回填材料与井孔壁面之间的接触间隙可视为无限小,且温度一致,因此该传热过程可忽略不计。

2.2.传热过程简化假设

为了简化地热并传热过程的分析,本文做出了一系列合理假设,包括:1、中深层同轴换热器周围的土壤和岩石被认为是一个或几个水平层的均质介质,其热物性不随温度变化;2、换热器的各传热构件(绝热内管、套管)、封固水泥以及岩土微元体内认为是匀质且具有各向同性,传热介质的导热系数等热性质稳定,不随温度变化;3、忽略了大气的温度波动及其对土壤顶层的影响,因此地表以上的气温保持恒定;4、地下换热区域被认为是半无限的;5、计算域内的地热通量(地热密度)均匀;6、同心管换热器水平截面流体的温度、速度沿切向相等;7、采热循环工质为液态纯水,在其工作环境(压力0~-20MPa,温度20°C~60°C)中不被蒸发;8、岩石含水饱和度为1;9、热储及其蕴含流体的黏性和密度与同等条件下实验室测定结果相同;10、地下水的渗流方向可被查明,且仅存在唯一的流动方向;11、忽略封固水泥与外管、热储岩土接触面的余隙热阻;12、忽略流体的粘性摩擦;13、循环工质主要通过热对流进行能量传

递,忽略其轴向的热传导;14、渗流场中仅考虑单一组分“水及水蒸气”。这些假设不仅不会降低模型的计算精度,还能简化模型求解,提高计算速度。

3.地热井孔内传热模型

3.1.物理模型建立

根据生产资料边界及描述,建立了中深层地热井传热的物理模型。坐标原点设置在内管顶部(图1),整个传热区域以井孔壁面为界分为井孔内和井孔外两部分进行传热分析。

3.2.传热过程的热阻分析

中深层地热井换热器中的流体与地热井周围岩土的传热是一个地热井内外耦合的传热过程,与地下岩土相比,井孔内的热容量可忽略不计,所以井孔内流体与套管间的传热过程可以迅速达到平稳阶段,因此可以将井孔内的传热视为稳态传热,井孔外的传热可视为一个线热源或者是柱热源在无限大均匀介质中的非稳态传热过程。

整个传热过程中存在的传热热阻分别为环腔中的流体与地热井壁面的传热热阻和环腔内流体与内管流体之间的传热热阻。将环腔中流体与地热井壁面的传热热阻记为R,将环腔中流体与内管流体间的传热热阻记为R2。根据传统传热学原理,可以得到R和R2的表达式分别为:

影响对流换热系数的因素有很多[15]-[18],由于流动动力的不同、流动状态的区别、流体是否存在相变以及换热表面的几何形状的差别构成了多种类型的对流传热现象。在地热井内传热过程中所涉及到的对流换热系数,可以根据经典的传热学关联式计算得到。表面对流换热系数可表示为:

3.3.井孔内传热数学模型的建立

基于热平衡理论和热传导微分方程,本文建立了单个地热井下换热器的传热数学模型。通过分析换热器内的具体传热过程,研究了地热井下换热器系统的传热机理以及影响换热效率的各个因素。

模型假设井孔壁面在轴向的温度均匀、钻孔内部的传热视为稳态过程等。根据循环流体的不同流动方式(外进内出和内进外出),分别建立传热数学模型。取地热井下同轴换热器在z方向上的一个微元段dz进行分析。管内传热过程可看作为稳态,所以内管中微元段流体通过内管壁的传热量为:

分方程和相应的边界条件,可以确定地源热泵系统作用下的温度场。

5.结论

1、建立了中深层地热井传热的物理模型及井孔内、外的传热数学模型,为地热井的传热分析与优化提供了坚实基础。

2、推导出了关键的热阻表达式,并得到了流体温度沿井孔深度方向的解析解,为换热器设计和传热性能预测提供了有力工具。

3、提出的有限长圆柱热源模型提高了地热井传热计算的准确性,为地源热泵系统的性能优化提供了

理论支持。本文成功建立了中深层地热井的传热物理模型及井孔内、外的传热数学模型,为深入理解和优化地热井的传热性能提供了坚实的理论基础。通过推导关键的热阻表达式和流体温度沿井孔深度方向的解析解,为换热器的设计和传热性能预测提供了有力的工具。此外,提出的有限长圆柱热源模型显著提高了地热井传热计算的准确性,为地源热泵系统的性能优化和实际应用提供了更加可靠的依据。综上所述,本研究不仅在地热井换热模型的理论研究上取得了重要进展,还为地热能的高效开发和利用提供了有力的技术支撑。

声明:本站文章来源转载仅供参考学习,转载内容合法性不承担保证责任,但将依法配合处理侵权纠纷,转载内容版权归原作者所有,本站已尽力标注来源,若有疏忽请联系更正,如果有侵权请联系我们24小时之内删除13366556600

热线电话
133 6655 6600
热线电话 微信咨询
回到顶部 回到首页