服务热线:133 6655 6600
发布内容
当前位置: 现代供热网 技术交流 正文

供热管网抢修应急预案及抢修、维修方法

48 2026-01-19

总则:

为及时应对厂外蒸汽和高温水供热管网以及直管站突发的重大故障和安全隐患,特制定本抢修应急预案。各相关单位负责人要24小时保持电话畅通;接到抢修指令后1小时内主要负责人到达现场;2小时内主要人力和机械到达现场;3小时内展开应急抢修工作。应急启动:供热期间生产部加强巡检,发现情况要及时汇报,相关技术人员要及时确认故障情况,一旦发生重大故障立即启动本预案。

抢修单位:供热公司负责应急抢修的指挥和组织实施等;检修公司负责落实施工队伍、机械、装备等;厂调度部和运行分场负责厂内的相应的操作和配合等。

应急抢修:应急抢修一旦启动,供热公司力争在最短的时间内确定抢修方案、技术措施、安全措施、施工措施、恢复措施等。各协作单位密切配合、不讲困难、各负其责、全力以赴、迅速投入,以最短的时间完成抢修任务恢复供热,最大限度的减小损失和负面影响。

主要抢修内容如下:

一、管网正常运行时可能发生的重大故障。


  1. 高温水或蒸汽管网补偿器发生重大泄漏,造成严重安全隐患或无法正常供热。

2.主要阀门发生重大异常,无法正常操作或阀门破裂发生重大泄漏,造成严重安全隐患或无法正常供热。

3.供热管道破裂发生泄漏,造成严重安全隐患或无法正常供热。

4.直管换热站或二级管网设备突发严重故障或严重隐患、异常等,造成机组停运或无法对用户正常供暖。

5.发生其它重大故障或事故,造成严重损失、安全隐患或无法正常供热等情况。(根据现场情况确定)

二、供热公司应急抢修组织

1、总指挥:副总经理

  职责:全面组织和领导应急抢修工作,协调和调度相关协作单位的配合工作和下达指令。对应急工作的安全、质量、进度负总责,协调解决重要问题,及时向上级汇报。  

2、土建指挥:供热专工兼工程建设部经理

  职责:制定土建抢修方案、技术要求、安全措施、施工措施、恢复措施等,对现场施工安全、进度、质量等负责;及时联系检修公司落实装备、物资、人力;协调周边关系、文明施工与赔偿等。

3、安装指挥:供热专工兼安全培训员

  职责:制定安装抢修方案、技术要求、安全措施、施工措施、厂外操作等,对现场施工安全、进度、质量等负责;及时联系厂内运行部进行相关操作、调整、配合等工作;具体组织实施抢修工作、监督检查各项重要工作,发现问题及时汇报,及时提出合理化方案和改进措施。

  4、土建施工负责人:土建专责

  职责:执行土建抢修方案,落实安全措施、施工措施、恢复措施、文明施工等工作,对现场施工安全、进度、质量等具体负责;及时联系和调度机械、装备、材料、人力等。

  5、安装施工负责人:安全生产部经理

   职责:执行安装抢修方案,落实备品备件、安全防护、施工措施、厂外操作等工作,对现场安全、进度、质量等具体负责;及时联系和调度公司的机具、器具、材料、人力等。

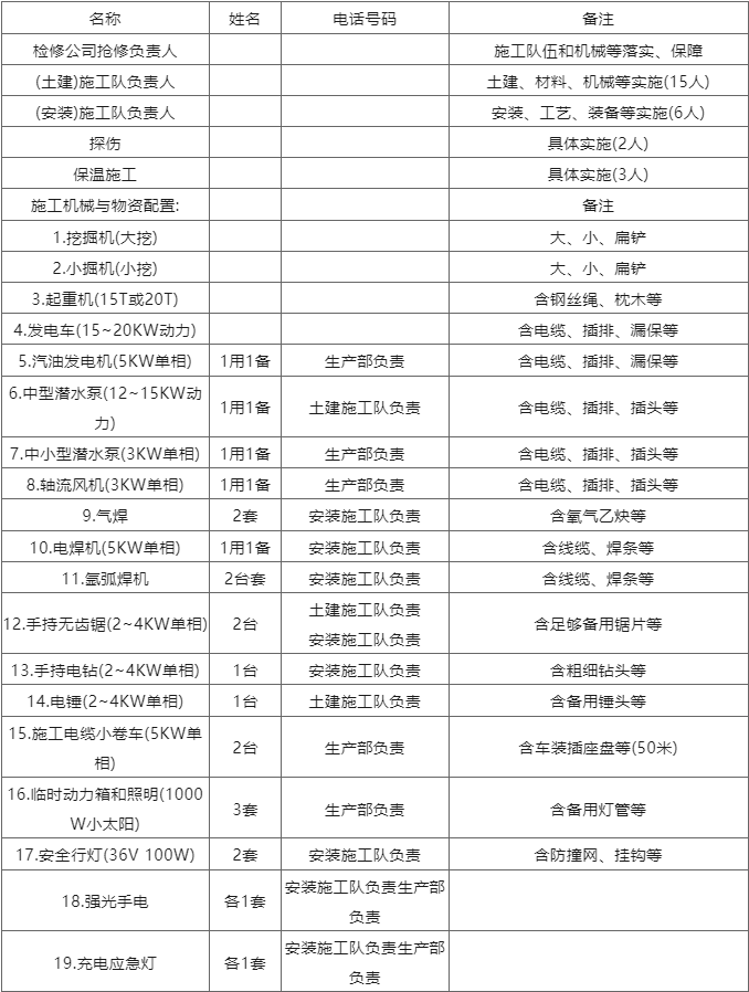
  6、供热公司应急抢修人员电话:

三、人力机械配置

     检修公司负责落实具体施工单位和机械物资等准备工作,提供各负责人联系电话,24小时开机畅通。接到应急指令后按要求组织实施展开抢修工作。

四、相关安全措施

1、防止人身伤亡

1.1严格执行《电力安全生产工作规定》(热机和电气)和《华电潍坊发电有限公司工作票、操作票、动火工作票管理规定》的各项规定,保证做到“三不伤害”。

1.2现场所有用电设备都要装设漏电保护器,在井室内照明设备使用安全电压。

1.3任何人进入现场必须戴好安全帽,着装应符合安规规定。

1.4工作人员进入现场,应保持良好的精神状态,上班前4小时不得饮酒。

1.5就地操作检查时,注意周围环境,防止由于栏杆不全、坑洞盖板不全,照明不足等造成的伤害。

1.6现场检查、操作至少2人执行,做到相互提醒、监督,进入井室内检查操作时,井口至少有一名监护人。

1.7进入阀门井工作前先通风、降温、排除有害气体;防止裸露部位高温烫伤;做好防护措施后在进行工作。

2、防止误操作

2.1为保证试运的顺利进行,严格执行指挥制度,执行人必须在接到操作命令后方可操作阀门。

2.2人员操作时要注意力高度集中,着到“一站、二看、三动手”,禁止操作时不严肃的一切的行为。

2.3所有机电设备的操作非专业人员不得动用机器设备,各种机械要强化保养,提高完好率,严禁带病运行。

3、防止火灾

3.1现场使用汽油、柴油机械时严防漏油发生,加油时应将机械停机,加油时附近不准有明火。

3.2在有易燃物、管内、高处等处进行焊接和切割时,要有专人监护。

3.3焊接现场配备必须的消防器材。

4、防止装置违章

4.1施工现场设置安全警告牌和警示牌,闲杂人员进入现场。

4.2管沟开挖放坡符合标准要求,管沟边堆土要有防止塌方的措施。

5、防止违章措施

5.1焊接和切割工作要由具有上岗证的员工操作。

5.2在井室内切割原管道时,注意做好通风措施,防止管道内存有有害气体伤人。

5.3确保必须的个人防护用品,如防护眼镜、面罩、防护服、绝缘鞋等。

5.4焊接和切割管道之前,确保管道已隔离、通风,并检查是否还有易燃气体。

5.5在风力超过六级和下雨时,禁止露天进行焊接和切割。

5.6在密闭空间作业时,必须使用安全行灯,保持通风良好。

5.7有缺陷的仪器和设备应及时更换或修理。

5.7不准使用裸露的焊钳和电缆;焊机要接地接零,要有可靠的防雨措施。

5.8正确贮存、使用气瓶,保证气瓶的安全装置有效。

6、起重吊装安全措施

6.1管道或工件等吊装时,必须对工人进行安全技术交底。

6.2所有参加人员应根据现场作业条件选择安全的位置作业。

6.3正式吊装前应进行试吊,确认一切正常后方可正式吊装。

6.4吊装时应动作平稳,就位后应及时找正、找平或临时性支牢,吊件固定前不得解开吊装索具。

6.5吊装中因故暂停,必须及时采取安全措施,并加强现场警戒,尽快排除故障,不得使吊件长时间处于悬吊状况。

6.6吊装作业应设警戒线,并挂好安全标志,无关人员严禁入内。

6.7严禁在六级以上的风力时进行吊装作业。

6.8吊装过程中必须设专人指挥,确保信号正确无误。

6.9操作起重机的人员应接受过培训,应持证上岗。

7、施工用电安全措施

7.1电工必须持证上岗,严格执行安全操作规程,穿戴防护用品。

7.2施工用电的配电位置选择、线路敷设、布置使用设专人管理。

7.3各种机电设备,应符合国家标准规定,并应有合格证书。严禁带故障运行,且不得超负荷运行。

7.4移动式和手持式电动工具,必须做到一机一闸一接零,同时装设漏电保护器。

7.5各处电气设备的金属外壳均应按要求接地或接零。现场配电箱(柜)应锁好。

7.6操作前检查需使用的设备及导线是否完好,按规程操作。

7.7电工绝缘安全用具、携带式电流和电压指示器、临时接地线、安全警示牌在使用过程中应定期进行检查试验。

7.8应避免带电作业。作业前应将有关的电路开关、闸和其他电路控制设备断开并挂牌或上锁禁止闭合,必要时,应安排人员看守。

7.9使用安全插座和漏电保护器,不准将电线踏在脚下。临时照明应有保护罩、不能用电线掉着灯泡。

8、防腐保温施工安全措施

8.1施工现场有害气体、粉尘不得超过允许含量极限并应设置排风设备;施工人员要站在上风处操作。

8.2有接触防腐蚀材料过敏的人员,不得从事防腐蚀工程的施工。

8.3操作人员应配备规定的劳动保护用品;如工作服、鞋、手套、帽、防护眼镜、防尘防毒口罩、防护面具、急救氧气呼吸器、毛巾、肥皂及防护油膏等。

9、交通运输安全措施

9.1必须按指定线路、指定地点、行驶速度行驶。

9.2车辆机器使用前必须经过安全检查。

9.3重型设备和车辆要有灭火器

9.4载人车辆要有足够的座位和安全带。

9.5开放式的车辆要有跌落防护。

9.6重型机器工作范围内,只允许工作人员可以进入。

9.7机器操作时距电线、高压线要在允许安全范围内。

声明:本站文章来源转载仅供参考学习,转载内容合法性不承担保证责任,但将依法配合处理侵权纠纷,转载内容版权归原作者所有,本站已尽力标注来源,若有疏忽请联系更正,如果有侵权请联系我们24小时之内删除13366556600

热线电话
133 6655 6600
热线电话 微信咨询
回到顶部 回到首页