服务热线:133 6655 6600
发布内容
当前位置: 现代供热网 供应求购 正文

山高热力集团曹县煤炭挂牌竞价采购公告

131 2026-01-22

根据山高热力集团有限公司实际业务需要,现对山高热力集团有限公司煤炭采购进行挂牌竞价采购公告。


基本概况介绍

招标范围:动力煤 4500kcal/kg(千卡/千克)

采购主体:宁夏北清能源管理有限公司

项 目 地:山东省菏泽市曹县


供应商的资格要求

(1)具备投标条件的中华人民共和国的法人或其它组织;具有有效的营业执照,注册资金不低于500万元人民币。

(2)符合《中华人民共和国政府采购法》第二十二条相关规定;

(3)供应商未被列入“信用中国”网站(www.creditchina.gov.cn)“失信被执行人”、“重大税收违法案件当事人名单”、“政府采购严重违法失信名单”;不处于中国政府采购网(www.ccgp.gov.cn)“政府采购严重违法失信行为信息记录”中的禁止参加政府采购活动期间。

报名截止时间:2026年1月28日 9:30


报价有效期:7天


交期要求:

2026年2月14日前煤炭到场3000吨,后3000吨春节后由买方

另行通知到场时间

付款条件:

采用无预付形式,每10车为一检验验收批,10车为一检验

验收批,供货完成后30日内付款


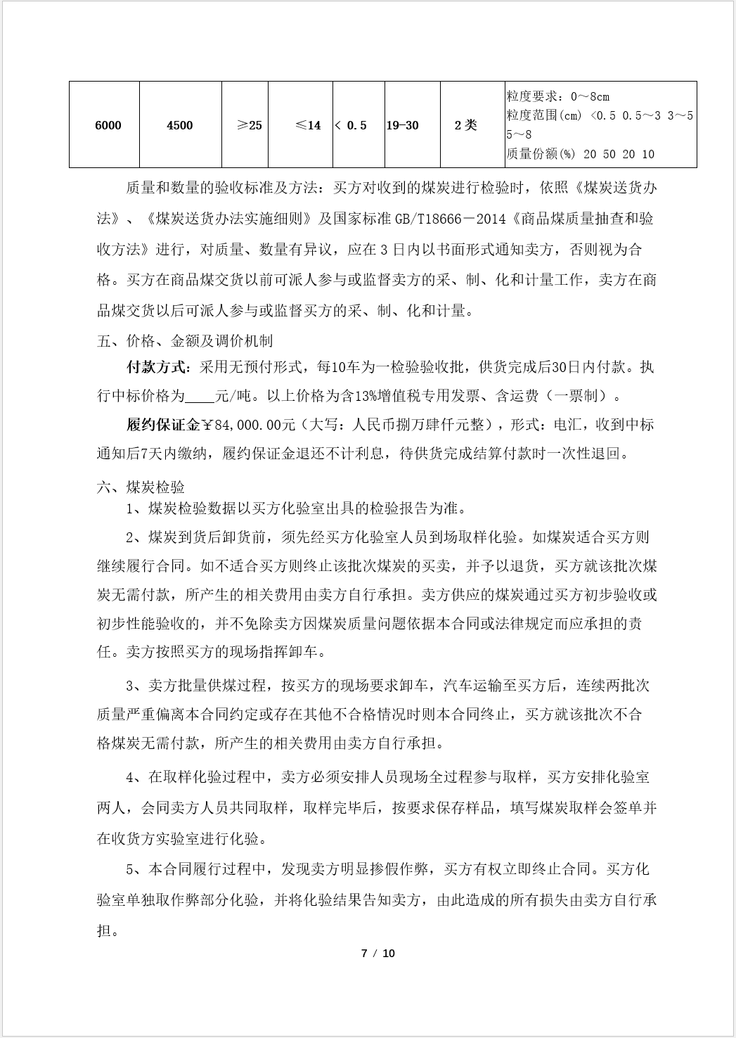
煤炭指标及计划采购煤量

相关要求

计划采购量(万吨)

0.6

收到基低位发热值(千卡/千克)

4500

收到基挥发分(%)

≥25

收到基水分(全水分)(%)

≤14

收到基硫含量(%)

<0.5

灰分(%)

19-30

焦渣特性

二类

收到基颗粒度

粒度要求:08cm

粒度范围(cm)<0.5 0.53 3~5 58

质量份额(%) 20 50 20 10

1. 到曹县煤炭报价含税运,税率13%,一票制。
    2. 设立指标考核条款。煤炭检验数据以买方化验室出具的检验报告为准。详见合同

报价要求


1.本次挂牌竞价要求如下:

a) 供应商报名:请扫描上方二维码进入报名主页,建议使用微信PC端进行操作;

b)发送报价单(可编辑版、扫描件)至集团监察审计邮箱:

ztbsj@shne.net.cn

邮件主题要求:宁夏北清挂牌竞价-曹县煤炭报价单-XXXX公司

报价单模板见附件一

c)供应商报名和报价单发送需在截止报名时间前完成,投标报价请慎重考虑后提报,不允许多次报价。

d)如二维码登录上传不成功,请把报名信息与报价单发送至上述集团监察审计邮箱。

2.竞价成功供应商需缴纳履约保证金,履约保证金为¥84,000.00元(大写:人民币捌万肆仟元整),形式:电汇,收到中标通知后7天内缴纳,履约保证金退还不计利息,待供货完成结算付款时一次性退回。

开户名称:宁夏北清能源管理有限公司
账号:5453 0188 0000 14041
开 户 行:光大银行银川民族南街支行  ;
其他要求见附件二合同。

3.如在操作过程中有任何问题,请联系 王女士 13810310735


附件



热线电话
133 6655 6600
热线电话 微信咨询
回到顶部 回到首页