2026年4月1号 中国计量协会热量表与节能工作委员会2026年第一次工作会议的通知
2026-03-122026年4月1日 北京 国展供热研讨会通知文件
2026-01-012025年12月26日海南·博鳌召开
2025-11-212025年12月2日长春市 举办“供热企业客服信息化运营管理暨用户问题溯源分析与服务技能提升及法律风险防控交流研讨会”
2025-11-012025年10月30 城市更新创新路径研讨会暨第三届第一次会员大会
2025-10-292025年10月30日 北京·关于召开城市更新创新路径研讨会 暨第三届理事会换届会议的通知
2025-09-112025年9月25呼市 关于举办供热智能化创新管理及管网抢修 经验交流研讨会的通知
2025-08-222025年8月21地热系列标准宣贯会暨地热储能技术与应用研修班通知
2025-07-092025年6月27包头 供热企业节能新技术应用及智能化创新管理经验 交流研讨会的通知
2025-06-042025年5月27新疆乌鲁木齐 关于召开中国计量协会热量表与节能工作委员会四届四次会员大会暨第三届热量表与智慧供热节能技术论坛的通知
2025-05-27乐陵市燃煤锅炉清洁替代建设项目招标
2026-04-02清洁取暖项目招标公告
2026-03-06煤改空气源热泵,阿鲁科尔沁旗清洁取暖项目招标计划
2026-03-03甘肃省三地污水处理建设项目招标公告
2026-03-02煤改电 南阳市生活炊事散煤治理项目设备采购招标公告
2026-02-28含煤改空气源热泵!四地区清洁取暖项目招标公告及批复
2026-02-28甘肃省管网改造提升工程招标公告
2026-02-25朝阳区中关村科技园区地源热泵招标公告
2026-02-03内蒙古海子乡"浅层地热能"清洁供暖项目获批备案
2026-01-29内蒙古能源第二热电熔盐储热耦合煤电机组改造项目施工总承包招标
2026-01-28《碳达峰碳中和的中国行动》白皮书全面解读
2025-12-23中国散煤综合治理研究报告2025
2025-10-25TSG 特种设备安全技术规范 TSG 11—2020--锅炉安全技术规程
2025-09-09关于征集地热团体标准主编、参编单位的通知
2025-09-0910 月 1 日实施!新国标《架空与综合管廊用预制保温管道》
2025-09-02国家标准《锅炉碳排放测试与计算方法》(GB/T45862—2025)自2026年2月1日起实施
2025-08-31国家标准《工业锅炉技术规范GB/T1921—2025》代替 GB/T1921—2004,GB/T3166—2004
2025-08-22国家标准《锅炉碳排放测试与计算方法GB/T45862—2025》自2026年2月1日起实施。
2025-08-16《计量支撑产业新质生产力发展行动方案(2025—2030年)》发布
2025-08-13《供热系统智能化改造技术规程:验收与评估》
2025-08-09《民法典》供暖规定:空置房暖气费、暖气漏水索赔、供热用热规定及欠供暖费的解读
2026-04-18如何让家中温度量出民生温度?
2026-04-08全国94个城市2024-2025年供暖期供热价格
2026-03-10住房城乡建设部办公厅关于印发新型建材推广应用可复制经验做法清单(第一批)的通知
2026-02-28供暖蓄热设备之一:水流开关
2026-01-28人民日报实地走访:“天然气取暖价格高”“为了省钱受冻”等情况确实存在;要多措并举破解部分农村“取暖贵”问题
2026-01-19行业标准:《城镇供热管网设计标准》CJJ/T 34-2022
2026-01-05涉及燃气、供热管理!住房城乡建设部印发《城市管理进社区工作典型经验做法清单(第一批)》
2025-12-05北京:优先采用新能源供热或采用新能源耦合常规能源供热!
2025-12-02国家政策丨《财政部关于提前下达2026年大气污染防治资金预算的通知》
2025-12-02天津最新通知 事关供热费用!
2026-04-24西藏:因地制宜推进农牧区清洁取暖和散煤清洁能源替代 推动太阳能、地热能、风能、生物质能综合利用
2026-04-21山西:在大同、忻州、太原、临汾、运城建设一批地热能项目 鼓励采用工业余热、热电联产、地热、光热等清洁能源替代散煤
2026-04-18喀什市城市供热管理办法解读
2026-04-15天津供热采暖收费新政发布
2026-04-08北京|供热韧性提升,城市热网老旧供热一次管网及热源改造项目获批
2026-03-05北京:热泵和燃气壁挂炉一级能效设备推广率达到100%
2026-03-01山东招远清洁取暖全力支持电代煤、气代煤、生物质水暖炉等
2026-02-26天津购买家用空气源热泵空调 、 电热水器、燃气热水器、太阳能热水器、燃气壁挂炉、家用空气源热泵热水器、有补贴
2026-02-06吉林省发展改革委关于明确电采暖价格相关事项的函
2026-02-02热力经理人破局之道:十二项修炼打造精细化管理,成本降、温度稳、投诉少!
2025-08-16北京热力丰台分公司2024年老旧供热管网更新改造工程沥青混凝土采购
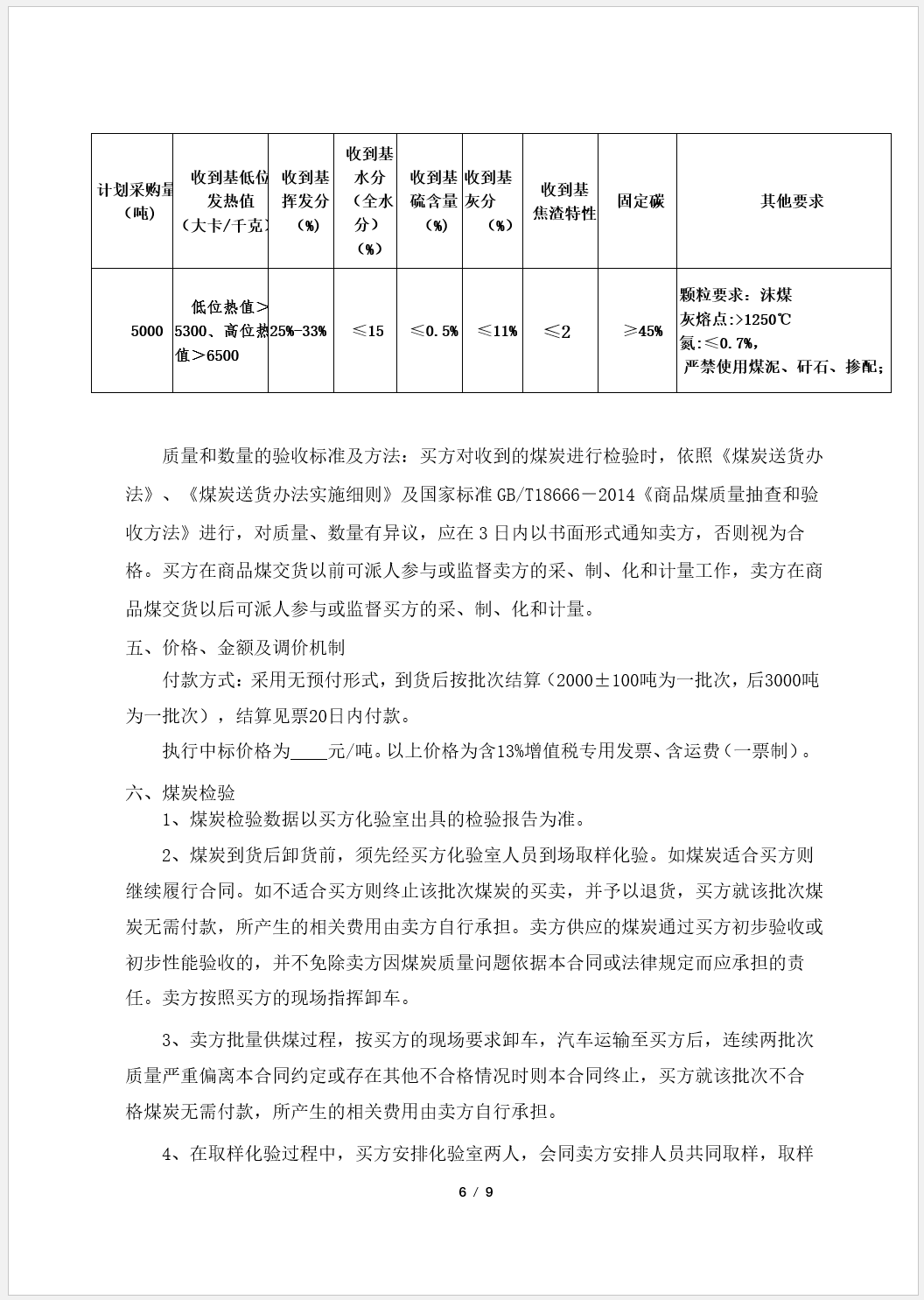
2025-07-31山高热力集团煤炭挂牌竞价采购公告
2025-07-18华池县惠源热力有限公司2025年(06月至09月)政府采购意向
2025-05-20山高热力集团石灰石采购竞争性谈判公告
2024-10-30山高热力集团2023-2026 年度保险服务商入围采购项目公告变更
2023-08-08山高热力集团引风机大修采购征集供应商公告
2023-04-04北控清洁热力有限公司供热管道无损检测技术服务采购项目征集供应商公告
2022-08-03北京某敬老院及公寓锅炉运营及转让基本情况
2020-05-25锅炉集中供暖转让设备产权及运营权项目说明
2020-05-13关于“召开城市更新创新路径研讨会暨 第三届理事会换届会议”的通知
2025-09-24邀请函 | JINNOC南京国际供热展邀您共襄盛会
2025-08-292026鸿威•武汉国际环保产业博览会
2025-07-302026年中国供热展开始招商了
2025-06-172025年7月31内蒙古国际会展中心 邀您共赴能源革新之旅 共同见证清洁供热的无限可能
2025-05-03邀请函|JINNOC内蒙古国际清洁供热产业博览会邀您同行
2025-04-27群英荟萃,“热”聊全球!59个国家和地区的77,468名专业观众燃动2025中国供热展!
2025-03-032025中国供热展|天舒热能展位人气爆棚!
2025-02-21