服务热线:133 6655 6600
发布内容
当前位置: 现代供热网 各地供热动态 正文

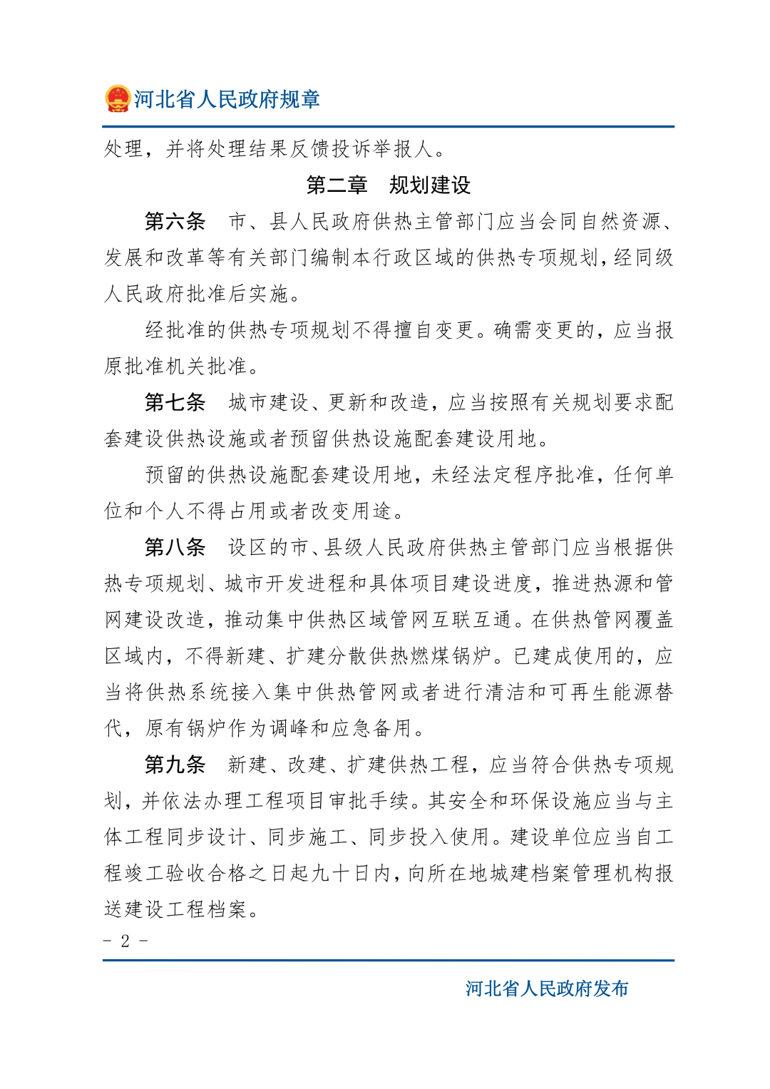
河北《河北省供热用热办法》2026年1月1日起施行

156 2026-01-01

2025年11月7日,河北省政府第57次常务会议审议通过了《河北省供热用热办法》,于11月15日河北省人民政府令〔2025〕第10号公布,自2026年1月1日起施行。

      《河北省供热用热办法》重点修改完善了以下内容:

(一)规范供热经营管理。要求对新增供热区域,通过竞争性方式选择供热企业,签订供热协议,明确双方权利、义务和退出机制等。完善了供热监管信息平台在线监督检查和热用户信息保护等智能化管理措施。

(二)优化供热经营许可。将供热面积五百万平方米以下的供热企业经营许可事项由省住房城乡建设部门下放至设区市人民政府确定的部门,并对供热专业人员、设备设施、管理制度等经营许可条件予以细化。

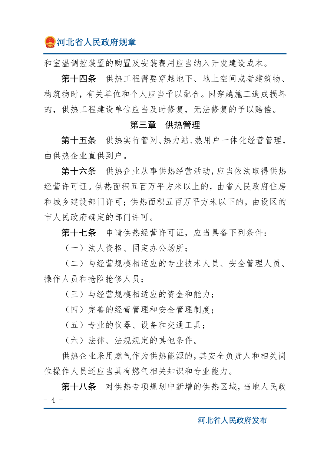
(三)保障配套供热工程质量。对配套供热工程施工许可、工程质量监督、竣工验收作出具体规定,同时要求配套供热设施与主体工程同步设计、同步建设、同步竣工验收后直接接入,严防交房不交暖。

(四)维护热用户切身利益。要求安全连续稳定供热,对停止供热、室温不达标予以减收热费作出具体规定。明确不得因部分热用户欠缴热费,停止向相邻热用户供热或者降低供热标准。对实行热费减免的优抚对象和特殊困难群体的具体范围进行了优化调整。

以下内容来源于河北省人民政府官网。


图片
图片
图片
图片
图片
图片
图片
图片
图片
图片
图片

来源:河北省城镇供热协会


热线电话
133 6655 6600
热线电话 微信咨询
回到顶部 回到首页