文稿
文稿
店铺
搜索
服务热线:133 6655 6600
发布内容
登录
当前位置:
现代供热网
各地供热动态
正文
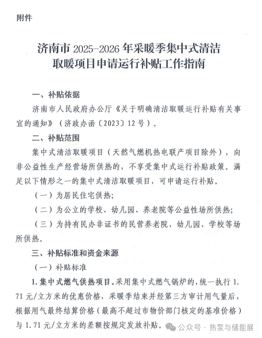
济南2025-2026年采暖季集中式清洁取暖项目运行补贴
122
2025-10-15
声明:本站文章来源转载仅供参考学习,转载内容合法性不承担保证责任,但将依法配合处理侵权纠纷,转载内容版权归原作者所有,本站已尽力标注来源,若有疏忽请联系更正,如果有侵权请联系我们24小时之内删除13366556600
上一篇:
山西:太原市下达中央和省级清洁取暖资金
下一篇:
北京朝阳区:优先鼓励电动热泵为主的电气化技术,最高补贴30%
热线电话
133 6655 6600
热线电话
微信咨询
回到顶部
回到首页