服务热线:133 6655 6600
发布内容
当前位置: 现代供热网 技术交流 正文

换热站建设、运维与应急处理全流程技术指南

1082 2025-09-04

在热力行业深耕多年,我们深知换热站作为供热系统的“心脏”,其设备选型精度、建设规范性与事故响应速度直接关系到千万家庭的温暖保障。

解决同行频繁咨询的设备选型困惑、验收标准模糊及突发事故处置难题,这里从设备参数计算、建设强制规范,到验收责任划分、运维管理及应急场景处置核心板块为基础,将换热站全流程技术体系进行了全面的厘清梳理,供同行借鉴参考

1  适用范围与依据标准

1.1 适用范围

适用于供热介质为水、设计压力≤2.5MPa、设计温度≤150℃的新建换热站和既有换热站,具体场景包括:

▪ 新建换热站:企业代建用户自建(不含电厂等热源首站)

▪ 既有换热站:包括自建站、接收并网站。

1.2 引用文件

以下文件是换热站建设与验收的核心依据,注日期文件仅对应版本适用,未注日期文件以最新版本(含所有修改单)为准,建议提前查阅备用:

《热水热力网换热站设备技术条件》GB/T 38536—2020

▪《电气装置安装工程电气设备交接试验标准》GB50150-2016

▪《城镇供热管网设计标准》 CJJ34-2022

▪《板式热交换器 第1部分:可拆卸板式热交换器》NB/T47001.1-2017

▪《输送流体用无缝钢管》GB/T8163-2018

《工业金属管道工程施工规范》GB50235-2010

《钢制对焊管件类型与参数》GB/T12459-2017

《钢制对焊管件技术规范》GB/T13401-2017 

《铜管接头1部分:钎焊式接头》GB/T11618.1-2008 

《铜管接头2部分:卡压式管件》GB/T11618.2-2008 

《不锈钢卡压式管件组件1部分:卡压式管件》GB/T19228.1-2011 

《不锈钢卡压式管件组件2部分:连接用薄壁不锈钢管》GB/T19228.2-2011

《不锈钢卡压式管件组件3部分:O型橡胶密封圈》GB/T19228.3-2011 

《食品和供水工业用不锈钢螺纹接头》GB/T21359-2008   

《食品工业用不锈钢弯头和三通》GB/T21472-2008      

《钢塑复合管》GB/T28897-2012    

《管道与设备绝热》08R418-1

《低压流体输送用焊接钢管》GB/T3091-2015

《电气装置安装工程电缆线路施工及验收规范》GB50168-2018

《电气装置安装工程盘、柜及二次回路接线施工及验收规范》GB50171-2012

《电气装置安装工程低压电器施工及验收规范》GB50254-2014 

2  基础术语与定义

☆先明确几个核心术语,避免工作中出现理解偏差:

2.1 板式换热器:由金属板片、密封垫叠装在支撑框架上组成的换热设备

2.2 板式换热机组:集成板式换热器、水泵、变频器、过滤器、阀门、仪表及控制系统的一体化设备

2.3 一次侧/二次侧:一次侧指热量提供侧(如热源端),二次侧指热量接收侧(如用户端)

2.4 设计压力:设计条件下,供热设备或管道能安全承受的压力

2.5 除污器:热水供热系统中,用于阻留、收集并清除循环水污物杂质的装置。

3  关键设备技术要求

3.1 板式换热器

3.1.1工况匹配要求

根据室内散热末端类型,二次侧供回水温度与流量需满足:

1)散热器末端:供回水温度70℃/50℃;无专业水力平衡调控时,流量≥4kg/m²,且不得低于3.5kg/m²

2)地暖末端:供回水温度45℃/35℃;无专业水力平衡调控时,流量≥6kg/m²,且不得低于5kg/m²。

3.1.2选型标准按表-1

板式换热器选型标准表 -1

3.1.3材质与性能要求

1核心材质

①板片的材质应根据水质选取:

a.当氯离子浓度≤50ppm,且无其他强腐蚀性介质、同时对成本控制有一定要求的普通中性换热工况,板材选用304不锈钢

b.当50ppm<氯离子浓度≤2000ppm,或存在轻微腐蚀性介质,304不锈钢已无法耐受,但腐蚀程度未达到需要钛合金的极端水平时,板材选用316L不锈钢

c.当氯离子浓度>2000ppm,尤其超过5000ppm,或同时存在高浓度腐蚀性介质(如硫酸、验算、次氯酸等),316L不锈钢已无法满足耐腐蚀要求时,板材宜选用钛合金材质(一般用于海水、中深层地热井水等腐蚀性高的项目——本文仅不做重点推荐)。

②垫片宜采用非粘结式橡胶垫片,如三元乙丙橡胶(或NBR)等。

框架为碳钢,防腐处理采用环氧煤沥青漆或环氧富锌漆

备注:在实际项目中,除氯离子外,还应综合评估pH值硫离子含量总硬度等多种水质指标,进行更全面的材质选择

2结构与性能

框架需支持扩容(可增加≥20%板片);压紧板应采用整体材料。

额定工况下,传热系数≥3000W/m²▪K,介质压力损失≤0.05MPa;板式换热器密封垫圈耐热温度180℃;板式换热器的换热形式宜采用逆流换热工艺。

3)验收与标识

①每台板式换热器应有现场铭牌,其内容应包括名称、型号、设计压力、换热功率及试验压力(MPa)、设计温度(℃)、换热器换热有效面积(m2)、质量(kg)、流程组合、产品制造日期、制造厂名及出厂编号。

②板式换热器的设计、制造、检验及验收应符合NB/T 47004.1的规定换热器应逐台进行压力试验;换热器主要受压元件用材料及焊接材料应有质量证明文件,换热器应按本标准、质量证明文件及生产企业相应标准进行验收。

③板式换热器的选型设计、检验验收应由生产部门负责,并应签字验收。

3.2 水泵

3.2.1流量与扬程计算

1)循环泵:流量需匹配换热器工况要求,符合3.1的规定;扬程按公式计算,即

H0=H1+H2+H3  (S-1)

式中 H0——循环水泵的扬程kPa;

  H1——站内阻力损失,含机组、过滤器、管道,kPa;

  H2——二级网最不利环路阻力,kPa;

  H3——最不利用户内部系统阻力,kPa

2)补水泵:流量为循环泵流量的4%;扬程按公式计算,即

H=Hb+Hx+Hy-h+h0 (S-2)

式中 Hb——补水点压力kPa;

  Hx——吸入管路阻力,kPa;

  Hy——出水管路阻力,kPa

  h——水箱最低水位与补水点的静压差,kPa

  H0——30~50kPa计算裕量,kPa

3.2.2配置与选型要求

1)循环泵配置

①板式换热机组的额定循环流量≤200t/h时,应选用一台循环水泵。

②板式换热机组的额定循环流量>200t/h时,宜选用单台循环水泵,最多选用二台循环水泵并联运行。

③备用循环泵

a.一用一备:一般按同型号备用配置。

b.二用一备:三台循环泵互为备用,并联运行时单台经济循环流量≥50%。

c.多用一备:离线备用——适用于多个供暖负荷相同且停暖时长满足完成离线备用循环泵拆装需要的供暖系统。

2)补水泵配置:采用一用一备。

3)选型要求

功率>75kW优先选卧式水泵

功率>90kW或声环境敏感区域,换热站需做隔振设计,噪音满足《中华人民共和国城市区域噪声标准》标准要求,采用分贝仪测量,昼间应小于或等于60 dB(A),夜间应小于或等于45 dB(A)。

③水泵宜选用统一品牌,便于相互备用和备品备件。

3)控制方式:循环泵、补水泵均需配变频控制,且支持工频启动;水泵Q-H特性曲线选缓降型(流量为设计值60%时,扬程≤设计值110%)。

3.2.3电机与验收要求

1)电机参数

绝缘等级≥F级,防护等级≥IP54

整机无故障连续运行≥2年

循环泵电机需为三相鼠笼异步电机,适配变频器

④电机转矩应能满足水泵在调速范围内的转矩要求。

⑤供货方应有GB/T-19000(ISO9000)认证,提供有效期内的认证证书。

2)性能与验收

①水泵在正常情况下,无故障运行≥8000h

②水泵试运行时应检查电机转向是否反转。

铭牌需标注制造厂、设备名称、型号、额定流量/扬程/功率/转速/效率/温度、叶轮直径、泵的允许工作压力、出厂编号及日期

需提供材料证明文件、性能试验报告,设计、制造、检验及验收应符合GB/T 5657规定;建议选统一品牌,便于备用和备件管理;试运行时需检查电机转向是否正确。

⑤水泵供货时应列岀外协及外购部件的名称、数量及制造厂商,并宜附带水泵进岀口锥管及法兰。

3.3 变频控制柜

3.3.1核心功能要求

1)远传功能:可将电流、转速(4-20mA模拟量)及就地/远程状态、运行/停止/故障状态(开关量)远传至监控装置

2)控制方式

设就地/远程切换旋钮;就地控制时,调节旋钮旋转范围≥5圈

远程控制时,监控装置可远程调节变频器频率

3)变频器要求

①能显示频率、电压、电流、转速及各种设置参数

带电机过电流、过负荷、接地/短路保护功能。

内置滤波器和变感式电抗器

④变频器应选用风机泵类负载型号,优先选ABB ACS510(风机泵类专用型号)及以上档次品牌。

控制柜功率>55kW时,需设强制排风装置。

⑥监控装置对变频器启停操作信号应设计为开关量脉冲信号,回路设计时应考虑自保持功能。

3.3.2柜体与安装规范

1)防护与结构

防护等级≥IP54,颜色选RAL7032灰色

②柜体应具有足够的强度并能防止溅水、流水或湿汽进入。

柜门带密封条,箱内预留足够检修空间元件安装需有效防振

2)标识与接线

柜面、柜内元器件贴黄底黑字名称标签

电缆出线挂牌(标注名称、起点、终点、型号)

③套管、接线端子排序号;进出线方式为“下进下出”,进出口带密封套

④电机机身及接线应悬挂编号,且应与柜内元器件编号、端子排序号一致。

3)资料与接地

①柜面应统一布局,图纸与配电柜内实物应相符,柜内贴塑封的布局图、一次系统图、二次原理图及接线端子图

②站内所有控制柜体必须设零排、地排,远传屏蔽线需整体固定并接地

验收时需留存图纸、说明书、检测报告等资料。

3.4 其他关键设备

3.4.1水处理设备

1)软水器水处理量需≥补水泵额定流量

2)不流经锅炉的循环水,仅需满足板式换热器和散热末端的水质要求,无需符合锅炉水质标准

3.4.2水箱

1)有效容积需能容纳补水泵在额定流量下运行0.5~1h的水量。

2)水箱的材质可选用碳钢、不锈钢或玻璃钢。

3)水箱制作安装应符合图集《02S101》;储水量不大于4立方的水箱,水箱高度应为1米,储水量大于4方但小于50方的水箱高度应为2米。

3.5 其他技术要求 

 验收移交时,所有图纸、说明书、检测报告、定值表及设定方式等资料应留存生产部,以备日后检修使用。

 换热站内应在明显位置张贴操作流程及简单故障处理方式。

 换热站电表应有远传功能。

 换热站设立远程监视及监控时,应接入网络(稳定的无线网或有线网)。

4  换热站工艺管道

4.1 管材与管件

 换热站一、二次供暖管道用的钢管,材料应符合-2的规定。

换热站工艺管道材料选用标准表 -2

 钢制管件的设计、制造、检验、检验及验收应符合GB/T 12459和GB/T 13401的规定,钢塑复合管管件应符合CJ/T 28897的规定,铜制管件应符合GB/T 11618.1和GB/T 11618.2的规定,不锈钢管件应符合GB/T 19228.1、GB/T 19228.2,GB/T 19228.3、 GB/T 21359 和 GB/T 21472 的规定。

4.2 防腐与保温

 换热机组内的管道及基座的外表面,均应刷涂底漆(铁红酚醛防锈底漆)二道和面漆二道。

 管道直径保温层应采用玻璃棉,容重应为48kg/m3,应用0.5mm镀锌铁皮外护。

 当平均温度25℃时,保温导热率不应大于0.08W/(M▪K),且保温层厚度不应小于-3之规定。

换热站工艺系统管道保温厚度 -3

4.3管道标识

▪ 管道色环、介质流向、介质名称应正确,设备标识和铭牌应清晰、准确、齐全。

▪ 管道涂色应符合-4规定,且字体应醒目,标识位置应面向站内空间较大、易于观看的位置。

换热站工艺系统管道涂色标识表 -4

5  计量与调控系统配置

5.1 配置方案

针对同一供暖区域里的若干换热站,生产部门应按照接入面积、发展规划、用户特点、建设投资、换热站临时或永久属性等相关信息,推荐以下六种计量与调控系统配置原则供参考采用:

▪ 供热面积大于3万平米的换热站宜采用“既监又控”的“全套自控”方案;

▪ 供热面积0.5~3万平米的换热站可采用“既监又控”的“简易自控”方案;

▪ 供热面积小于1万平米的换热站宜采用“只监不控”方案;

▪ 供热面积小于0.2万平米的换热站可采用“不监不控”方案;

▪ 针对学校和办公建筑等间歇用热户,应采用“既监又控”方案;

▪ 过渡方案——根据自控建设时间计划,可以采取临时过渡方案,从“只监不控”过渡到“既监又控”,从“简易自控”过渡到“全套自控”,其中应用的主要设备不得重复投资浪费。

5.2 热量表要求

5.2.1强制安装

供暖面积>2000㎡的换热站,必须装热量表,且数据需实时远传至集控室和(或)企业能源平台

5.2.2技术要求

1)热量表应符合GB/T 32224的要求。

2)热量表表体应能够储存180天每日0时的热量、流量等全套参数,一年内数据存储有效,可通过厂家提供的便携设备随时读取。

3)不用作贸易结算的热量表,可不通过国家计量部门检定,但应有生产企业检定标识检定标识.。热量表应按照检定标识有效期定期检定。

4)插入式热量表禁止使用。

5)热量表施工安装应符合厂家规定,表体前后直管段应满足计量要求。现场直管段不足时,应采购同厂相应的整流配件,现场解决计量精度问题。厂家应提供相关检定资料。

6)热量表应具有抗电磁干扰的特性,不得因包括并不限于水泵变频、手机信号等干扰影响计量准确性,不推荐抗电磁干扰特性不足的热量表。

7)所有热量表,应使用外购或企业自行统一开发的安全高效稳定的APP程序,并按要求予以有效备案。

5.3 水力平衡与电动调节阀

5.3.1水力平衡措施

1)“不监不控”的换热站可采用自力式流量控制阀锁定流量。推荐采用自力式流量控制阀时,可不安装热量表,不必安装水力平衡和电动调节阀门;

2)“只监不控”的换热站,除采用分布式二级泵系统之外,一次侧应安装静态水力平衡阀,同时推荐采用截止阀配合热量表替代平衡阀,不推荐采用自力式流量控制阀和自力式压差控制阀,以及其它名目的平衡设备。

3)静态水力平衡阀应符合GB/T 28636-2012的要求,应有现场测量流量、线性调节、锁定最大开度、开度显示精度不大于0.1圈和关断等功能。

4)平衡阀或截止阀应有良好的关断性能,可不再安装相应水路关断阀门。

5)在“既监又控”的换热站,除采用分布式二级泵系统之外,应采用电动调节阀实现自控调节动作。

5.3.2电动调节阀要求(既监又控站)

1)电动调节阀的选型应保证阀权度不低于50%。

2)阀体应耐温140℃高温水,应耐压1.6MPa;最大关闭压差应不小于1.0MPa,泄漏率不大于0.01%Kvs;阀杆、阀塞、阀座、阀塞与阀座间密封材料应为不锈钢;连接方式应为法兰连接。

3)电动执行器应有阀位反馈、行程校验、弹簧复位、手动调节、位置指示和强制控制功能;工作电压应24V(AC);控制信号和反馈信号应4~20mA;调节力量不小于1000 N;弹簧复位时间应小于25S;防护等级不低于IP54。

4)电动调节阀应具有良好的等比调节曲线,不得采用混装阀,如某品牌混装阀;

5)电动调节阀防护等级应达到IP54;

6)结合自控系统,电动调节阀应实现根据室外温度变化自动调节二次侧供水温度,或调节并恒温控制二次供水温度的气候补偿功能;

7)电调阀和自控系统应现场调试PID参数,保证在供热工况正常情况下,人为提高二次供水温度2K(开尔文)之后的15min之内,二次水温应达到目标值并趋于稳定,波幅不大于0.5K(开尔文)。

6  远程监视元件技术要求

6.1 远程热量表技术要求

• 热量表选型应符合4.2的要求。

• 非贸易表精度应达到3级,贸易表精度应2级。

• 各站通讯协议应一致兼容。

6.2 温度变送器技术要求

• 传感元件: Pt100

• 接线: 两线制 

• 量程: 0-130℃

• 精度等级: 0.5%

• 保护管耐压: 加热侧介质压力1.6Mpa,被加热侧介质压力1.6Mpa

• 测温范围: -30~200℃

• 安装方式: 固定外螺纹

• 保护管: 管道上带保护套管,可在线拆装温度传感器

• 防护等级: IP54

• 插入深度: 传感器末端应位于管道中心处,根据机组管径选择合适的长度、卡座及附件。

6.3压力变送器技术要求

• 工作电压: 18V~33V(DC)

• 输出信号: 二线制4~20mA(DC)

• 量程: 0~1.6MPa(实际工作中,需根据系统全压据实确定)

• 最大允许压力: 2倍量程(FS)

• 破坏压力: 3倍量程(FS)

• 介质温度: 0~130℃

• 工作温度: -10~50℃

• 工作湿度: <100% r.h.

• 精度: 线性、滞后<+0.4 % FS,零点偏移电压<6 mV

• 温度偏移: TC 零点<+0.04 % FS/K,TC灵敏度<+0.015 % FS/K

• 响应时间: <5 ms

• 稳定性: 12个月漂移量小于URL的±0.1%

• 防护等级: IP54

• 过程连接: 外螺纹

• 安装方式: 加关断阀(旋塞阀)以及环形弯或U型弯,水泵出口压力应使用耐震压力表。

6.4水箱液位计技术要求

• 供电电源: 12~36V DC

• 输出信号: 4~20 mA

• 量程范围: 0~3 m

• 测量精度: +0.2% FS

• 负载特性: 250~1425 Ω

• 过载能力: 2倍量程(FS)

• 工作温度: -10~50℃

• 防护等级: IP68

• 采样频率: ≤2ms

• 长期稳定性: ≤0.1 F•S/年

• 温度漂移: +0.01% FS/℃

• 安装方式: 投入式,两线制

6.5补水流量计技术要求

• 电 源: 220V(AC)/ 24V(DC)

• 防护等级: IP54

• 最大压力损失: ≤0.01mPa

• 总体精度: 2%

• 流体温度: 0~130℃

• 工作温度: 0~50℃

• 外壳耐压: 1.6Mpa

• 通讯协议: RS485,各站协议必须一致

• 远传电表应符合以下要求:

• 电 压:     150VAC~260V(AC) 

• 工作温度: -10℃~60℃    

• 工作湿度: ≤ 90%

• 精 度:     2级

• 通讯协议: RS485,各站协议必须一致

7  验收与评价流程

7.1 前期检查

设备安装完成后,施工方需按技术文件做功能检查和试验,建设单位派人现场监督;发现缺陷时,施工方需派技术人员现场解决,直至合格。

7.2 性能验收试验

▪ 施工方所提供的设备及主要零部件在安装完成之后,应按技术文件要求进行功能检查和试验,以保证设计和结构满足本标准要求。施工方应按验收标准进行试验,建设单位派人现场监督。

▪ 如在进行试验的时候发现缺陷,施工方应派专业技术人员到现场解决缺陷,直到合格为止。

▪ 换热站性能验收试验的地点应为换热站现场;试验时间应在168小时试运之后半年内进行;性能验收应由第三方主持,双方参加。

▪ 试验大纲应由建设单位提供,与施工方协商确定。

▪ 性能验收试验所需的测点、一次元件和就地仪表的装设应由施工方负责。

▪ 性能验收试验费用,应包括在施工合同总价之内。

▪ 性能验收试验应由双方参加,报告应由施工方编写,应共同签章确认。如双方对试验的结果有不同意见应协商解决。如仍不能达成一致,应提交双方上级部门处理。

▪ 在进行性能验收试验时,如一方接到另一方的提前通知,不派人参加试验,则被视为对验收试验结果的同意,并进行确认签章。

▪ 建设方由工程、质检、健安环及生产部门代表验收会签,签字人对验收质量负责。

7.3 资料交付

7.3.1施工方应按相关标准的规定,向建设单位和最终用户提供完整、正确的技术资料,技术资料应有以下内容:

1)换热机组设备的安装、使用、维护指南;

2)换热机组设备的总图及技术性能;

3)换热机组设备安装图,应满足建设单位运行维护人员使用,应注明外形尺寸、安装尺寸、接管位置及管径;工程设计单位需要的所有技术说明、技术数据、尺寸都应在该图上清楚、正确的表明;

4)设备区域的总体布置图及设备总体布置安装图;

5)换热器的性能测试报告;

6)水泵及配套电动机的性能测试报告;

7)换热机组的测试报告;

8)换热机组监测仪表、自动控制配置及说明;

9)换热机组控制仪表、控制柜及控制柜内元器件等设备的合格证书;

10)换热机组控制柜、远传柜内点表,配置清单,回路图、接线图;设备基础和电气、控制接口资料、电源分配图及要求、仪表流程图;

11)换热机组控制柜、远传柜逻辑图、控制原理图、元件清单(型号规格参数及厂家);

12)换热机组及各部件、零件的合格证书;

13)换热机组部件、零件清单;

14)调试方案、调试记录、安装记录、调试报告;

16)换热机组专用工具清单。

7.3.2施工方在验收前的1周内,向建设单位提交供审查用技术文件,和最终图纸注明定货合同号并有明显的最终版标记。提供文件的份数为每台机组 套,同时提供给建设单位电子文件一份(以U盘或光盘形式提供作为原始资料保存)。

7.4 过渡阶段设备调整

▪ 针对换热站长期出现低于总负荷60%运行时,需按过渡阶段设备选型进行调整。

▪ 过渡阶段板换设备应参照“3.1中10万平方米以上建筑面积选型”。

▪ 过渡阶段循环水泵设备应采用双水泵并联形式,单台循环水泵流量为总流量的65%,采用变频调节。

8  换热站设备的运维

8.1 用电设备的维护(此部分操作由专业电工执行

8.1.1电动机的检修

异步电动机按其定子绕组的相数分为单相异步电动机;另一种是绕线异步电动机。二者之间主要区别是转子构造不同。

1)电动机的运行检查:

①检查电源电压是否正常,对于380V电动机,电源电压不宜低于360V或高于400V。

②检查线路的接线是可靠,熔断器的安装是否正确,熔丝有无损坏。

③检查联轴器的连接是否牢靠,机组转动是否灵活,有无磨擦、卡住、窜动等不正常现象。

④检查机组周围有无妨碍运行的杂物或易燃物品等。

⑤对于新安装或长期停用电动机,在以上检查之前还应进行下列检查:

a.用兆欧表检查电动机绕组间和绕组对地的绝缘电阻。一般380V电动机的绝缘电阻应大于0.5MΩ,否则应进行干燥处理;测试电动机绝缘的方法,测试前,应先将兆欧表进行检验,即将兆欧表测试端短路,并摇动兆欧手柄,看指针是否指在“0”位置;然后将测试端断开,再摇动手柄,看指针是否指在“∞”位置上,测试时,要把兆欧表平置放稳,摇动手柄时能产生很高的电压,在兆欧表尚未停转或绕组尚未放电时,不可用手触摸设备的被测试部分或进行拆线,以防触。

b.检查电动机轴承是否有油。如轴承缺油,应及用补足。一般(鼠)笼型电动机滚动轴承可采用钙钠基润滑脂,温热地带电动机滚动轴承可采用复合钙基润滑脂。

c.一台电动机的连续启动次数一般不宜超过3~5次,以防止启动设备电动机过热。

d.合闸后如果电动机不转或转速很慢,声音不正常时,应速拉闸查明原因,如检查电源电压是否正常。熔丝是否熔断,电动机引线是否松脱或断线,负载是否过重,被带动的机械是否有故障,电动机绕组是否断路或短路等。

2)电动机维护的主要内容:

①应经常保持清洁,不允许有水滴,油滴或杂物落入电动机内部。

②注意电动机的运行电流(负载电流)不得超过铭牌上规定的额定电流。

③注意电源、电压是否正常,一般电动机要求电源电压的变化不得超过额定电压的±7%,三相电压的差别不得大于5%。

④注意监视电动机的温升。监视温升是监视电动机运行状况的直接可靠的办法,当电动机的电压过低,电动机过载运行,电动机两相绕线(缺相)运行,定子绕线短路时,都会使电动机的温度不正常地升高。

⑤电动机运行时不应有磨擦、刺耳或其他杂声,如发现有不正常声音,应及时停车检查,消除故障后才可继续运行。

⑥当闻到电动机烧焦的气味或发现电动机内部冒烟时,说明电动机绕组绝缘已遭受破坏,应立即停机检查和修理。

⑦检查电动机及开关外壳是否漏电和接地,用验电笔检查电动机及开关外壳时,如发现外壳带电,说明设备已漏电应立即停机处理。

3)电动机的保养和维护。

①电动机一级保养:电动机一级保养要完成8.1.1 (2)中所列各项内容,并认真填写电动机运行记录。

②电动机二级保养。

a.完成一级保养的全部内容。

b.更换润滑油 转子轴承是滚动轴承或滑动轴承的电动机,可根据容量和转速,选用润滑油脂润滑,运行期间如采用滚动轴承电机,轴承工作温度正常,平时不需添加润滑脂,运转1500~2000h后,拆开清洗晾干,装入新脂,装脂量约为轴承腔容积的1/3。如果轴承工作温度超过允许温升,则应及时拆开检查,必要时添加或清洗更换,采用滑动轴承的电机,运行中要经常检查油位,不足时添加,每个采暖季都要检查清洗、换油。

c.检查各部位零部件、轴承及紧固各部螺钉。

③电动机小修。

a.检查与清扫电动机和启动设备。

b.测量绕组的绝缘电阻;低于0.5MΩ,应进行干燥,电动机干燥可采用远红外线灯泡干燥法,干燥时,将电动机放在一个特殊烘箱中,用远红外线灯泡向定子中偏下处照射,干燥时间约12h,温度不宜超过100℃(注意不要局部过热)。

c.检查轴承磨损情况清洗修理或更换轴承。

d.添加润滑脂。

e.检查开关机构是否灵活,触头接触是否良好,三相开关是否同时开闭,有无烧伤或腐蚀,引线接头是否可靠,更换所有损坏的零件。

f.检查接线盒的接线螺钉有无松动或烧损,接地线有无裂缝或断裂,有条件最好测量接地电阻,所有小修都应详细记入设备档案,发现重要缺陷应有计划地安排大修时间。

④电动机大修。

a.完成小修的全部内容。

b.定子的修理包括吹风清扫。

c.更换定子线圈或转子断条。

d.轴承的修理或更换。

e.大修时,对电动机的附属设备也应做一次全面检查和试验,大修后经验收合格方能投入生产,大修工作应在有经验的专业人员指导下进行。

4)电动机完好标准。

①运行正常,电流在允许范围内,功能达到铬牌及技术文件要求,定子,转子的温升或轴承温度在允许范围内,各种振动和轴向窜动不大于规定值。

②结构完整无损,绝缘性能良好,绕组铁芯和槽楔无老化,松动各项试验合格,绝缘电阻在热状态下每千伏电压不小于1MΩ,电机封闭良好。

③外观整洁,零附件齐备,性能良好,外壳铬牌完整,字迹清晣,电机内无其他积灰或油泥,启动和保护设备均齐全完好,合乎要求,轴承不漏油接地线完整。

8.1.2检查电器元件

对所使用的电器元件逐个进行检查,避免电器元件故障与线路错接,漏接造成故障混在一起。对电器元件和检查主要包括以下几个方面。

1)电器元件外观是否清洁完整,外壳有无碎裂,零部件是否齐全有效,各接电端子及紧固件有无缺失,生锈等现象。

2)电器元件的触点有无熔焊粘连,变形,严重氧化锈蚀等现象;触点的闭合分断动作是否灵活,触点的开距,超程是否符合标准,接触压力弹簧是否有效。

3)电器的电磁机构和传导部件是否灵活;有无卡阻,吸合位置不正等现象,新产品使用前应拆开清除铁芯,端面的防锈,检查衔铁复位弹簧是否正常。

4)用万用表或电桥检查元器件有电磁线圈(包括继电器,接触器及电机)的通断情况,测量它们的直流电阻值并做好记录,以备检查线路和排除故障时作为参考。

5)检查延时作用的电器元件功能,如时间继电器的延时动作,延时范围及整定机构的作用,检查热继电器的热元件和触的动作情况。

6)核对各电器元件的规格是否与设计要求一致。如电器的电压等级,电流容量,触点的数量,开闭状况,时间继电器的延时类型等。不符合要求的应更换或调整。

8.1.3检查线路

对控制线路必须经过认真检查,以防止错接,漏接及电器故障引起线路动作不正常,甚至造成短路事故。检查线路应按以下步骤进行:

1)核对接线:对照原理图、接线图,从电源端开始逐段核对端子接线的线号,排除漏接、错接现象。重点检查辅助电路中易错接处的线号,还应核对同一根导线的两端是否错号。

2)检查端子接线是否牢固:检查所有端子上接线的接触情况,用手一一摇动、拉拔端子上的接线,不允许有松脱现象。避免通电试车时因虚接造成麻烦,将故障排除在通电之前。

3)万用表导通法检查:这是在控制线路不通电时,用手动来模拟电器的操作动作,用万用表测量线路通断情况的检查方法。应根据线路控制动作来确定检查步骤和内容;根据原理图和接线图选择测量点。先断开辅助电路,以便检查主电路的情况,然后再断开主电路,以便检查辅助电路的情况。主要检查下述内容:

①主电路不带负荷(电动机)时相间绝缘情况;接触器主触点接触的可靠性;正反转控制线路的电源换相线路及热继电器热元件是否良好、动作是否正常等。

②辅助电路的各个控制环节及自保、联锁装置的动作情况及可靠性;与设备的运动部件联动的元件(如行程开关、速度继电器等)动作的正确性和可靠性;保护电器(如热继电器触点)动作的准确性等情况。

8.1.4星形--三角形〈Y-△〉降压启动控制线路的检查

1)对照接线圈仔细核对接线。

2)认真检查各端子接线是否牢固,排除虚接故障。

3)用万用表检查。断开QS,摘下接触器灭弧罩,将万用表拨到R×1档做以下各项检查:

①检查主电路。

②检查辅助电路拆下电动机接线,万用表笔接L11、L31端子,做如下几项测量:

a.检查启动控制:按下SB2,应测得KT与KM2两只线圈的并联电阻值;同时按下SB2和KM2触头架,应测得KT、KM2及KMl三只线圈的并联电阻值;同时按下KM1与KM2的触头架,也应测得上述三只线圈的并联电阻值。

b.检查联锁线路:按下KMl触头架,应测得线路中四个电器线圈的并联电阻值;再轻按KM2触头架使其常闭触点分断(不要放开KMl触头架),切除了KM3线圈,测量的电阻值应增大;如果在按下SB2的同时轻按KM3触头架,使其常闭触点分断,则应测得线路由通而断。

c.检查KT的控制作用:按下SB2测得KT与KM2两只线圈的并联电阻值,再按住KT电磁机构的衔铁不放,约5s后,KT的延时触点分断切除KM2的线圈,测得的电阻值应增大。

4)常见故障及处理方法。

线路经万用表检测动作无误,进行空操作试车时,操作SB2后KT及KM2、KM1得电动作,但延时过5s而线路无转换动作。

①分析:故障是因时间继电器的延时触点未动作引起的。由于按SB2时KT已得电动作,所以怀疑KT电磁铁位置不正确,造成延时器工作不正常。

②检查:用手按压KT的衔铁,约经过5s,延时器的顶杆已放松,顶住了衔铁,而未听到延时触点切换的声音。因电磁机构与延时器距离太近,使气囊动作不到位。

③处理:调整电磁机构位置,使衔铁动作后,气囊顶杆可以完全复位。重新试车,故障排除。

5)电缆线路的运行维护与检修。

①电缆线路的运行维护。

a.敷设在土中、沟道中及隧道中的电缆每三个月巡视检查一次;室内电缆终端头应每月巡视检查一次;

b.检查电缆沟的出入通道是否畅通,沟内如有积水应及时排除,并查明积水原因,不用堵漏措施,发现沟内有污物应及时清扫。

c.检查电缆沟内的防火及通风设备是否完善正常,并记录沟内的温度是否正常。

d.检查电缆沟及地面是否出现挖土、种树、打桩等现象,以及线路穿越的路面、铁路和建筑物等设施是否在翻造或检修等施工,有否可能破坏电缆安全运行的现象存在。

e.检查电缆中间接头及终端盒,接头有无破损及放电现象,接地是否良好。

f.检查室外漏出地面的电缆保护钢管或角钢有无锈蚀、移位等现象,固定是否可靠。

g.检查电缆路径地面有无酸碱腐蚀性排泄物及堆放的石灰等。

②电缆线路的常见故障及检修方法。

a.常见故障主要有短路、受潮和断线三种。造成的原因主要有电缆受外界机械损伤,严重的过载及过电压使绝缘击穿,中间接头或终端盒不密封等。

b.常见故障的检修。

b1.用兆欧表检查故障的原因:通常用500V或1000V兆欧表来区别电缆故障的原因。分别在电缆两端测量绝缘电阻值,当测得的某相对地绝缘电阻远远小于其他两相的对地绝缘电阻时,则该相电缆芯线对地短路;用同样方法还可测出相间短路、断线和受潮等故障。同时也能从绝缘电阻的下降程度,大致上分析出故障部分接近哪个终端。

b2.用电桥测定故障具体部位:通常采用单臂电桥来测定电缆线故障的部位,测试时电缆应有两根完好的芯线,否则要借用其他平行线路上芯线或临时安装—根回线。当电桥平衡时,电桥两臂电阻值之比应等于电缆芯线回路组成的两个电阻值之比:由于导线电阻值与它的长度成正比,所以平衡式为:

R1/R2=(2L一X)/X即X=2R2L/(R1+R2)

式中 R1和R2——电桥每臂电阻值,Ω;

 L——所测电缆芯线长度,m;

 X——故障点离测试点的距离,m。

c.用智能电缆故障测试仪测量电缆线路的所有类型故障。

8.2 水泵的运维

8.2.1水泵的运行和维护管理

为了保证水泵的安全运行,水泵在启动前必须对机组做全面仔细的检查,以便发现问题及时处理。检查的主要内容如下:

1)检查水泵各处螺栓是否连接完好,有无松动或脱落现象。

2)用手转动联轴器或皮带轮,检查叶轮旋转是否灵活,泵内是否有不正常的响声和异物.

3)检查电动机的转动方向是否与水泵的转向一致。

4)检查轴承润滑情况,润滑油应充足和干净,油量应在规定位置。

5)检查填料的松紧情况及填料涵、水封、冷却水阀是否打开。

6)清除水泵进水池的杂物和堵塞物,检查进水池水位是否正常。

7)检查水泵进水管上阀门是否开启,出水管阀门是否关闭。

8)检查管道及压力表、真空表、闸阀等管路附件安装是否合理。

检查完毕,则可向泵内灌水或启动真空泵。灌水同时打开泵体顶部的排气阀。抽真空时,应先打开泵体顶部的抽气阀。当排气管中有大量水涌出时,表示进水管和泵内已充满水,可以启动水泵投入运行。

8.2.2水泵的启动

当进水管和泵内全部充满水后,停止灌水或关闭抽气管上阀门,随后启动动力机。离心泵启动时必需关闭出水管上的阀门(即“闭阀启动”)进行启动,待机组达到额定转速后,应逐渐打开闸阀闸阀至正常出水状态。若长时间不打开闸阀,泵内水流就会因持续循环而发热,导致介质温度升高;当温度超过液体饱和温度时,液体将发生汽化,进而引发气蚀等故障。

8.2.3水泵运行中的注意事项

1)注意水泵机组有无不正常的响声和振动。

2)检查各种仪表工作是否正常、稳定。

3)检查机组有无超温现象。一般滑动轴承最大容许温度为70℃;滚动轴承最大容许温度75℃。无温度计时,以手触轴承座,感到烫手不能停留,说明温度过高,应马上停机检查。

4)注意填料密封性是否良好。过松时.不但漏水过快,还会造成启动困难;过紧时,消耗过多动力,易使轴承烧坏。合适的松紧度以每分钟滴水10滴左右为宜。

5)注意皮带松紧是否适当。过松过紧均会降低传动效率、缩短使用寿命。

7)观察压力表和真空表读数。若压力剧烈变化或下降,则可能是因为吸入侧有堵塞或吸入了空气;压力表读数上升,可能是出水管口被堵塞;真空表读数上升,可能是进水管口被堵塞或水源水位下降。

8.2.4停泵时的注意事项

1)离心泵应在出口阀完全关闭之后停车。若先关闭进口侧阀门,往往会引起汽蚀,造成事故。

2)无底阀的机组停止运行时,要注意打开真空破坏阀,使泵内的水返回到吸水池去。

3)使用冷却水的泵,停车时不要忘记关闭冷却水阀。

4)在正常运行中因为停电等原因停车时,首先应断开电源,随后关闭出口阀。

5)在寒冷地区,如水泵停机长时间不运行,应及时放出泵内的积水,防止水泵及附件阀门等冻坏。

8.2.5水泵的日常保养

为使水泵经常处于良好状态下运行,必须对它定期进行维护。对新泵机来说一般正常运行100h后,应更换机油,以后每工作500h换一次机油。采用固体润滑脂的水泵,1500h换一次。发现有问题的零部件应及时更换,特别要利用水泵不运行期间(比如非采暖季节等)及时检查保养或更新。对管道系统及各附件阀门应经常除锈上油,使它们始终处于良好状态,以备随时启用。

8.2.6水泵故障分析及处理

水泵的故障通常是由于产品质量较差,动力机和管道不配套,安装不正确,操作维修不当以及机件使用多年磨损老化所引起。由于引起故障的因素比较多,常见故障及处理方法见-5

水泵常见故障原因及处理方法 -5

8.3 阀门、仪表的维护

8.3.1 阀门的故障及排除

1)止回阀常见故障及排除见 -6

止回阀常见故障原因及排除方法 -6

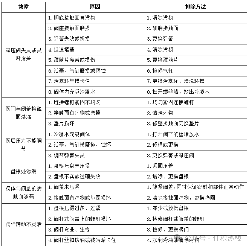
2)减压阀常见故障及排除见 -7

减压阀常见故障原因及排除方法 -7

3)排污阀常见故障及排除见 -8

排污阀常见故障原因及排除方法 -8

8.3.2 仪表的常见故障及产生原因及保养

1)压力表常见故障及产生的原因及保养

①压力表常见故障及产生的原因:

a.压力表指示不准

a1.温度的影响。没有装设表弯管,高温流体(蒸汽或高温水)直接进入弹簧管,除受压力外,还因温度产生伸长,致使弹簧动作加大,误差变大。

a2.振动的影响。一种是被测流体或被测机构的振动,一种是压力表舟部机构的振动的结果会使压力表齿轮磨损变形、游丝紊乱、指针松动、轴承损坏等,以致压力表失去准确性,甚至损坏。

a3.超负荷的影响。压力表经常指示范围在刻度盘213以上位置,长期使用后造成了弹簧弹性不足或产生永久变形,以致影响准确性。

a4.其他影响。压力表内进入污物和杂质;未作调整和校验;管理不善或碰坏。

b.指针不指在零位

b1.弹簧弯管失去弹性(伸直)

b2.游丝失去弹性或脱落。

b3.三通旋塞的通道、压力表连管或表弯管堵塞。

b4.指针弯曲或卡住。

c.压力表指针抖动

c1.游丝损坏、连杆和扇形齿轮的结合螺栓不活动。

c2.中心轴两端弯曲,转动时轴的两端作不同心的转动。

c3.压力表三通旋塞或表弯管的通道局部被垫衬所堵塞或遮盖。

d.压力表指针不动

d1.三通旋塞未打开或位置不正确。

d2.三通旋塞、压力表或表弯管通道堵塞。

d3.与中心轴的结合部位可能松动或指针卡住。

d4.弹簧管与表座的焊缝渗漏。

d5.扇形齿轮的轴可能松动、脱开、传动不到小齿轮。

e.压力表表盘模糊不清或出现水珠

e1.压力表弹簧弯管有泄漏的地方。

e2.表壳与玻璃板结合面没有橡皮垫圈或橡皮垫老化,使表壳和玻璃板密封性差。

e3.弹簧弯管与支座焊接不良,有泄漏现象。

遇有以上事项,应及时检修或更换压力表、表弯管、三通旋塞等附件

2)压力表使用时的更换操作步骤

①更换的压力表必须是经过计量部门校验合格的、有铅封的、在校验有效期的压力表或有出厂合格证明的新表。

②换表之前,将三通旋塞旋至冲洗压力表的位置,将表弯管内的污物冲洗干净。

③将三通旋塞旋至压力表弯管关闭位置,用扳手卸下旧表,换上新的压力表。

④将三通旋塞旋至正常工作时的位置。

3)压力表保养

①一级保养要求:

a.检查三通旋塞及表弯管接头,消除泄漏。

b.检查压力表能否回零。

c.检查并冲洗表弯管,确保畅通。

d.压力表运行三个月进行一次一级保养。

②二级保养要求:

a.压力表六个月校验一次,将压力表拆卸下来,送计量部门校验并铅封。

b.拆卸检查表弯管,螺纹口应完好。

c.拆卸检查三通旋塞,研磨密封面,保证严密不泄漏,其连接螺纹应完好无损。

8.3.2热电偶温度计的使用及维护

1)热电偶温度计是根据两种不同导体的热电效应原理制成的。将两根不同金属导体的一端焊接在一起形成测量端(热端),另一端分别连接两根相同的补偿导线,并与测量仪表相连,组成一个闭合回路。由于测量端与另一端(冷端)的温度不同,回路中会产生热电势,这种现象称为热电效应。通过测量仪表对热电势的检测,即可反映出两接点的温度差异。常用的热电偶温度计有铬镍-铝镍热电偶和镍铬-考铜热电偶两种。。

2)热电偶温度计灵敏度高、测量范围广,且无需外接电源,便于实现远距离测量和自动记录,但安装成本较高。在换热设备中,它常被用于测量蒸汽、热水温度。

3)热电偶温度计安装使用与维护应注意以下几点:

①热电偶的安装地点应便于工作,避免碰撞和振动等的影响。

②热电偶应置于被测介质的中间,尽可能与被测介质的流向成逆流布置。一般与流动方向成45°。测温度时应将热电偶再设备管道中悬空,使之不与内壁接触。

③选择热电偶补偿导线时要考虑到消除热电偶冷端温度的影响误差。

④热电偶使用一段时间后,热电机材料将发生变化,应进行校验。

8.3.3流量仪表

换热站内常用的流量仪表有转子式流量计、叶轮式流量计、差压式流量计、超声波流量计和电磁流量计。

1)转子流量计

①转子式流量计主要由锥形管和转子两部分组成,转子在上粗下细的锥形管内可以量的大小沿轴线方向上下移动。转子的位置高度即可作为介质通过测量管的流量量变。

②转子流量计常用在水处理设备上,测量软水、盐水的流量。

③安装时,转子流量计应垂直,流体流动方向为下进上出。安装在便于观察和使用上,防振动防冲击。一旦转子在玻璃管内有堵塞或玻璃管内被污染而看不清,应进行叶轮式流量计主要由叶轮和外壳两部分组成,当流体流过时推动叶轮旋转,因为转速与水流速度成正比,所以测出叶轮的转数,就可知道流量的大小。

2)叶轮是流量计

日常使用的自来水水表,就属于叶轮式水表。它必须水平安装,刻度盘向上不并使表壳上的箭头方向与水流方向一致。在锅炉上,常用水表测量常温水的流量,水量、冷却水消耗量以及软化水量等。差压式流量计是根据流体流动的节流原理制成。所谓节流,是指流体通过缩孔现的流速收缩、速度增加、静压力下降的现象。若在管道上安装节流装置,当流体装置时,由于节流而在其前后产生压差(此压差与流量的平方成正比),流量大的压差大,流量小的压差小。用压差计测出这一压差的大小,就可以间接得到流量的数值。

3)差压式流量计

①差压式流量计由节流装置、连接管道及差压计组成。节流装置安装在被测流体的管道内壁,用来产生压差,常用标准孔板和标准喷嘴。连接管道用来连接节流装置和差压计。差压计用来测量节流装置前后的压差,它是差压式流量计的显示仪表。

②差压式流量计可显瞬时流量和累计流量,也可以自动记录瞬时流量,适宜于测量液体、气体和蒸汽的流量。通常锅炉上用差压式流量计来测量蒸汽的流量。

8.4汽水系统管路的维护

提示:区分为日常巡检保养(由站内运行人员完成)和专业检修维护(由专业维修人员完成)两个层面。

8.4.1给水管路经常维护的工作包括:

1)检漏 检查给水管道是否漏渗水。管道漏渗水既浪费水,也消耗软化剂,而且增加电耗。加强检查和维护是防止给水管道漏水的有效措施。

2)防腐 采用除锈刷油是管道防腐的主要方法,经常进行管道外表面的防腐能延长管道的使用寿命。

3)防露 采用绝热防护能防止管道表面结露。管道结露使地面潮湿,滴水于电器设备上,使设备损坏且会造成人身安全事故。

4)阀门保护 阀门能有效地控制给水量和水压。锅炉给水阀门常见故障是锈蚀、漏水和阀杆转动不灵,防护措施是刷油防腐、更换填料压紧阀盖和向阀杆内定期浇点润滑油。

8.4.2蒸汽凝结水排水管路的维护

1)排除蒸汽凝结水,能保证蒸汽的质量,防止蒸汽管道内水击的发生。蒸汽凝结水温度高,水质好,应及时收集和回用。

2)为了收集凝结水,在蒸汽管道末端、最低处安装疏水阀,疏水阀能及时排除蒸汽管道内凝结水,然后把凝结水输送到疏水箱内。其管路的维护内容有疏水阀的维护和管道的维护。

3)蒸汽凝结水排水管路疏水阀不排水一般原因为疏水阀内部损坏,堵塞,需及时清除污物和维修。

8.4.3蒸汽管焊接修理

1)蒸汽管出现破损、漏汽,应采取焊接修理。焊接时,应先关好蒸汽阀门,排除管内蒸汽和凝结水后实行焊接。

2)焊接完蒸汽管后,应进行气密性试验,试验合格后再行防腐绝热。一般局部的焊修,在确认焊接质量合格的情况下,也可不进行气密性试验,但需缓慢开阀通汽。

3)蒸汽管道绝热层修补.

①当蒸汽管道直径较小时,可不焊抓钉。修补绝热层应根据损坏情况而定,如绝热层使用时间长或施工质量不佳而脱落,只需拆除损坏部分并刷净管道外壁,涂刷防腐漆后,再依次包扎绝热层和涂面层。如绝热层未损坏而涂面层脱落,可清除残留的涂面层,用新铁丝网扎紧后,褥涂敷新的涂面层并抹干,待干燥后涂刷油漆。

②一般蒸汽管道安装高度比较高,修补绝热层必须备人字梯,如用竹梯,其底部必须有防滑设施,并且在下面有监护人员,以防竹梯滑下。禁止一人登高工作。

③在修补绝热层时,要注意绝热层的膨胀问题。膨胀补偿节和滑动支架部分的绝热层均需按膨胀方向留出足够的膨胀间隙;检查孔、法兰附近的绝热层,应留有足够的拆卸螺栓空间。

8.5 换热器与除污器的维保

8.5.1换热器的检查与维护

换热器是换热站中最重要的热力设备,其运行状态的好坏,直接影响着供热系统的供热质量,在运行完一个采暖期后,要对换热器进行必要的维护,保养。

1)检查换热器,汽水两侧受压部位是否有漏水、漏气的现象发生,如有缺陷时要做水压试验,查明,排除。

2)打开端盖检查水侧、受热面管子水垢,沉积物,油污情况,进行高压水冲洗,人工清理,严重时应进行化学清洗,检查管板焊缝是否有开焊、裂纹的缺现,发现缺现及时排除。

3)检查设备绝热防腐情况,必要的更新绝热材料,重新防腐。

4)及时检查维护换热设备使其处于良好的工作状态,不会因为设备故障而影响未来采暖期正常供热。

8.5.2除污器的检查与维护

除污器是供热系统中用来澄清和优化水质的重要设备,对于运行期限较长的设备应检查以下几方面的问题。

1)检查是否法兰端盖,有漏水的现象,必要的要更换其法兰垫片,拧紧、法兰盖罗栓。

2)检查除污器内水垢,沉淀物及杂物状况进行清理水垢,严重的要进行化学清洗。

3)检查设备内过滤网及附件是否良好,是否要进行更换或更新。

9  换热站运行事故应急处理

9.1 预案原则

事故处理的首要目标是:迅速判断事故情况,防止事故蔓延扩大,最大限度地减少经济损失和社会影响并执行保人身、保设备的原则。

9.2 常见事故处理流程

9.2.1回水压力突然降低

1)补水量不足型:

①停循环泵,关一次网供回水阀

②查二次网漏点,通知检修

③漏点前有关断阀则关闭后维修

④修复后补水至定压值,启循环泵

⑤循环泵正常后开一次网阀门

2)补水量可维持型:立即排查二网及热用户(疑似偷水),做好记录。

9.2.2停电处理

1)关换热器一次网供回水阀,关循环泵出口阀及补水系统

2)联系供电单位恢复供电(站内设备故障通知电工)

3)供电恢复后,启补水系统至回水定压值,再启循环泵。

4)夜间或地下站应先打开应急灯或其他临时照明灯具。

5)注意水箱水位,如水位过高关闭上水阀门,避免淹站风险。

9.2.3站内一次网漏水

1)关一次网供回水阀,开启一次网联通阀门(若系统设计中有),报告负责人并派检修

2)严寒期短时间无法修复:保持二次网运行(防设备冻坏);长时间无法修复则泄水停运二次网

3)做好用户解释与站内记录。

9.2.4循环水泵故障

1)一般故障(振动>0.10mm、电机过热、异音、出力下降、密封漏水):切换备用泵,停故障泵,通知检修

2)对于机械密封严重漏水,应投入备用泵停止故障泵

3)紧急故障(轴承冒烟/着火):立即停故障泵1211灭火器灭火,投备用泵

4)无备用泵:视现场调节,停泵时务必保持管网压力,做好记录。

9.2.5除污器故障

除污器发生前后压差大、流量减少时,需要先打开除污器旁通阀,再关闭除污器的进口阀,通知检修人员拆卸检查(同时清洗过滤网等)。

9.2.6板换紧急故障

一级网回水温度升高,二级网供水温度降低、出入口压差明显增加及外表泄漏。应投运备用板换,停运故障板换。停运后通知检修人员解体检查。

9.2.7电器开关/电控柜故障

1)跳闸故障:切换备用设备,通知电气人员处理

2)设备着火:先断电,用1211灭火器灭火;电气人员检查确认正常后,方可启设备或备用。

9.3 事故报告

迅速向供热所长报告故障情况,准确执行领导的指示,同时做好必要的记录。事故处理时,人员应坚守岗位,集中精力处理事故。应急操作必须严格按照安全法规及操作规程进行,应急操作及事故处理工作完成后,须经过直接领导的批准方可离开

声明:本站文章来源转载仅供参考学习,转载内容合法性不承担保证责任,但将依法配合处理侵权纠纷,转载内容版权归原作者所有,本站已尽力标注来源,若有疏忽请联系更正,如果有侵权请联系我们24小时之内删除13366556600

热线电话
133 6655 6600
热线电话 微信咨询
回到顶部 回到首页