服务热线:133 6655 6600
发布内容
当前位置: 现代供热网 技术交流 正文

锅炉运行风险

74 2020-12-15

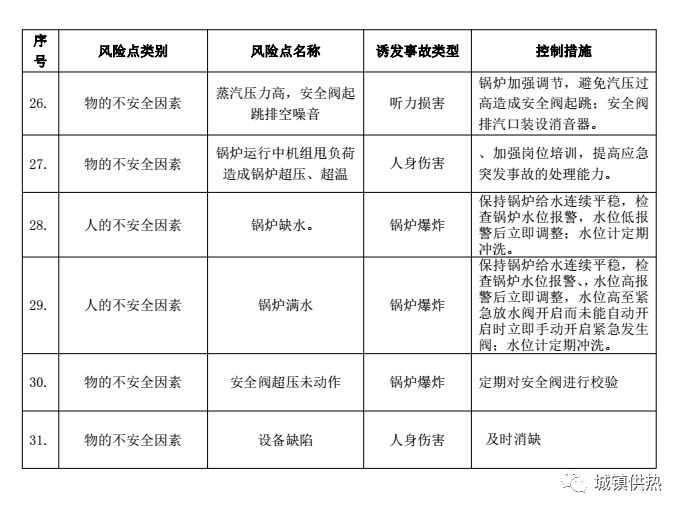
锅炉运行风险点(危险源)辨识标准及控制措施


巡回检查作业


运行监盘作业


放渣、出渣作业



试验作业

水位计作业

定期排污作业

锅炉放灰作业

锅炉吹灰作业

油库油泵房作业

锅炉启动及并列作业


锅炉停炉及压火作业


热线电话
133 6655 6600
热线电话 微信咨询
回到顶部 回到首页