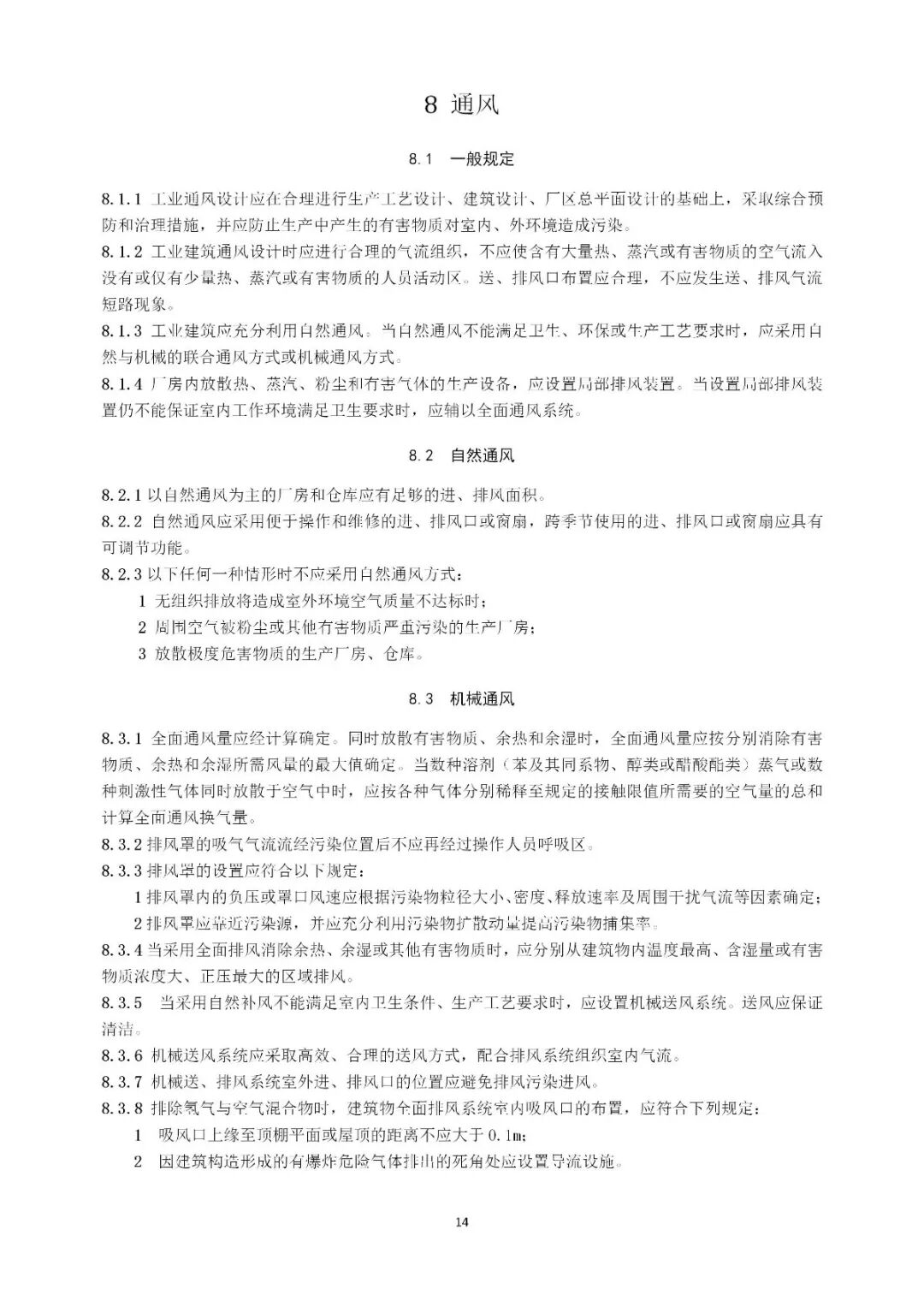
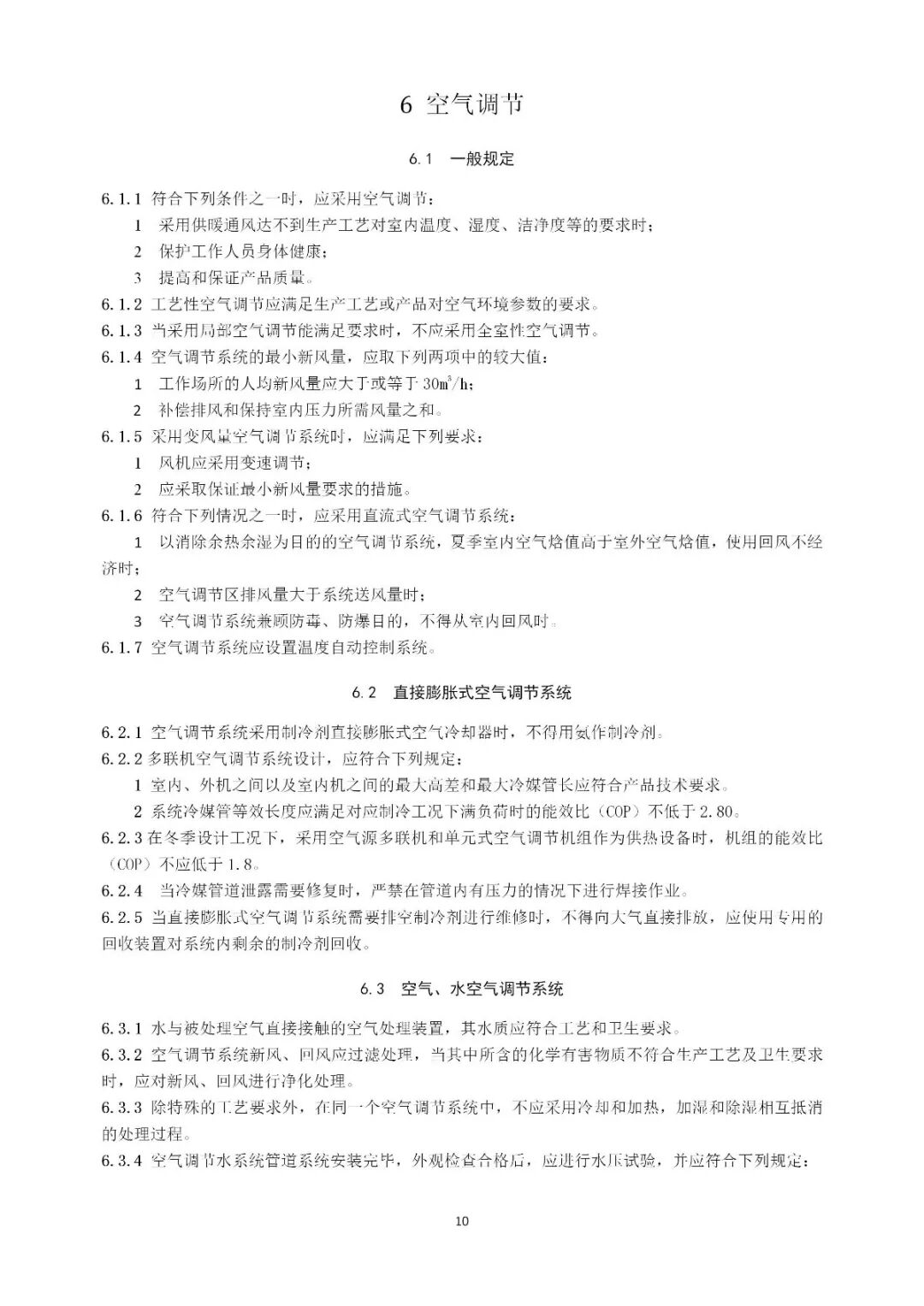
强制性国家规范《工业建筑供暖通风与空气调节通用规范(征求意见稿)》公开征求意见
89
2020-11-01

根据《住房和城乡建设部标准定额司关于抓紧开展国家工程建设规范制订工作的函》(建司局函标〔2020〕46号),我部组织中国有色金属建设协会等单位起草了工程建设强制性国家规范《工业建筑供暖通风与空气调节通用规范(征求意见稿)》(见附件)。现向社会公开征求意见。有关单位和公众可通过以下途径和方式提出反馈意见:1、电子邮箱:renzc@enfi.com.cn。2、通信地址:北京市复兴路12号;邮编:100038。

