文稿
文稿
店铺
搜索
服务热线:133 6655 6600
发布内容
登录
当前位置:
现代供热网
供热招标
正文
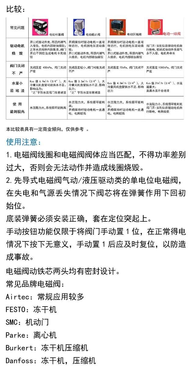
电磁阀基础知识
108
2020-08-11
上一篇:
【招标】热泵信息
下一篇:
泵、塔、换热器...9种设备的管道布置
热线电话
133 6655 6600
热线电话
微信咨询
回到顶部
回到首页