服务热线:133 6655 6600
发布内容
当前位置: 现代供热网 各地供热动态 正文

北京:因地制宜开发利用地热能、空气能、太阳能、生物质能、污水(可再生水)等可再生能源进行多元耦合供热

141 2025-08-24

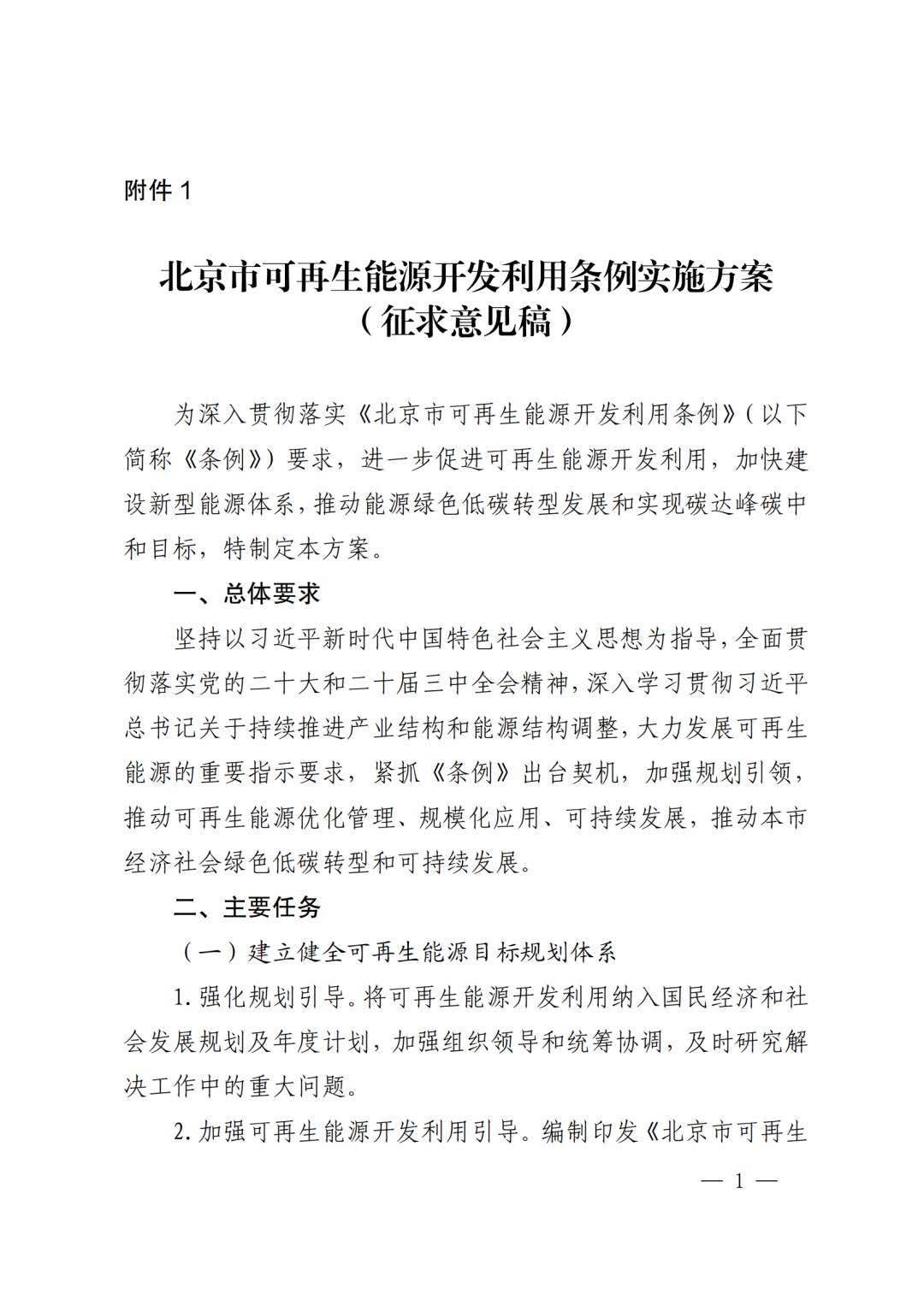
8月15日,北京市发展和改革委员会发布关于对《北京市可再生能源开发利用条例实施方案(征求意见稿)》公开征求意见的公告。

文件指出,提升可再生能源发电装机规模。印发实施《北京市加快推动第五立面光伏应用的若干措施》,加快推动建筑、交通、水务等基础设施第五立面光伏规模化、高水平应用。印发《关于加强风电、光伏发电项目管理工作的通知》,规范风电光伏项目开发建设全流程管理,充分挖掘废弃矿山等未利用地集中式光伏、风电应用潜力。聚焦城市副中心、北京经济技术开发区以及未来科学城能源谷、房山区新型储能示范产业园、大兴区氢能产业园等产业园区和农村地区建设分散式风电项目。

强化区域能源合作。全面落实京津冀一体化战略,发挥京津冀能源专题工作组作用,印发京津冀能源协同发展年度计划,协同推进三地可再生资源开发利用、基础设施互联互通、科技协同创新合作,搭建产业发展交流平台,培育可再生能源发展市场体系。编制绿电交易实施方案,深化与内蒙古、山西、宁夏等能源资源富集地区开展政府间能源合作,鼓励市属国企参与域外可再生能源基地和输电通道建设。持续修订《北京市绿色电力交易方案》,鼓励和支持开展跨区域绿电直接交易,推动新能源电力参与市场化交易。

宝 

      加快可再生能源推广应用:一是提升可再生能源发电装机规模,加快推动建筑、交通、水务等基础设施第五立面光伏规模化、高水平应用,规范风电光伏项目开发建设全流程管理。二是强化区域能源合作,印发京津冀能源协同发展年度计划,深化与内蒙古、山西、宁夏等能源资源富集地区开展政府间能源合作。三是深化新型电力系统建设,制定《北京市新型电力系统建设实施方案》,促进配电网高质量发展。四是建立健全新型储能管理体系,逐步推广储能电站项目审批、建设、运行、监管体系。五是推动可再生能源供热规模化发展,因地制宜开发利用地热能、空气能、太阳能、生物质能、污水(可再生水)等可再生能源进行多元耦合供热。是统筹生物质能开发利用,因地制宜发展生物质能清洁供暖,七是推进氢能发展,推动建成覆盖全市、辐射京津冀的氢能基础设施网络体系。八是建立健全可再生能源消费促进机制,稳步推动多种可再生能源发电项目参与绿色电力交易,加快提升重点领域和行业绿色电力消费比例。九是加强宣传引导,加强《条例》出台后各项政策措施的宣传利用,编制《北京市可再生能源开发利用指南》

原文见下:

关于对《北京市可再生能源开发利用条例实施方案(征求意见稿)》公开征求意见的公告

为贯彻落实《北京市可再生能源开发利用条例》,建立健全可再生能源目标规划体系,完善可再生能源配套支持政策,加快可再生能源推广应用,推动本市经济社会绿色低碳转型,北京市发展和改革委员会研究形成《北京市可再生能源开发利用条例实施方案(征求意见稿)》,现向社会公开征求意见,欢迎社会各界提出意见建议。

公开征集意见时间为:2025年8月15日至8月22日。

意见反馈渠道如下:

1.电子邮箱:zhuxg@fgw.beijing.gov.cn

2.通讯地址:北京市通州区运河东大街55号院北京市发展和改革委员会能源处(请在信封上注明“意见征集”字样)

3.电话:010-55590874

4.传真:010-55590849

5.登录北京市人民政府网站(.cn),在“政民互动”版块下的“政策性文件意见征集”专栏中提出意见和建议。

附件:1.《北京市可再生能源开发利用条例实施方案(征求意见稿)》

2.《北京市可再生能源开发利用条例实施方案(征求意见稿)》起草说明

北京市发展和改革委员会

2025年8月14日

北京1_01(1).png北京1_02(1).png北京1_03(1).png北京1_04(1).png北京1_05(1).png北京1_06(1).png北京1_07(1).png北京1_08(1).png北京1_09(1).png


北京2_01.png北京2_02.png北京2_03.png北京2_04.png

  • 来源:北京市发展和改革委员会

声明:本站文章图片来源转载仅供参考学习,转载内容合法性不承担保证责任,但将依法配合处理侵权纠纷,转载内容版权归原作者所有,本站已尽力标注来源,若有疏忽请联系更正,如果有侵权请联系我们24小时之内删除13366556600

热线电话
133 6655 6600
热线电话 微信咨询
回到顶部 回到首页