服务热线:133 6655 6600
发布内容
当前位置: 现代供热网 供热招标 正文

多地清洁取暖项目招采公告及意向公示

321 2025-08-13

怀柔区长哨营满族乡2025年农村地区“减煤换煤”工程“煤改电”设备供货及安装供应商采购项目其他电气设备采购项目公开招标公告

项目概况

怀柔区长哨营满族乡2025年农村地区“减煤换煤”工程“煤改电”设备供货及安装供应商采购项目其他电气设备采购项目 招标项目的潜在投标人应在北京市政府采购电子交易平台获取招标文件,并于2025-09-04 09:00(北京时间)前递交投标文件。

一、项目基本情况

项目编号:11011625210200013762-XM001

项目名称:怀柔区长哨营满族乡2025年农村地区“减煤换煤”工程“煤改电”设备供货及安装供应商采购项目其他电气设备采购项目

预算金额:6910.34 万元(人民币)

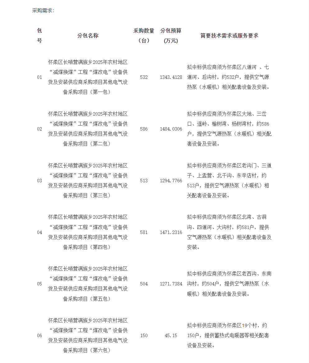
采购需求:

说明1:具体数量以实际安装户数为准。

说明2:由于本项目村庄分布较散且安装户数较多,为保证设备安装及用户取暖时间,本项目采用“兼投不兼中”模式。投标人可参加本项目01-06包多个包的投标,但只能中标1个分包。本项目按照01包→06包的顺序进行评审。如果投标人为01包的第一中标候选人,将不再获得后续分包的中标候选人推荐资格。递交投标文件的供应商,视为同意接受前述要求。

合同履行期限:项目总工期为2年,20251031日前完成本年度设备的安装调试等工作;20261031日前完成新增及遗留户设备的安装调试等工作。

本项目不接受联合体投标。

二、申请人的资格要求:

1.满足《中华人民共和国政府采购法》第二十二条规定;

2.落实政府采购政策需满足的资格要求:

■本项目不专门面向中小企业预留采购份额。

□本项目专门面向□中小 □小微企业 采购。即:提供的货物全部由符合政策要求的中小/小微企业制造、服务全部由符合政策要求的中小/小微企业承接。

□本项目预留部分采购项目预算专门面向中小企业采购。对于预留份额,提供的货物由符合政策要求的中小企业制造、服务由符合政策要求的中小企业承接。预留份额通过以下措施进行:

2.2其它落实政府采购政策的资格要求(如有):无

3.本项目的特定资格要求:

3.本项目的特定资格要求:

3.1供应商需具备空气源热泵(水暖机)生产制造能力(必须是该产品的实体生产、制造企业)(仅适用于01-05包);

3.2供应商需具备蓄热式电暖器生产制造能力(必须是该产品的实体生产、制造企业)(仅适用于06包);

3.3供应商需具备建筑机电安装工程专业承包三级资质(含以上)或机电工程施工总承包三级资质(含以上);

3.4本项目是否接受分支机构参与投标:□是■否;

3.5本项目是否属于政府购买服务:□是■否;

3.6其他特定资格要求:无。

三、获取招标文件

时间:2025-08-12 至 2025-08-18 ,每天上午09:0011:30,下午13:3016:00(北京时间,法定节假日除外)

地点:北京市政府采购电子交易平台

方式:

供应商使用CA数字证书或电子营业执照登录北京市政府采购电子交易平台(http://zbcg-bjzc.zhongcy.com/bjczj-portal-site/index.html#/home)获取电子版公开招标文件。

售价:¥元,本公告包含的招标文件售价总和

四、提交投标文件截止时间、开标时间和地点

2025-09-04 09:00(北京时间)

地点:北京市政府采购电子交易平台(本项目采用远程电子开标方式,由投标人自行对电子投标文件进行解密,无须投标人到达现场)

五、公告期限

自本公告发布之日起5个工作日。

六、其他补充事宜

1.本项目需要落实的政府采购政策:1)节能产品强制采购;2)节能产品、环境标志产品优先采购;3)政府采购促进中小企业发展;4)政府采购项目支持监狱企业发展;5)政府采购信用担保;6)政府采购促进残疾人就业;7)扶持不发达地区和少数民族地区。

2.本项目采用全流程电子化采购方式,请供应商认真学习北京市政府采购电子交易平台发布的相关操作手册(供应商可在交易平台下载相关手册),办理CA数字证书或电子营业执照、进行北京市政府采购电子交易平台注册绑定,并认真核实 CA 数字证书或电子营业执照情况确认是否符合本项目电子化采购流程要求。

CA数字证书服务热线010-58511086

电子营业执照服务热线400-699-7000

技术支持服务热线010-86483801

2.1办理 CA 数字证书或电子营业执照

供应商登录北京市政府采购电子交易平台查阅“用户指南”—“操作指南”—“市场主体CA 办理操作流程指引”/“电子营业执照使用指南 ”,按照程序要求办理。

2.2注册

供应商登录北京市政府采购电子交易平台“用户指南”—“操作指南” —“市场主体注册入库操作流程指引”进行自助注册绑定。

2.3驱动、客户端下载

供应商登录北京市政府采购电子交易平台“用户指南”—“工具下载”—“招标采购系统文件驱动安装包”下载相关驱动。

供应商登录北京市政府采购电子交易平台“用户指南”—“工具下载”— “投标文件编制工具”下载相关客户端。

2.4获取电子招标文件

供应商使用CA 数字证书或电子营业执照登录北京市政府采购电子交易平台获取电子招标文件。

供应商如计划参与多个采购包的投标,应在登录北京市政府采购电子交易平台后,在【我的项目】栏目依次选择对应采购包,进入项目工作台招标/采购文件环节分别按采购包下载招标文件电子版。未在规定期限内按上述操作获取文件的采购包,供应商无法提交相应包的电子投标文件。

2.5编制电子投标文件

供应商应使用电子投标客户端编制电子投标文件并进行线上投标,供应商电子投标文件需要加密并加盖电子签章,如无法按照要求在电子投标文件中加盖电子签章和加密,请及时通过技术支持服务热线联系技术人员。

2.6提交电子投标文件

供应商应于投标截止时间前在北京市政府采购电子交易平台提交电子投标文件,上传电子投标文件过程中请保持与互联网的连接畅通。

2.7电子开标

供应商在电子交易平台使用CA 数字证书或电子营业执照登录北京市政府采购电子交易平台进行现场电子开标。

在开标当天供应商签到完成且开标时间到达之后对已在系统中递交且完成签到的供应商的投标文件进行解密。

因供应商忘记数字证书登陆密码、解密数字证书发生故障或用错、故意不在要求时限内完成解密等自身原因,导致投标文件在规定时间内未能解密、解密失败或解密超时,视为供应商放弃投标,由供应商自身承担一切后果。

若供应商已申请多把数字证书,请注意使用差别,确保制作的投标文件和开标解密时使用的数字证书一致,造成解密失败的,由供应商负责。

供应商应充分考虑到网络及系统平台可能存在的非正常情况,在投标文件递交截止时间之前完成上传。

七、对本次招标提出询问,请按以下方式联系。

1.采购人信息

称:北京市怀柔区长哨营满族乡人民政府本级     

地址:北京市怀柔区长哨营满族乡长哨营村        

联系方式:曹岩, 010-60621500

2.采购代理机构信息

称:北京环宇祥吉工程咨询有限公司            

地 址:北京市丰台区诺德中心二期11号楼6612室            

联系方式:张鑫蕊18532621079

3.项目联系方式

项目联系人:张鑫蕊

电 话:  18532621079

原文链接:

http://www.ccgp.gov.cn/cggg/dfgg/gkzb/202508/t20250811_25137962.htm


西安市鄠邑区玉蝉街道办事处西安市鄠邑区玉蝉街道清洁取暖水暖炕改造项目招标公告

项目概况

西安市鄠邑区玉蝉街道清洁取暖水暖炕改造项目的潜在投标人应在陕西省政府采购综合管理平台项目电子化交易系统(以下简称项目电子化交易系统)获取招标文件,并于20250904日 1430 (北京时间)前递交投标文件。

一、项目基本情况

项目编号:JHZCZB20250703

项目名称:西安市鄠邑区玉蝉街道清洁取暖水暖炕改造项目

采购方式:公开招标

预算金额:1,935,500.00

采购需求:详见采购需求附件

合同履行期限:

采购包1:合同签订后1个月内完成所有货物的安装及调试

本项目是否接受联合体投标:

采购包1:不接受联合体投标

二、申请人的资格要求:

1.满足《中华人民共和国政府采购法》第二十二条规定;

2.落实政府采购政策需满足的资格要求:

合同包1(西安市鄠邑区玉蝉街道清洁取暖水暖炕改造项目)落实政府采购政策需满足的资格要求如下:

参与的供应商(联合体)提供的货物全部由符合政策要求的小微企业制造。

3.本项目的特定资格要求:

合同包1(西安市鄠邑区玉蝉街道清洁取暖水暖炕改造项目)特定资格要求如下:

(1)法人或者其他组织提供营业执照等证明文件, 自然人提供身份证件,供应商需在项目电子化交易系统中按要求上传相应证明文件

(2)法定代表人授权委托书(附法定代表人身份证复印件)及被授权委托人身份证(法定代表人参加投标须提供法定代表人身份证明书),授权书需法定代表人或被授权人签字或盖章,供应商需在项目电子化交易系统中按要求上传相应证明文件

(3)提供2023年或2024年度完整的财务审计报告(成立时间至开标时间不足一年的可提供成立后任意时段的资产负债表)或开标时间前三个月内基本账户银行出具的资信证明,供应商需在项目电子化交易系统中按要求上传相应证明文件

(4)提供采购活动前6个月内任意一个月(任意税种)的缴纳证明或完税证明,纳税证明或完税证明上应有代收机构或税务机关的公章或业务专用章。依法免税的供应商应提供相关文件证明;供应商需在项目电子化交易系统中按要求上传相应证明文件;

(5)提供采购活动前6个月内任意一个月的社会保障资金缴存单据或社保机构开具的社会保险参保缴费情况证明。依法不需要缴纳社会保障资金的供应商应提供相关文件证明;供应商需在项目电子化交易系统中按要求上传相应证明文件并进行电子签章。

(6)参加本次政府采购活动前3年内在经营活动中没有重大违纪的书面声明,供应商需在项目电子化交易系统中按要求上传相应证明文件并进行电子签章

(7)不得为信用中国网站(http://www.creditchina.gov.cn)列入失信被执行人(页面跳转至中国执行信息公开”http://zxgk.court.gov.cn/shixin/)、重大税收违法失信主体名单的投标人;不得为中国政府采购网(http://www.ccgp.gov.cn)“政府采购严重违法失信行为记录名单中的投标人。投标人提供信用中国网站、中国政府采购网的网页查询截图(此项以资格审查小组在投标截止日当天查询记录为准;如网站无投标人信息的,投标人须提供相关证明资料或书面声明)。

(8)提供合法有效的中小企业声明函

三、获取招标文件

时间:20250811  20250818 ,每天上午 00:00:00  12:00:00 ,下午 12:00:00  23:59:59 (北京时间)

途径:项目电子化交易系统(交易执行-选择项目所属区划-应标-项目投标-未获取页面)选择本项目报名参与并获取采购文件

方式:投标人有意参加本项目的,应在陕西省政府采购网(www.ccgp-shaanxi.gov.cn)登录项目电子化交易系统申请获取采购文件

售价:0

四、提交投标文件截止时间、开标时间和地点

时间:20250904日 143000 (北京时间)

提交投标文件地点:项目电子化交易系统(交易执行-选择项目所属区划-应标-项目投标-已获取-投标(响应)管理)上传投标(响应)文件

开标地点:项目电子化交易系统(交易执行-选择项目所属区划-开标-供应商开标大厅)参与线上开标


五、公告期限

自本公告发布之日起5个工作日。

六、其他补充事宜

本项目采购过程中需要使用陕西省政府采购综合管理平台(以下简称政府采购平台),登录方式及地址:通过陕西省政府采购网(www.ccgp-shaanxi.gov.cn)首页供应商用户登录,供应商应当按照以下要求进行系统操作。

(一)供应商应当自行在陕西省政府采购网-办事指南查看相应的系统操作指南,并严格按照供应商操作手册要求进行系统操作。在登录、使用政府采购平台前,应当按照要求完成供应商注册和信息完善,加入政府采购平台供应商库。

(二)供应商应当使用纳入陕西省政府采购综合管理平台数字证书互认范围的数字证书及签章(以下简称互认的证书及签章)进行系统操作。供应商使用互认的证书及签章在政府采购平台进行的一切操作和资料传递,以及加盖电子签章确认采购过程中制作、交换的电子数据,均属于供应商真实意思表示,由供应商对其系统操作行为和电子签章确认的事项承担法律责任。

已办理互认的证书及签章的供应商,校验互认的证书及签章有效性后,即可按照系统操作要求进行身份信息绑定、权限设置和系统操作;未办理互认的证书及签章的供应商,按要求办理互认的证书及签章并校验有效性后,按照系统操作要求进行身份信息绑定、权限设置和系统操作。互认的证书及签章的办理与校验,可查看陕西省政府采购网-办事指南。

供应商应当加强互认的证书及签章日常校验和妥善保管,确保在参加采购活动期间互认的证书及签章能够正常使用;供应商应当严格互认的证书及签章的内部授权管理,防止非授权操作。

(三)供应商应当自行准备电子化采购所需的计算机终端、软硬件及网络环境,承担因准备不足产生的不利后果。

(四)开标/开启前30分钟内,供应商需登录项目电子化交易系统-“供应商开标大厅”-进入开标选择对应项目包组操作签到

(五)政府采购平台技术支持:

在线客服:通过陕西省政府采购网-在线客服进行咨询

技术服务电话:029-96702

CA及签章服务:通过陕西省政府采购网-办事指南进行查询

七、对本次招标提出询问,请按以下方式联系。

1.采购人信息

名称:西安市鄠邑区玉蝉街道办事处

地址:西安市鄠邑区玉蝉街道办事处

联系方式:13892875520

2.采购代理机构信息

名称:陕西嘉禾沐英项目管理有限公司

地址:陕西省西安市高新区

联系方式:13149188613

3.项目联系方式

项目联系人:王晨

电话:13149188613

原文链接:

http://www.ccgp.gov.cn/cggg/dfgg/gkzb/202508/t20250811_25136624.htm

西安市鄠邑区蒋村街道办事处西安市鄠邑区蒋村街道清洁取暖水暖炕改造项目招标公告

项目概况

西安市鄠邑区蒋村街道清洁取暖水暖炕改造项目的潜在投标人应在陕西省政府采购综合管理平台项目电子化交易系统(以下简称项目电子化交易系统)获取招标文件,并于20250902日 0930 (北京时间)前递交投标文件。

一、项目基本情况

项目编号:FWMHZC-2025-003(GK)

项目名称:西安市鄠邑区蒋村街道清洁取暖水暖炕改造项目

采购方式:公开招标

预算金额:1,866,000.00

采购需求:详见采购需求附件

合同履行期限:

采购包1:自合同签订之日起30个日历天内完成安装及调试

本项目是否接受联合体投标:

采购包1:不接受联合体投标

二、申请人的资格要求:

1.满足《中华人民共和国政府采购法》第二十二条规定;

2.落实政府采购政策需满足的资格要求:

合同包1(清洁取暖水暖炕改造项目)落实政府采购政策需满足的资格要求如下:

参与的供应商(联合体)提供的货物全部由符合政策要求的中小企业制造。

3.本项目的特定资格要求:

合同包1(清洁取暖水暖炕改造项目)特定资格要求如下:

(1)法定代表人授权书(附法定代表人、被授权人身份证复印件)及被授权人身份证复印件(法定代表人直接参加的,须提供法定代表人身份证明及身份证复印件);非法人单位参照执行 供应商不得为信用中国网站(www.creditchina.gov.cn)中列入失信被执行人和重大税收违法失信主体的供应商,不得为中国政府采购网(www.ccgp.gov.cn)政府采购严重违法失信行为记录名单中被财政部门禁止参加政府采购活动的供应商;

(2)供应商不得为信用中国网站(www.creditchina.gov.cn)中列入失信被执行人和重大税收违法失信主体的供应商,不得为中国政府采购网(www.ccgp.gov.cn)政府采购严重违法失信行为记录名单中被财政部门禁止参加政府采购活动的供应商;

(3)单位负责人为同一人或者存在直接控股、管理关系的不同供应商,不得参加同一合同项下的政府采购活动

(4)本项目不接受联合体投标(提供承诺函)

(5)具有独立承担民事责任能力的法人、其他组织或自然人,并出具合法有效的营业执照或事业单位法人证书等国家规定的相关证明,自然人参与的提供其身份证明书

(6)提交响应文件截止时间前6个月内至少一个月的纳税证明或完税证明,纳税证明或完税证明上应有代收机构或税务机关的公章或业务专用章,(依法免税的供应商应提供相应文件证明)

(7)提供投标截止日前6个月内已缴存的至少一个月的社会保障资金缴存单据或社保机构开具的社会保险参保缴费情况证明,依法不需要缴纳社会保障资金的单位应提供相关证明材料

(8)提供20232024年度经审计的财务报告或提交响应文件截止时间三个月内其基本账户开户银行出具的资信证明或财政部门认可的政府采购专业担保机构出具的投标担保函(以上三种形式的资料提供任何一种即可)

(9)参加政府采购活动前3年内,在经营活动中没有重大违法记录(提供书面声明)

(10)提供具有履行本合同所必需的设备和专业技术能力的承诺(提供承诺书)

(11)本项目不接受联合体投标

三、获取招标文件

时间:20250812  20250818 ,每天上午 00:00:00  12:00:00 ,下午 12:00:00  23:59:59 (北京时间)

途径:项目电子化交易系统(交易执行-选择项目所属区划-应标-项目投标-未获取页面)选择本项目报名参与并获取采购文件

方式:投标人有意参加本项目的,应在陕西省政府采购网(www.ccgp-shaanxi.gov.cn)登录项目电子化交易系统申请获取采购文件

售价:0

四、提交投标文件截止时间、开标时间和地点

时间:20250902日 093000 (北京时间)

提交投标文件地点:项目电子化交易系统(交易执行-选择项目所属区划-应标-项目投标-已获取-投标(响应)管理)上传投标(响应)文件

开标地点:项目电子化交易系统(交易执行-选择项目所属区划-开标-供应商开标大厅)参与线上开标

五、公告期限

自本公告发布之日起5个工作日。

六、其他补充事宜

本项目采购过程中需要使用陕西省政府采购综合管理平台(以下简称政府采购平台),登录方式及地址:通过陕西省政府采购网(www.ccgp-shaanxi.gov.cn)首页供应商用户登录,供应商应当按照以下要求进行系统操作。

(一)供应商应当自行在陕西省政府采购网-办事指南查看相应的系统操作指南,并严格按照供应商操作手册要求进行系统操作。在登录、使用政府采购平台前,应当按照要求完成供应商注册和信息完善,加入政府采购平台供应商库。

(二)供应商应当使用纳入陕西省政府采购综合管理平台数字证书互认范围的数字证书及签章(以下简称互认的证书及签章)进行系统操作。供应商使用互认的证书及签章在政府采购平台进行的一切操作和资料传递,以及加盖电子签章确认采购过程中制作、交换的电子数据,均属于供应商真实意思表示,由供应商对其系统操作行为和电子签章确认的事项承担法律责任。

已办理互认的证书及签章的供应商,校验互认的证书及签章有效性后,即可按照系统操作要求进行身份信息绑定、权限设置和系统操作;未办理互认的证书及签章的供应商,按要求办理互认的证书及签章并校验有效性后,按照系统操作要求进行身份信息绑定、权限设置和系统操作。互认的证书及签章的办理与校验,可查看陕西省政府采购网-办事指南。

供应商应当加强互认的证书及签章日常校验和妥善保管,确保在参加采购活动期间互认的证书及签章能够正常使用;供应商应当严格互认的证书及签章的内部授权管理,防止非授权操作。

(三)供应商应当自行准备电子化采购所需的计算机终端、软硬件及网络环境,承担因准备不足产生的不利后果。

(四)开标/开启前30分钟内,供应商需登录项目电子化交易系统-“供应商开标大厅”-进入开标选择对应项目包组操作签到

(五)政府采购平台技术支持:

在线客服:通过陕西省政府采购网-在线客服进行咨询

技术服务电话:029-96702

CA及签章服务:通过陕西省政府采购网-办事指南进行查询

七、对本次招标提出询问,请按以下方式联系。

1.采购人信息

名称:西安市鄠邑区蒋村街道办事处

地址:西安市鄠邑区西大街8号甘亭街道

联系方式:王靖惠 13028591814

2.采购代理机构信息

名称:沣玮沐辉(陕西)项目管理有限公司

地址:陕西省西安市市辖区陕西省西安市经济技术开发区凤谐路8号文景天下写字楼111107

联系方式:19829689693

3.项目联系方式

项目联系人:王工

电话:19829689693

原文链接:

http://www.ccgp.gov.cn/cggg/dfgg/gkzb/202508/t20250811_25140243.htm

西安市鄠邑区甘亭街道办事处西安市鄠邑区甘亭街道清洁取暖水暖炕改造项目招标公告

项目概况

西安市鄠邑区甘亭街道清洁取暖水暖炕改造项目的潜在投标人应在陕西省政府采购综合管理平台项目电子化交易系统(以下简称项目电子化交易系统)获取招标文件,并于20250902日 1430 (北京时间)前递交投标文件。

一、项目基本情况

项目编号:JHZCZB20250702

项目名称:西安市鄠邑区甘亭街道清洁取暖水暖炕改造项目

采购方式:公开招标

预算金额:537,500.00

采购需求:详见采购需求附件

合同履行期限:

采购包1:合同签订后1个月内完成所有货物的安装及调试

本项目是否接受联合体投标:

采购包1:不接受联合体投标

二、申请人的资格要求:

1.满足《中华人民共和国政府采购法》第二十二条规定;

2.落实政府采购政策需满足的资格要求:

合同包1(西安市鄠邑区甘亭街道清洁取暖水暖炕改造项目)落实政府采购政策需满足的资格要求如下:

参与的供应商(联合体)提供的货物全部由符合政策要求的小微企业制造。

3.本项目的特定资格要求:

合同包1(西安市鄠邑区甘亭街道清洁取暖水暖炕改造项目)特定资格要求如下:

(1)法人或者其他组织提供营业执照等证明文件, 自然人提供身份证件,供应商需在项目电子化交易系统中按要求上传相应证明文件

(2)法定代表人授权委托书(附法定代表人身份证复印件)及被授权委托人身份证(法定代表人参加投标须提供法定代表人身份证明书),授权书需法定代表人或被授权人签字或盖章,供应商需在项目电子化交易系统中按要求上传相应证明文件

(3)提供2023年或2024年度完整的财务审计报告(成立时间至开标时间不足一年的可提供成立后任意时段的资产负债表)或开标时间前三个月内基本账户银行出具的资信证明,供应商需在项目电子化交易系统中按要求上传相应证明文件

(4)提供采购活动前6个月内任意一个月(任意税种)的缴纳证明或完税证明,纳税证明或完税证明上应有代收机构或税务机关的公章或业务专用章。依法免税的供应商应提供相关文件证明;供应商需在项目电子化交易系统中按要求上传相应证明文件;

(5)提供采购活动前6个月内任意一个月的社会保障资金缴存单据或社保机构开具的社会保险参保缴费情况证明。依法不需要缴纳社会保障资金的供应商应提供相关文件证明;供应商需在项目电子化交易系统中按要求上传相应证明文件并进行电子签章。

(6)参加本次政府采购活动前3年内在经营活动中没有重大违纪的书面声明,供应商需在项目电子化交易系统中按要求上传相应证明文件并进行电子签章

(7)不得为信用中国网站(http://www.creditchina.gov.cn)列入失信被执行人(页面跳转至中国执行信息公开”http://zxgk.court.gov.cn/shixin/)、重大税收违法失信主体名单的投标人;不得为中国政府采购网(http://www.ccgp.gov.cn)“政府采购严重违法失信行为记录名单中的投标人。投标人提供信用中国网站、中国政府采购网的网页查询截图(此项以资格审查小组在投标截止日当天查询记录为准;如网站无投标人信息的,投标人须提供相关证明资料或书面声明)。

(8)提供合法有效的中小企业声明函

三、获取招标文件

时间:20250811  20250818 ,每天上午 00:00:00  12:00:00 ,下午 12:00:00  23:59:59 (北京时间)

途径:项目电子化交易系统(交易执行-选择项目所属区划-应标-项目投标-未获取页面)选择本项目报名参与并获取采购文件

方式:投标人有意参加本项目的,应在陕西省政府采购网(www.ccgp-shaanxi.gov.cn)登录项目电子化交易系统申请获取采购文件

售价:0

四、提交投标文件截止时间、开标时间和地点

时间:20250902日 143000 (北京时间)

提交投标文件地点:项目电子化交易系统(交易执行-选择项目所属区划-应标-项目投标-已获取-投标(响应)管理)上传投标(响应)文件

开标地点:项目电子化交易系统(交易执行-选择项目所属区划-开标-供应商开标大厅)参与线上开标

五、公告期限

自本公告发布之日起5个工作日。

六、其他补充事宜

本项目采购过程中需要使用陕西省政府采购综合管理平台(以下简称政府采购平台),登录方式及地址:通过陕西省政府采购网(www.ccgp-shaanxi.gov.cn)首页供应商用户登录,供应商应当按照以下要求进行系统操作。

(一)供应商应当自行在陕西省政府采购网-办事指南查看相应的系统操作指南,并严格按照供应商操作手册要求进行系统操作。在登录、使用政府采购平台前,应当按照要求完成供应商注册和信息完善,加入政府采购平台供应商库。

(二)供应商应当使用纳入陕西省政府采购综合管理平台数字证书互认范围的数字证书及签章(以下简称互认的证书及签章)进行系统操作。供应商使用互认的证书及签章在政府采购平台进行的一切操作和资料传递,以及加盖电子签章确认采购过程中制作、交换的电子数据,均属于供应商真实意思表示,由供应商对其系统操作行为和电子签章确认的事项承担法律责任。

已办理互认的证书及签章的供应商,校验互认的证书及签章有效性后,即可按照系统操作要求进行身份信息绑定、权限设置和系统操作;未办理互认的证书及签章的供应商,按要求办理互认的证书及签章并校验有效性后,按照系统操作要求进行身份信息绑定、权限设置和系统操作。互认的证书及签章的办理与校验,可查看陕西省政府采购网-办事指南。

供应商应当加强互认的证书及签章日常校验和妥善保管,确保在参加采购活动期间互认的证书及签章能够正常使用;供应商应当严格互认的证书及签章的内部授权管理,防止非授权操作。

(三)供应商应当自行准备电子化采购所需的计算机终端、软硬件及网络环境,承担因准备不足产生的不利后果。

(四)开标/开启前30分钟内,供应商需登录项目电子化交易系统-“供应商开标大厅”-进入开标选择对应项目包组操作签到

(五)政府采购平台技术支持:

在线客服:通过陕西省政府采购网-在线客服进行咨询

技术服务电话:029-96702

CA及签章服务:通过陕西省政府采购网-办事指南进行查询

七、对本次招标提出询问,请按以下方式联系。

1.采购人信息

名称:西安市鄠邑区甘亭街道办事处

地址:鄠邑区西大街8

联系方式:18220542279

2.采购代理机构信息

名称:陕西嘉禾沐英项目管理有限公司

地址:陕西省西安市高新区

联系方式:13149188613

3.项目联系方式

项目联系人:王晨

电话:13149188613

原文链接:

http://www.ccgp.gov.cn/cggg/dfgg/gkzb/202508/t20250811_25142196.htm

西安市生态环境局临潼分局202509月政府采购意向

为便于供应商及时了解政府采购信息,根据《财政部关于开展政府采购意向公开工作的通知》(财库〔202010号)等有关规定,现将本单位202508月至202509月采购意向公开如下:

本次公开的采购意向是本单位政府采购工作的初步安排,具体采购项目情况以相关采购公告和采购文件为准。

西安市生态环境局临潼分局

20250812

原文链接:

http://www.ccgp-shaanxi.gov.cn/freecms/site/shaanxi/ggxx/info/2025/8a69c698987581c401989c24f00c55dd.html?noticeType=59¬iceId=1ebf0034-7728-11f0-8063-08c0eb20c666

怀仁市2025年清洁取暖新增户煤改电工程招标公告

山西供信科技有限公司受怀仁市能源局委托,就怀仁市2025年清洁取暖新增户煤改电

程进行公开招标,欢迎合格的潜在投标人参加该项目的投标。

一、项目名称:怀仁市2025年清洁取暖新增户煤改电工程

二、项目编号:GXZB-2025-041

三、招标内容:1、本次招标内容:煤改电入户改造共计新增374户。主要建设内容:每户设备包括1台低环境温度空气源热泵变频热风机、1台直热式电暖气和1台电热炕板、1台电磁炉

2、招标范围包括:货物的供应、运输、安装、售后服务等。3、供货周期:按合同约定;

4、交货地点:招标人指定地点

四、投标人的资格条件:

1、具有独立承担民事责任的能力;

2、具有已年检有效的公司营业执照;

3、具有履行合同所必需的设备和专业技术能力;

4、本次招标不接受联合体投标。

五、招标文件发售:凡有意投标者,请于2025811日至2025815日 (北京时间9:0 0-11001500-1700,节假日除外)在招标公司购买招标文件。

招标文件售价:¥500元,大写:人民币伍佰元整(招标文件售后不退)。购买标书时须携带营业执照(副本)、税务登记证(副本)、组织机构代码证(副本)、(已办理三证合一)的投标人只需提供营业执照副本原件、基本户开户许可证原件、法定代表人身份证,近三年类似项目业绩(合同为准),如法定代表人委托代理人参加时,须提供法定代表人亲自签名并加盖投标人公章的授权委托书及委托代理人本人的身份证、信用中国信用查询记录、无行贿犯罪记录查询网页截图(投标人可登录中国裁判文书网自行查询)(查询企业、法人)等证件的原件及复印件(以上所有材料需携带原件备查,复印件一式贰份须加盖公司公章)。

六、投标截止时间、开标时间及地点:投标文件递交截止时间及递交接收地点:详见招标文件逾期送达的或者未送达指定地点的投标文件,招标人不予受理。

七、发布公告的媒介:本次招标公告在《山西省招标投标协会》上发布。

八、联系人及联系方式:招标人:怀仁市能源局

地址:怀仁市

联系人:苏先生

电子邮件:/

招标代理机构山西供信科技有限公司

山西省朔州市开发区招远路10-9

李建智

电子邮件: sxgxkj123456@163.com 二〇二五年八月十一日

本项目可采用保函

保函办理、验证方式:

1.投标人可登录山西省招标投标公共服务平台或下方链接(https://www.sxbid.com.cn/f

/new/jybzDzbh),选择担保保函银行保函保险保函,根据提示办理山西

省内投标保函。技术咨询电话:(0351) 686 1589

2.投标人办理成功后下载保函并附于投标文件中,即视为递交投标保证金。

3.评标委员会专家可登录山西省招标投标公共服务平台-“交易保障”-“电子保函相应保

函办理页面,输入保函验证编码,即可在线快速查验保函真伪。

招标人或其招标代理机构主要负责人(项目负责人):

(签名)

招标人或其招标代理机构:

(盖章)

原文链接:

https://www.sxtba.com/home/zcInfoChildDetail?id=7a4d90dc-d89a-4dc0-a731-14b8c522311d¬iceListRoute=NtenderNotice&projectTypes=otherBidding

莱州市住房和城乡建设管理局202508月至09月政府采购意向

为便于供应商及时了解政府采购信息,根据《财政部关于开展政府采购意向公开工作的通知》(财库〔202010号)等有关规定,现将莱州市住房和城乡建设管理局202508月至09月政府采购意向公开如下:

本次公开的采购意向是本单位政府采购工作的初步安排,具体采购项目情况以相关采购公告和采购文件为准。

莱州市住房和城乡建设管理局

20250811

原文链接:

http://www.ccgp-shandong.gov.cn/#/article/site/2504/BLMLM3ObwBNGK0IXJJkf5Oir56rJPrfmwMATnavtywJUTl0c4TKDyRJCx9XUDdkZ7gd1UDySf882Uz1anrWvDIrjUNlIuWGgBdTOWo6yrYvWWbWo0L0H-E678BKe6mviYh6y8L667jw=

红寺堡区农村小学(幼儿园)清洁取暖改造项目招标公告

1.招标条件

本招标项目红寺堡区农村小学(幼儿园)清洁取暖改造项目已由吴忠市红寺堡区发展和改革局以吴忠市红寺堡区发展和改革局关于红寺堡区农村小学(幼儿园)清洁取暖改造项目初步设计的批复、红发改审发【2025113号文件批准建设,项目业主为吴忠市红寺堡区教育局,建设资金来源为地方财政统筹资金,招标人为吴忠市红寺堡区教育局。项目已具备招标条件,现对本项目施工进行公开招标。

宁夏碧晟工程咨询有限公司受招标人委托负责本工程的招标事宜。

2.项目概况与招标范围

2.1项目概况:对13所小学、5所幼儿园原有燃煤锅炉采暖热源形式改造为空气源热泵采暖热源及热泵热风机采暖热源,改造面积25690㎡;拆除原有燃煤锅炉18台,更换空气源热泵24台,更换热泵热风机18台,校园内供暖管网改造380m,改造200KVA双杆变压器1台,修复锅炉房地面152,恢复室外混凝土地面820㎡。具体内容详见施工图纸、招标文件及工程量清单。

2.2 建设地点:红寺堡区蓝天幼儿园等18所幼儿园及小学。

2.3 计划工期:50日历天。

2.4 招标范围:施工图纸、招标文件及工程量清单中规定的所有工程施工内容。

2.5 标段划分:本次招标为二个标段。

红寺堡区农村小学(幼儿园)清洁取暖改造项目一标段,主要工程内容为:对红寺堡区新庄集乡东川小学、红寺堡区新庄集乡中心幼儿园、红寺堡区新庄集乡杨柳小学、红寺堡区新庄集乡西川小学、红寺堡区新庄集乡南角湾小学、红寺堡区大河乡官店小学、红寺堡区新庄集乡菊花台幼儿园、红寺堡区新庄集乡星辰幼儿园、红寺堡区新庄集乡金星幼儿园、红寺堡区大河乡蓝天幼儿园等10所学校原有燃煤锅炉采暖热源形式改造为空气源热泵采暖热源及热泵热风机采暖热源,包括更换空气源热泵,更换热泵热风机,校园内供暖管网改造,修复锅炉房地面,恢复室外混凝土地等。具体详见工程量清单。

红寺堡区农村小学(幼儿园)清洁取暖改造项目二标段,主要工程内容为:对红寺堡区柳泉乡东泉小学、红寺堡区红寺堡镇富康小学、红寺堡区太阳山镇裕华一小、红寺堡区红寺堡镇中圈塘小学、红寺堡区红寺堡镇红海小学、红寺堡区红寺堡镇光彩小学、红寺堡区柳泉乡红崖湾小学、红寺堡区红寺堡镇河水小学等8所学校原有燃煤锅炉采暖热源形式改造为空气源热泵采暖热源,包括更换空气源热泵,校园内供暖管网改造,改造200KVA双杆变压器1台,修复锅炉房地面,恢复室外混凝土地面等。具体详见工程量清单。

注:说明本次招标项目的建设地点、规模、计划工期、招标范围、标段划分(如果有)等。

3.投标人资格要求

3.1 本次招标要求投标人具备独立法人资格,且同时具有机电工程施工总承包三级(含三级)以上资质或建筑机电安装工程专业承包三级(含三级)及以上资质,并在人员、设备、资金等方面具有相应的施工能力,其中,投标人拟派项目经理须具备机电工程专业二级及以上(含二级)注册建造师执业资格,具备有效的安全生产考核合格证书,且未担任其他在施建设工程项目的项目经理。

3.2 本次招标不接受(接受或不接受)联合体投标。联合体投标的,应满足下列要求: /   (接受联合体投标时填写)。

4.招标文件的获取

4.1 凡有意参加投标者,请于20250811日至20258181800分(北京时间,下同),登录宁夏回族自治区公共资源交易平台(以下简称电子交易平台)免费下载电子版招标文件。联合体投标的,由联合体牵头人下载招标文件。

4.2“电子交易平台” 实行 CA 数字证书安全登录管理。

5.投标文件的递交

5.1 投标文件递交的截止时间(投标截止时间,下同)为2025910900分,投标人应在截止时间前通过电子交易平台递交电子投标文件。

5.2 逾期送达的投标文件,电子交易平台将予以拒收。

6.发布公告的媒介

本次招标公告在宁夏回族自治区公共资源交易网中国招标投标公共服务平台”(发布公告的媒介名称)上发布。

7.联系方式

 人:吴忠市红寺堡区教育局

址:吴忠市红寺堡区 

编:   /      

 人:杨伟海       

话:13469634166   

真:    /     

电子邮件:    /       

代理机构:宁夏碧晟工程咨询有限公司

 址:银川市金凤区满城南街东侧臻君豪庭1号综合楼13

编:  750000    

 人:姜欢、赵琳、陈柄寰

话:0951-6110980 

真:   /     

电子邮件:   /     

本项目招标投标监督部门为吴忠市红寺堡区发展和改革局。

联系电话:0953-5098559

热线电话
133 6655 6600
热线电话 微信咨询
回到顶部 回到首页