服务热线:133 6655 6600
发布内容
当前位置: 现代供热网 热力合作 正文

山高热力集团煤炭挂牌竞价采购公告

346 2025-07-18

根据山高热力集团有限公司实际业务需要,现对山高热力集团有限公司煤炭采购进行挂牌竞价采购公告。



基本概况介绍

招标范围:动力煤 4500 kcal/kg(千卡/千克)

项目主体:宁夏北清能源管理有限公司

项 目 地:山东省菏泽市曹县




供应商的资格要求

(1)具备投标条件的中华人民共和国的法人或其它组织;具有有效的营业执照,注册资金不低于1000万元人民币。

(2)符合《中华人民共和国政府采购法》第二十二条相关规定;

(3)供应商未被列入“信用中国”网站(www.creditchina.gov.cn)“失信被执行人”、“重大税收违法案件当事人名单”、“政府采购严重违法失信名单”;不处于中国政府采购网(www.ccgp.gov.cn)“政府采购严重违法失信行为信息记录”中的禁止参加政府采购活动期间。

(4)投标保证金为¥65,000.00元(大写:人民币陆万伍仟元整),形式:电汇或者银行保函

开户名称:宁夏北清能源管理有限公司
账号:5453 0188 0000 14041
开 户 行:光大银行银川民族南街支行
投标保证金转出形式:投标保证金应当从投标人的基本账户转出,否则将导致投标文件被否决。

报名截止时间:2025年07月22日 10:00


报价有效期:7天


交期要求:中标通知书发出后第二天组织供货

(预计2025年7月25日发中标通知书)

8月12日前完成全部供货

付款条件:

采用无预付形式,每10车为一检验验收批,供货完成后30日内付款




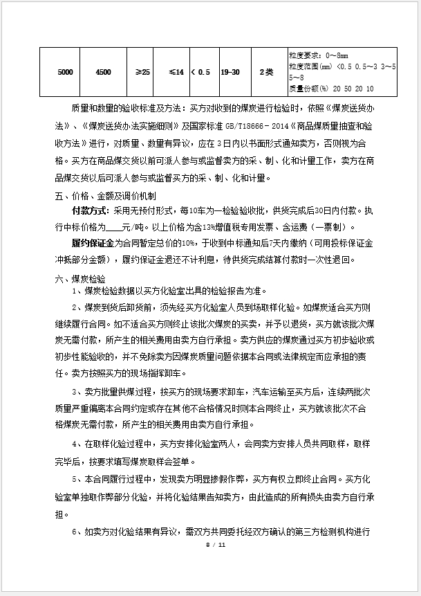
煤炭指标及计划采购煤量

相关要求

计划采购量(万吨)

0.5

收到基低位发热值(千卡/千克)

4500

可燃基挥发分(%)

≥25

收到基水分(全水分)(%)

≤14

收到基硫含量(%)

<0.5

收到基灰分(%)

19-30

收到基焦渣特性

2类

收到基颗粒度

颗粒要求:0~8mm

粒度范围(mm)<0.5 0.5~3 3~5

5~8
 质量份额(%) 20 50 20 10


● 到曹县煤炭报价含税运13%,一票制。

● 设立指标考核条款。煤炭检验数据以买方化验室出具的检验报告为准。详见合同。

报价要求



1.本次挂牌竞价要求如下:

a) 供应商报名:请扫描上方二维码进入报名主页,建议使用微信PC端进行操作;

b)发送报价单(可编辑版、扫描件)至集团监察审计邮箱:

ztbsj@shne.net.cn

邮件主题要求:宁夏北清挂牌竞价-煤炭报价单-XXXX公司

报价单模板见附件一

c)供应商报名和报价单发送需在截止报名时间前完成。

d)如二维码登录上传不成功,请把报名信息与报价单发送至上述集团监察审计邮箱。

2.竞价成功供应商投标保证金即转为履约保证金,未竞得供应商投标保证金在竞价结束后15个工作日内原路径退回,不计利息;其他要求见附件二 合同

3.如在操作过程中有任何问题,请联系 王女士 13810310735




其他要求

履约保证金为合同暂定总价的10%,形式:电汇或者银行保函,于收到中标通知后7天内缴纳(可用投标保证金冲抵部分金额),履约保证金退还不计利息,待供货完成结算付款时一次性退回。

附件






热线电话
133 6655 6600
热线电话 微信咨询
回到顶部 回到首页