服务热线:133 6655 6600
发布内容
当前位置: 现代供热网 技术交流 正文

部分地区锅炉氮氧化物排放量标准

94 2018-03-14

燃气锅炉,低氮排放成趋势

  为贯彻《中华人民共和国环境保护法》和《中华人民共和国大气污染防治法》,控制锅炉污染物排放,防治大气污染,国家环保部制定《锅炉大气污染物排放标准》。作为PM2.5的重要前体物,氮氧化物成为大气污染治理的重中之重,为了进一步减少氮氧化物排放,改善空气质量,全国各地区在满足国家标准的同时,还陆续出台更为严格的地方标准。


  以下是汇总各地的《锅炉大气污染物排放标准》地方标准,以及锅炉低氮改造的补贴标准。

各地燃气锅炉氮氧化物排放量标准

(更新于2018.3.6)

图片


锅炉如何实现低氮排放?

  目前市面上在用锅炉想实现低氮改造,主要有三种措施:(1)更换锅炉,(2)更换燃烧器,(3)在用锅炉进行烟气处理。


1

更换锅炉

  宜选择从源头控制氮氧化物生成的锅炉,目前市面上技术最先进的是采用全预混燃烧技术的燃气锅炉,其能精确调节空燃比,从源头控制氮氧化物的生成。


更换燃烧器

  锅炉燃烧器的更换、改造和调试工作,以及由此产生的对锅炉安全性能的影响,应由燃烧器制造商或其授权的单位负责。但北京市质量技术监督局、北京市环境保护局发布的“关于锅炉低氮燃烧改造安全风险警示的通告”,写明:对于在用锅炉,不建议采用直接改造燃烧器的改造方式。


在用锅炉进行烟气处理

  将已经生成的氮氧化物通过某种手段再还原为氮气,目前主要有燃料再燃,选择性催化还原法、非选择性催化还原法。但在实际监测中,氮氧化物排放可控性较差。


  这款锅炉技术优势在于,一方面通过全预混燃烧技术,严格控制空气燃气比例,降低空气过剩系数,让氮气难以与氧气接触反应;另一方面,其先进的低氮燃烧器,表面附着金属纤维层,大大降低了火焰高度,使得燃烧室内的高温区域范围缩小,烟气产生之后可迅速脱离高温区域,从而使烟气中的氮气和氧气不具备足够的能量进行反应。


各地《锅炉大气污染物排放标准》

地方标准节选


1

北京

  北京率先出台了《锅炉大气污染物排放标准》DB 11/139-2015,这一新标准规定自2017年4月1日起,全市新建锅炉执行30mg/m³的排放浓度限值;对于高污染燃料禁燃区内的在用锅炉,执行80mg/m³的排放浓度限值。据了解,有关锅炉氮氧化物排放标准几乎是全世界范围内最为严苛的要求。

《锅炉大气污染物排放标准》DB 11/139-2015

图片
图片

规范节选4.11、4.12


2

天津

《锅炉大气污染物排放标准》DB 12/151-2016

图片
图片
图片

规范节选4.1、4.2



3

郑州

《郑州市人民政府关于印发郑州市2017年大气污染防治攻坚行动方案的通知》

图片
图片

通知节选16


4

陕西

《陕西省环境保护厅关于燃气锅炉排放改造控制标准的复函》

图片
图片


5

山东

《锅炉大气污染物排放标准》DB 37/XXXX-201X

图片
图片
图片

节选4.2.2、4.2.3、4.2.5


6

上海

《锅炉大气污染物排放标准》(征求意见稿)

DB 31/387-2017

图片
图片
图片

标准节选4.11、4.12


7

杭州

《杭州锅炉大气污染物排放标准》DB--201

图片
图片

标准节选4.1.2.2


8

成都

《关于优化环评审批促进燃煤锅炉提标改造的通知》

图片
图片

通知节选二


9

广东

《锅炉大气污染物排放标准》DB 44/765-2017

图片
图片
图片

标准节选4.1、4.2


各地低氮改造补贴政策节选

1

天津

《天津市燃气锅炉低氮改造项目定额补助实施办法

的通知》

图片
图片
图片
图片

通知节选第三章资金补助标准


2

西安

《西安市2018燃气锅炉低氮改造工作的通知》

图片
图片
图片

附件1西安环保局2017年锅炉低氮改造奖补


3

济南

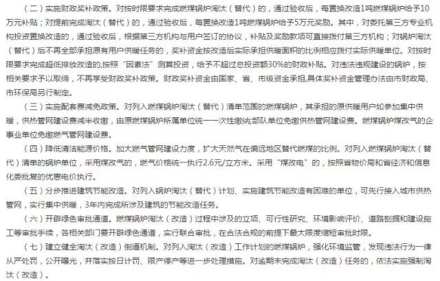
济南市人民政府办公厅关于加快推进全市燃煤锅炉淘汰改造工作的通知

图片
图片


热线电话
133 6655 6600
热线电话 微信咨询
回到顶部 回到首页