服务热线:133 6655 6600
发布内容
当前位置: 现代供热网 供热招标 正文

尧都区 山西、山东、河南等地4个清洁取暖项目招采公告及计划批复公示

128 2025-07-19

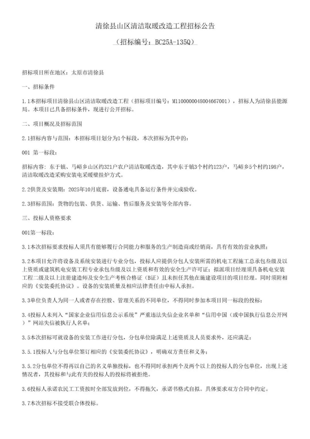
清徐县山区清洁取暖改造工程招标公告


原文链接:

http://www.bitbid.cn/detail?id=1072271&type=0&flag=noflag&signFileNameServer=null


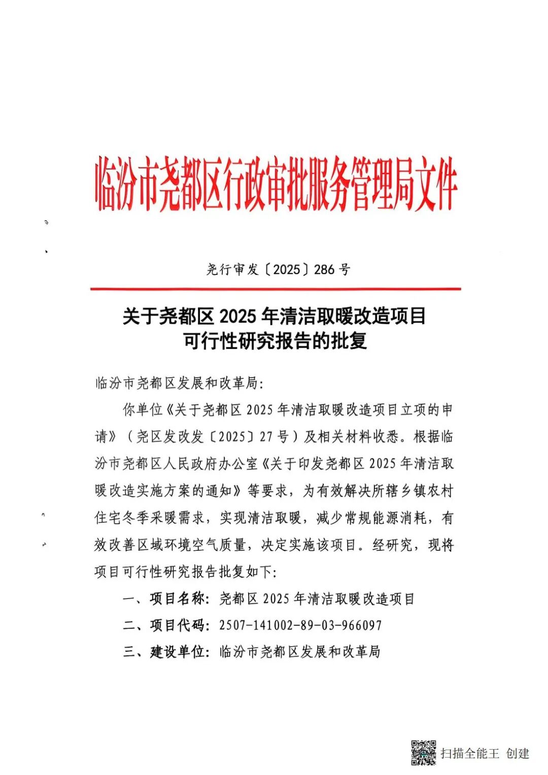
尧都区2025年清洁取暖改造项目




原文链接:

https://www.sxbid.com.cn/f/new/notice/0/12c2439dbe764a66aac1fdda596eab05


滨州市沾化区清洁能源综合利用项目招标公告

本招标项目经山东省建设项目备案证明2309-371603-04-01-340581批准建设,项目已具备招标条件,现通过公开招标择优选择合格的EPC总承包、监理企业,有关事项公告如下:

一、项目概况与招标范围

1、项目编号:BZZHGC-2025-036

2、工程名称:滨州市沾化区清洁能源综合利用项目

3、建设地点:沾化区富国街道、富源街道等。

4、建设规模:建设及改造冷暖联供泵房13个,为沾化区行政机关办公楼、写字楼、商场、学校等公共建筑实现夏季制冷、冬季供暖服务,打造节能低碳示范项⽬。项⽬采用单U32地埋管,设计孔深约120,钻孔数量5000孔左右;建设及改造中深层地热泵房15,补打地热井30眼,配套管路及动力设施。(以上为暂定数据,具体以实际为准)。

5、计划投资:211602700.00元,其中:EPC总承包标段211102700.00元,监理标段500000.00元。

6、资金来源:自筹资金。

7、计划工期:540日历天,具体开工日期以甲方开工令为准。

8、标段划分:本项目共计划分两个标段。EPC总承包一个标段,监理一个标段。


9、招标范围:

招标范围为本项目范围内全部内容的工程设计、工程施工、材料设备采购与安装、竣工验收、备案、移交和工程缺陷责任期内的缺陷修复、保修服务等内容,以及对工程项目进行质量、安全、进度、费用、合同、信息等管理和控制。

具体包括:

①设计工作内容:施工图设计、施工至竣工验收阶段的全过程设计技术服务。

②采购工作内容:本项目建设内容涉及的有关材料设备的采购、安装、调试和技术指导等全过程服务。

③施工工作内容:施工图设计范围内所有项目施工,和招标人委托的与本项目建设有关的其他建设内容,直至竣工验收、整体移交、缺陷责任期内的缺陷修复等相关工作。最终以发包人书面确定的具体工作内容为准。

监理招标范围:施工全过程及保修阶段的建设监理。

二、投标人资格要求

EPC总承包标段:

1、投标人在人员、设备、资金等方面具有相应的设计、采购和施工能力(投标人如为联合体,应明确各方履约内容、范围及责任);须同时具备以下资质:

①具有建设行政主管部门核发的工程设计综合资质或具备市政行业热力工程乙级(含)以上设计资质;

②具有建设行政主管部门核发的市政公用工程施工总承包贰级(含)以上资质及建筑工程施工总承包叁级(含)以上资质,同时具备有效的安全生产许可证;


③具有建设行政主管部门核发的机电工程施工总承包壹级资质或建筑机电安装工程专业承包壹级资质,同时具备有效的安全生产许可证;

2、项目负责人要求:

1)设计负责人应具备注册公用设备工程师证书;

2)施工负责人(项目经理)应具有市政公用工程专业或建筑工程专业或机电工程专业国家贰级(含)以上注册建造师资格,且必须在本单位注册具有有效的安全生产考核合格证(证);拟投报的施工负责人不得有在建工程;

3、本项目接受联合体投标(联合体成员数量不限),联合体牵头人至少具有市政公用工程施工总承包贰级(含)以上资质或建筑工程施工总承包叁级(含)以上资质或机电工程施工总承包壹级资质或建筑机电安装工程专业承包壹级资质,具备有效的安全生产许可证; 必须由牵头人下载招标文件、交纳投标保证金等投标事宜,牵头人未办理而由联合体其他成员办理的,将导致联合体投标被拒绝;

4、本项目实行资格后审。

监理标段:

1、投标人须具有独立的法人资格且具有以下资质中的一项:①工程监理综合资质或②具备市政公用工程监理乙级(含)以上资质及房屋建筑工程监理丙级(含)以上资质,并在人员、设备、资金等方面具有相应的监理服务能力;

2、拟派的总监理工程师应具有市政公用工程专业或房屋建筑工程专业国家注册监理工程师资格且必须在本单位注册;

3、本次监理招标不接受联合体投标;

4、本项目实行资格后审。


三、招标文件的获取

拟投标企业请于20250718日上午08:30时至20250725日下午17:30时登陆滨州市公共资源交易平台免费下载招标文件(文件格式为.bzzf)、图纸等资料,逾期无法下载且无法参与投标,并在投标截止时间前及时关注滨州市公共资源交易中心平台答疑文件下载栏目。

电子投标文件制作工具及视频教程请参考滨州市公共资源交易系统登录界面“平台帮助”栏目和滨州市公共资源交易中心网站“办事指南”栏目。

未进入滨州市公共资源交易平台的企业登陆滨州市公共资源交易中心网站(http://jypt.bzggzyjy.cn/bzweb/)点击“公共资源交易服务大厅---企业入口”,填写企业相关信息并上传有关资料的原件扫描件,待网上注册后即可下载招标文件。

本工程  组织现场勘查和投标预备会。

四、投标文件的递交

1、投标文件递交的截止时间(投标截止时间,下同)为2025080809:00时。

2、投标文件递交方式:将电子投标文件传送到滨州市公共资源交易平台投标文件上传栏目。

3、逾期送达的投标文件,招标人不予受理。

五、发布媒体:

1、《中国滨州》(http://www.binzhou.gov.cn

2、《滨州市公共资源交易中心》(http://jypt.bzggzyjy.cn/bzweb/

3、《滨州市沾化区公共资源交易中心》(http://jypt.bzggzyjy.cn/zhweb/

4、《山东省公共资源交易网》(http://ggzyjy.shandong.gov.cn/

5、《中国招标投标公共服务平台》(http://www.cebpubservice.com


六、联系方式

招标人:滨州市沾化区拓宇富华新能源开发有限责任公司

址:山东省滨州市沾化区富国街道金海三路与银河四路交叉口创新数码港

联系人及电话:崔先生(同异议联系人)0543-7810529(同异议联系电话)

招标代理机构:天马盛鼎项目管理有限公司

址:山东省滨州市滨城区黄河四路东侧沿街房154

联系人及电话:刘工、18764560099

公告备案单位:滨州市沾化区发展和改革局

原文链接:

http://jypt.bzggzyjy.cn/bzweb/jyxx/012001/012001001/012001001003/20250718/3fa24ecd-98f8-4a3a-a313-ec510df6935e.html

孟津区(北区)地热供暖项目(二期)3号站安装工程

明: 本招标计划发布信息均为暂定,最终以招标公告信息为准


热线电话
133 6655 6600
热线电话 微信咨询
回到顶部 回到首页