服务热线:133 6655 6600
发布内容
当前位置: 现代供热网 各地供热动态 正文

甘肃多地2025清洁取暖总预算出炉

149 2025-07-12

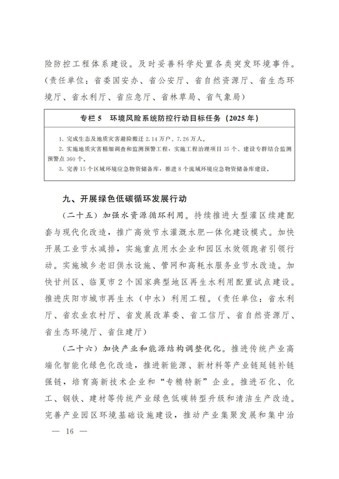
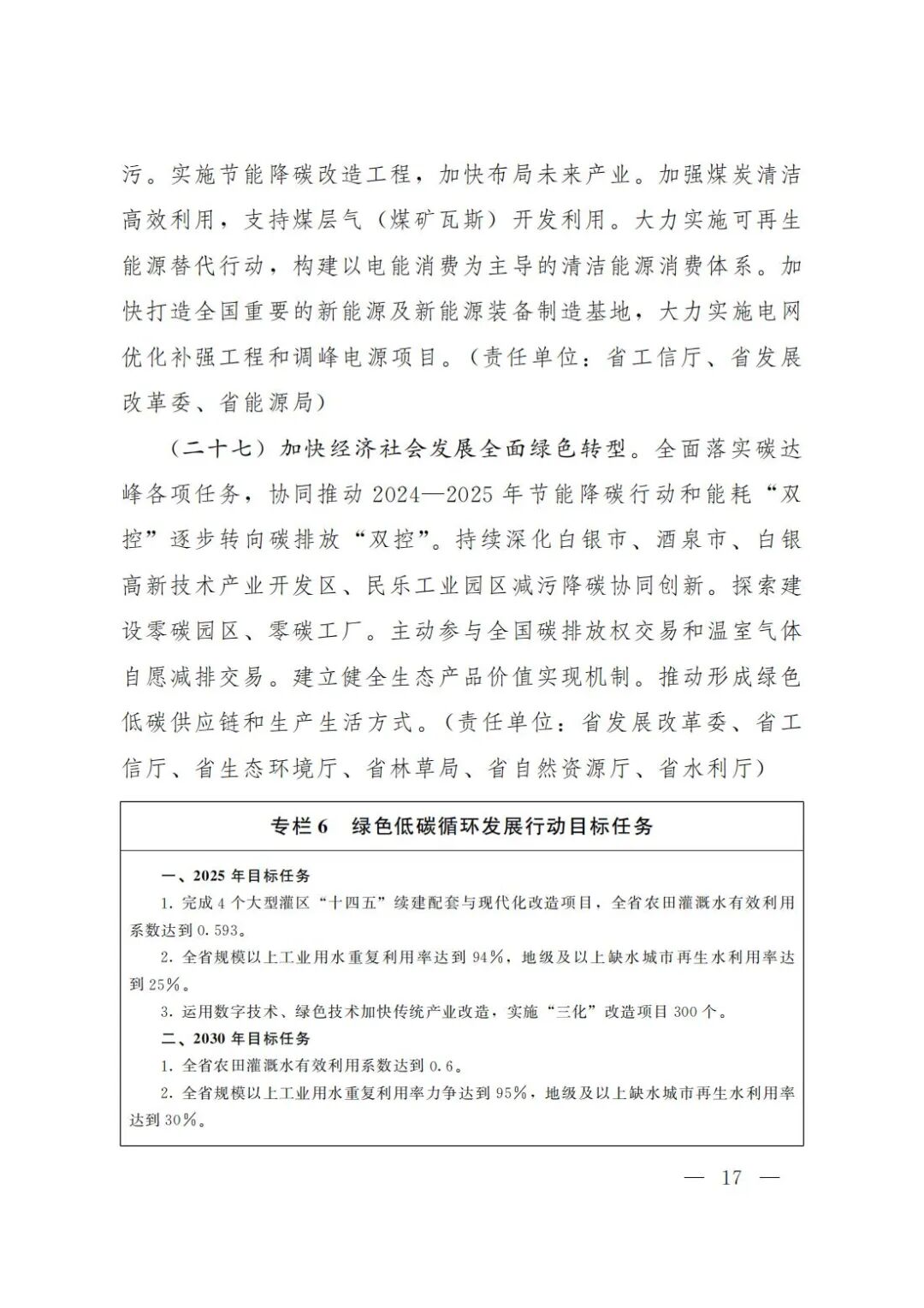
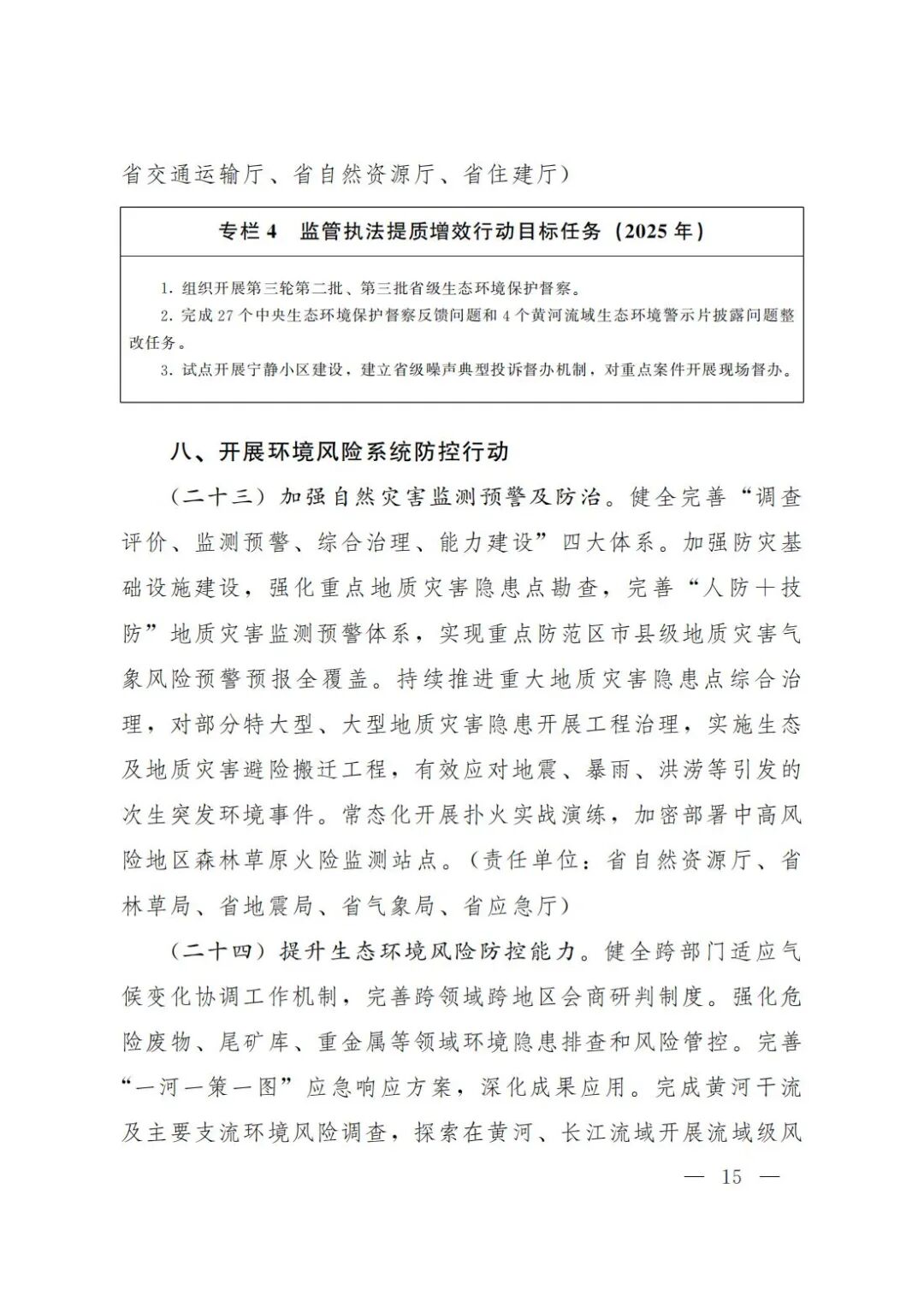
日前,甘肃省人民政府发布甘肃省人民政府办公厅关于印发甘肃省筑牢国家西部生态安全屏障行动方案的通知。根据通知内容显示,2025年,甘肃省将深入打好蓝天保卫战。推进钢铁、水泥、焦化等行业和65蒸吨及以上燃煤锅炉(含电力)超低排放改造。开展有色行业有组织排放提标改造和无组织排放深度治理。实施以石化、化工、工业涂装等行业和油品储运销领域为重点的VOCs综合整治。有序淘汰城市建成区供热能力和规模较小的燃煤锅炉。开展地级城市建成区散煤“清零”行动。加快淘汰国三及以下排放标准的汽车和国一及以下非道路移动机械,提升重点行业清洁运输比例。

根据2025年甘肃省筑牢国家西部生态安全屏障计划实施项目清单,环境质量提升工程共计732个项目,预算资金3470981.076万,其中冬季清洁取暖项目633646. 636万,涉及金昌、酒泉、武威、平凉、定西、陇南、临夏等七个地市的项目。

今年3月份,曾有消息称,甘肃省为持续改善空气质量,特别是针对冬季大气污染防治的重点时段,正式启动地级城市建成区散煤“清零”行动。这一行动旨在通过减少散煤污染,有效应对冬季大气环境容量变小、静稳天气多发等不利条件带来的空气质量改善难题。


消息显示,今年是“十四五”规划的收官之年,为了持续改善空气质量,甘肃省环委办制定并印发《2025年度市州政府所在城市建成区及周边取暖散煤治理工作方案》。此方案要求各市州摸清市州政府所在城市建成区及周边散煤取暖用户的数量和分布情况,并结合本地资源禀赋、经济实力、基础设施等前提条件,以及居民意愿和承受能力等因素,因地制宜采用科学合理的方式推进散煤治理。

以下为通知原文:

图片

图片

图片

图片


图片
图片

图片

图片

图片

图片
图片
图片
图片

图片

图片
图片
图片
图片
图片
图片
图片
图片
图片
图片
图片
图片
图片
图片
来源:甘肃省人民政府

热线电话
133 6655 6600
热线电话 微信咨询
回到顶部 回到首页