服务热线:133 6655 6600
发布内容
当前位置: 现代供热网 各地供热动态 正文

孝义:清洁取暖

176 2025-07-01


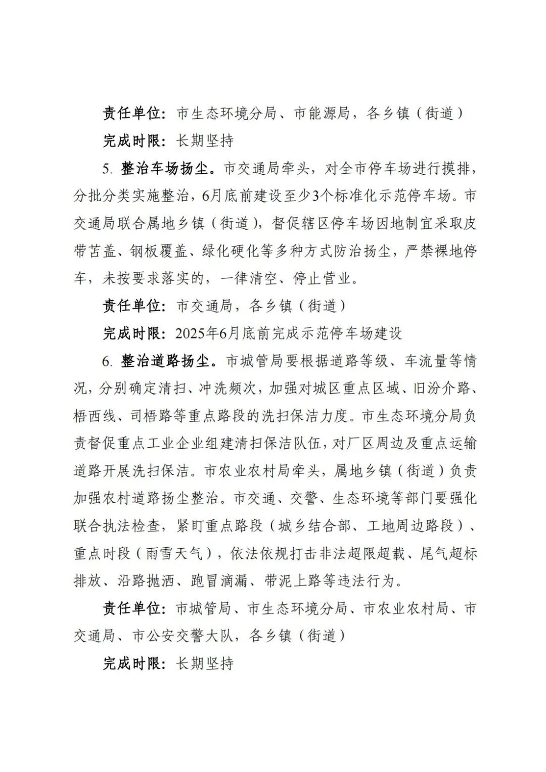
孝义市人民政府办公室

关于印发孝义市深入打好污染防治攻坚战

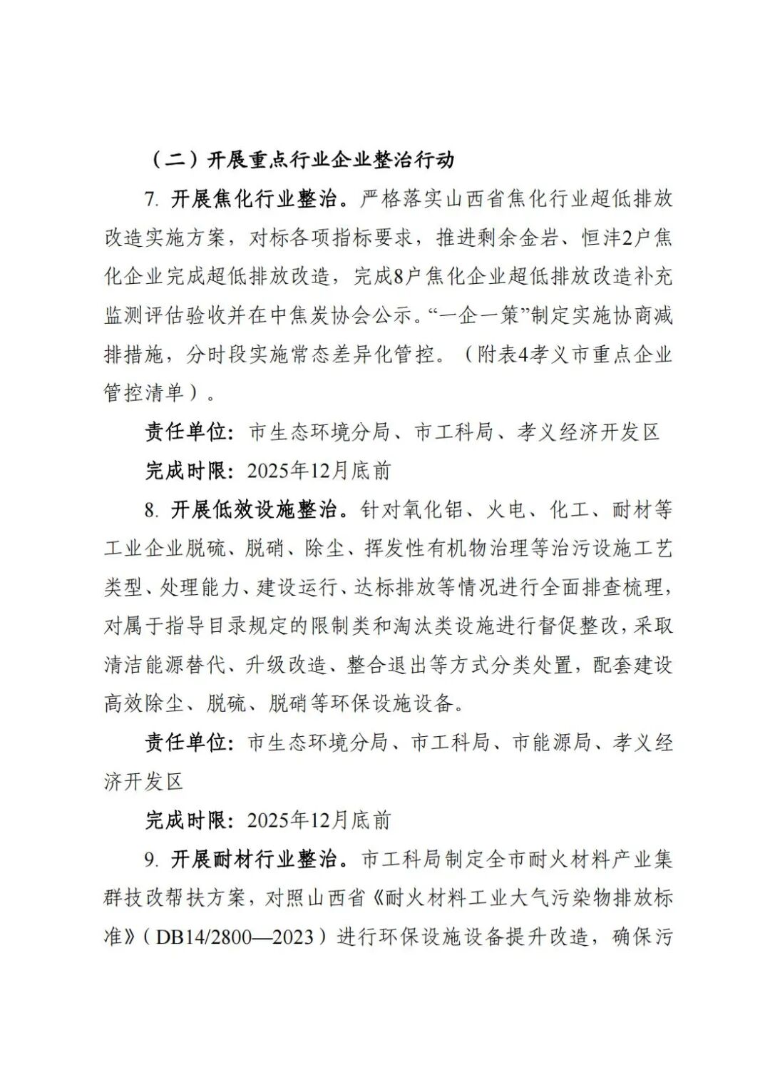
2025行动计划的通知

孝政办发〔20253

各乡镇人民政府、街道办事处,孝义经济开发区,市直各有关单位:

为深入贯彻全国、全省和吕梁市生态环境保护大会精神,全面落实党中央、国务院和省委、省政府及吕梁市委、市政府关于深入打好污染防治攻坚战的决策部署,进一步提升全市生态环境质量,经市政府同意,现将《孝义市深入打好污染防治攻坚战2025行动计划》印发给你们,并就有关事项通知如下:

一、提高政治站位,强化责任落实。各乡镇(街道)和各有关部门要切实提高政治站位,深入学习贯彻习近平生态文明思想,坚持以黄河流域生态保护和高质量发展国家战略为统领,坚定不移抓好生态环境保护工作,以高品质生态环境支撑高质量发展。主要负责人要认真落实环境保护党政同责、一岗双责三管三必须要求,对照各项目标任务,逐条细化措施,明确分管责任人和具体责任人,拧紧扣实污染防治责任链条,确保责任到人、任务到岗。

二、准确把握形势,密切协同作战。各乡镇(街道)和各有关部门要准确把握深入打好污染防治攻坚战的新形势、新要求,树牢全市一盘棋思想,既各负其责又通力协作,形成推进工作的强大合力。要突出精准治污、科学治污、依法治污,统筹推进产业结构优化升级,推动绿色低碳发展,实施重点减排工程,加强生态修复治理,持续推进大气、水、土壤污染防治,着力解决突出生态环境问题。

三、强化信息调度,推进共治共享。各乡镇(街道)和各有关部门要充分利用新媒体、社区小喇叭等多种渠道,开展多形式政策解读,及时回应社会关切,主动接受社会监督。市环委办要充分发挥牵头抓总作用,每月调度各乡镇(街道)及责任单位工作进展情况,不定期组织督促检查,通报工作进展和区域环境质量情况。新闻媒体要加大正反两方面环保宣传,及时曝光环境违法行为,依法加大信息公开力度,推动形成合力攻坚的良好氛围。

四、加强措施保障,常态帮扶指导。各乡镇(街道)和各有关部门要强化协调联动,加快数字孝义”—智慧环保建设进度,推动与重点企业全过程监管系统、激光雷达、热点网格以及治超监管系统、工地扬尘监测系统等全方位融合,形成科学系统的技术指挥体系。要持续开展送法规、送政策、送技术、送服务进企业系列活动,常态化开展入企一对一帮扶服务。持续开展争政策、争资金、争项目、争试点四争行动,常态化谋划储备环保技改项目。常态化开展各类联合执法行动,持续优化执法方式,对守法者无事不扰,对违法者利剑高悬,严厉打击各类环境违法行为。

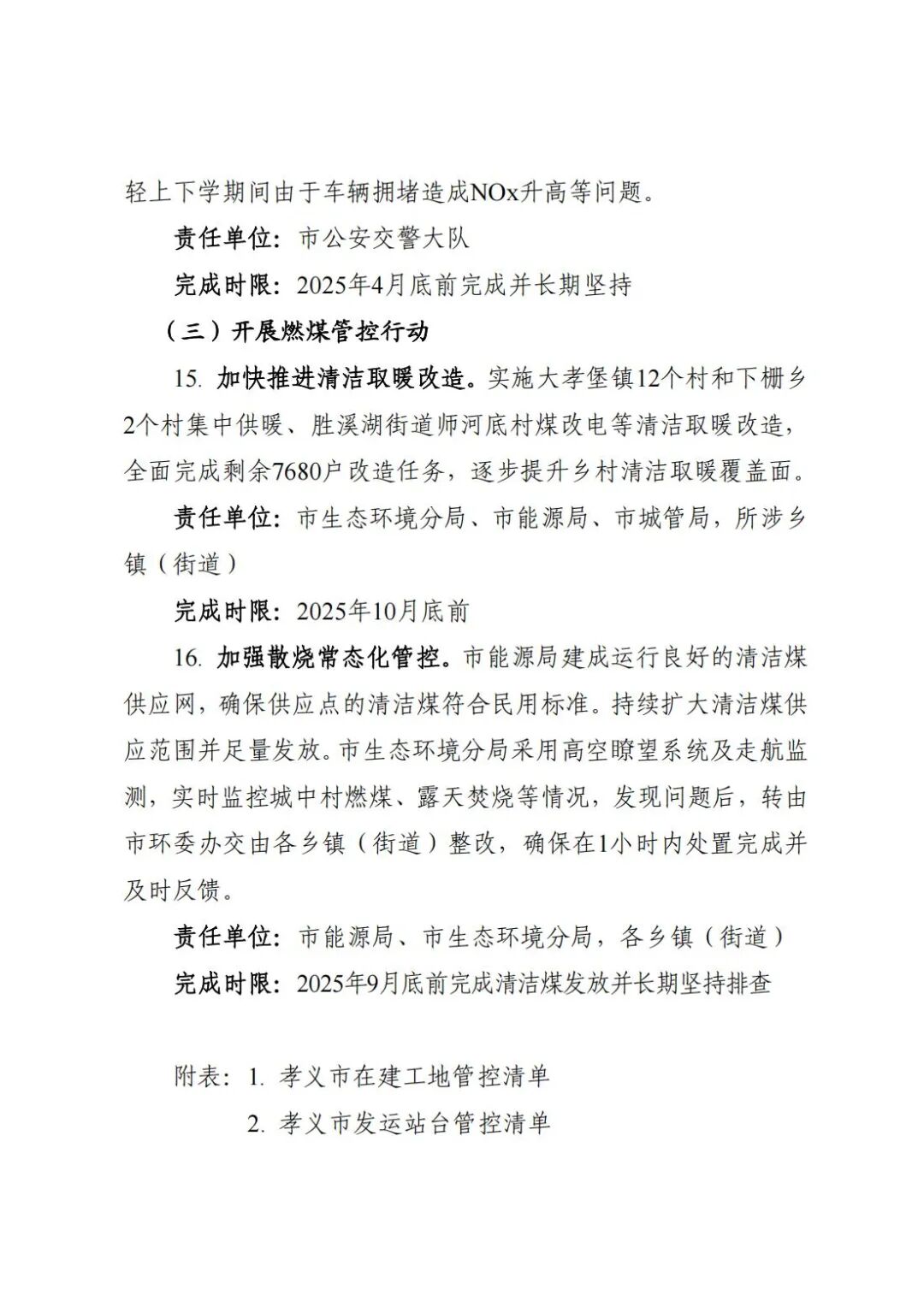
五、强化督查督办,严格考核问责。各乡镇(街道)和各有关部门要全面加强任务统筹落实,每月月底前向市生态环境分局报送本月工作进展情况。生态环境保护目标任务完成情况将纳入年度目标责任考核,并作为生态环境保护督查重点。市政府督查室、市环委办将定期联合开展专项督查,对督查发现因重视不够、措施不力、进展缓慢、不严格履职等导致未完成目标任务的,严格依纪依规追究责任。


附件:12025年空气质量改善行动计划

22025年水环境质量改善行动计划

32025年土壤环境质量改善行动计划

孝义市人民政府办公室

2025414

(此件公开发布)


广告



声明:本站文章来源转载仅供参考学习,转载内容合法性不承担保证责任,但将依法配合处理侵权纠纷,转载内容版权归原作者所有,本站已尽力标注来源,若有疏忽请联系更正,如果有侵权请联系我们24小时之内删除13366556600。

长按二维码 关注“热泵经纬”


长按二维码 关注“农村清洁能源供暖专委



热线电话
133 6655 6600
热线电话 微信咨询
回到顶部 回到首页