服务热线:133 6655 6600
发布内容
当前位置: 现代供热网 各地供热动态 正文

天津滨海高新区支持光伏光热、热泵、生物质能、海洋能、地热能等新能源、新材料、新型电力企业

169 2025-06-25

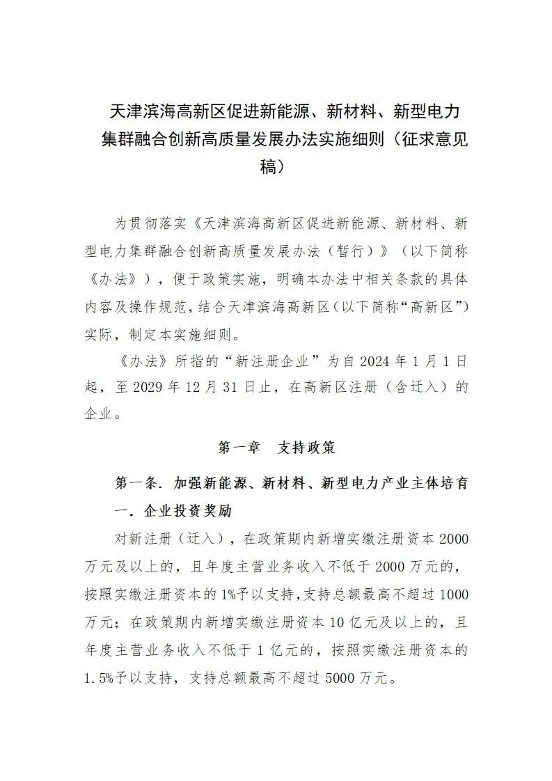
6月17日,天津滨海高新技术产业开发区管理委员会发布关于《天津滨海高新区促进新能源、新材料、新型电力集群融合创新高质量发展办法(征求意见稿)》及实施细则公开征求意见的通知。

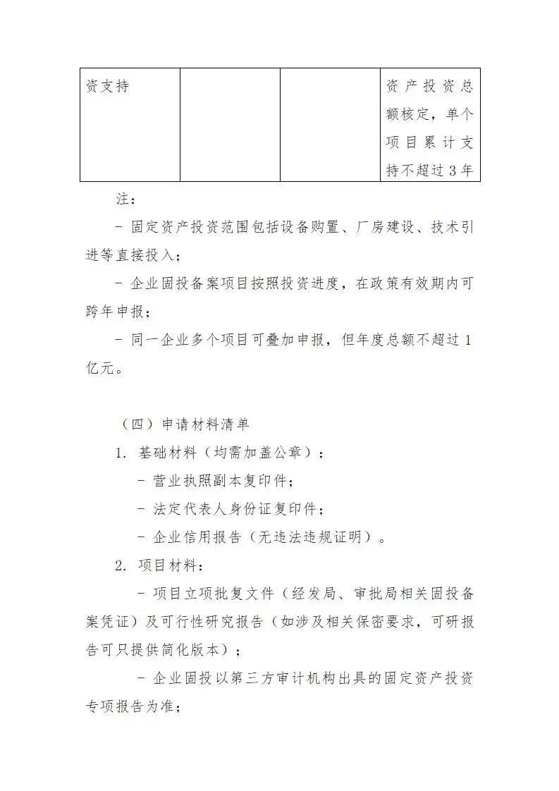
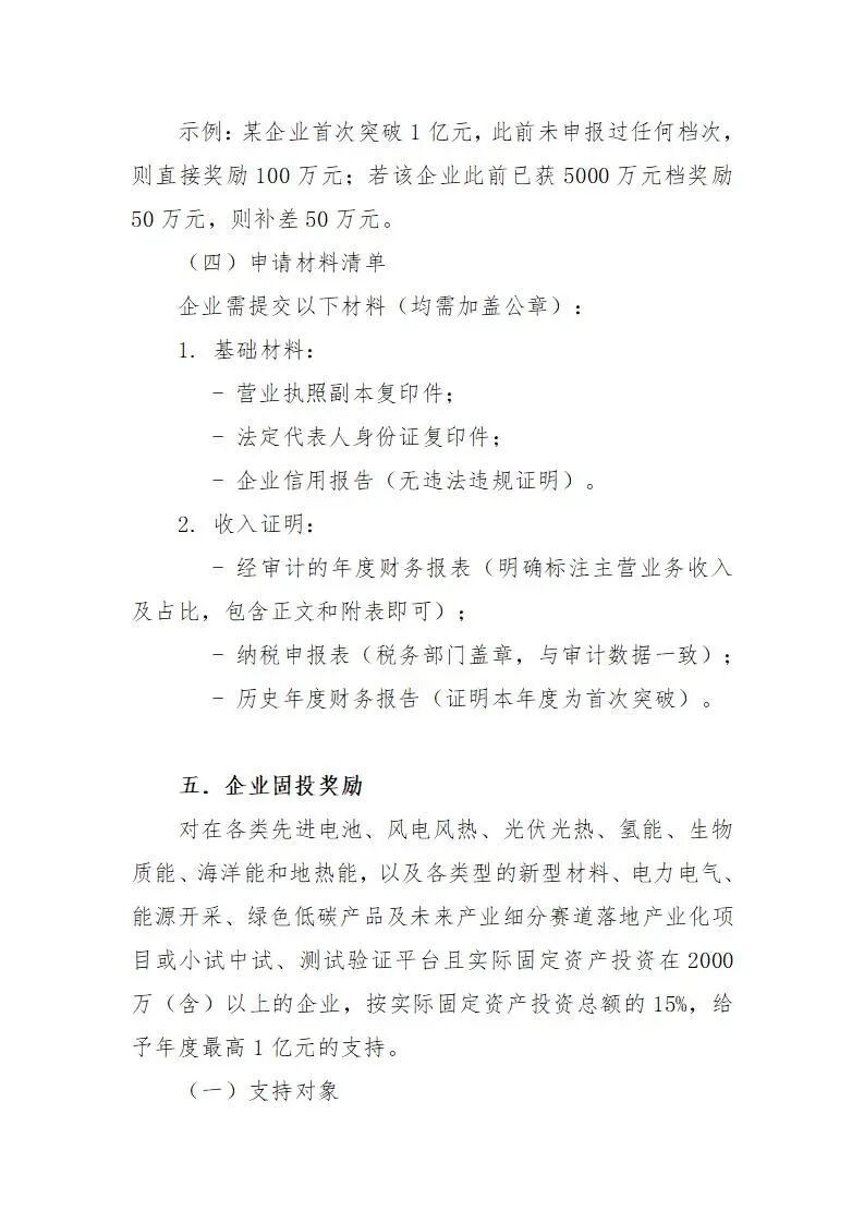
文件提到,对在各类先进电池、风电风热、光伏光热、氢能、生物质能、海洋能和地热能,以及各类型的新型材料、电力电气、能源开采、绿色低碳产品及未来产业细分赛道落地产业化项目或小试中试、测试验证平台且实际固定资产投资在2000万(含)以上的企业,按实际固定资产投资总额的15%,给予年度最高1亿元的支持。

同时,支持企业在各类先进电池、风电风热、光伏光热、氢能、生物质能、海洋能和地热能,以及各类型的新型材料、电力电气、能源开采、绿色低碳产品及未来产业细分赛道开展关键核心技术攻关,加快培育一批牵引能力强,辐射带动广、集群效应大的生态主导型企业,充分发挥行业带动作用引领产业生态集聚。培育一批专精特新“小巨人”、制造业单项冠军,对企业研发投入给予支持(研发费用以加计扣除明细表为准)。

对通过专精特新中小企业认定、收入增速连续两年20%以上或上一年当年增长50%,予以研发经费最高20%的支持,每年不超过200万元。

对通过专精特新“小巨人”企业认定、上年收入增速20%以上,予以研发经费最高20%的支持,每年不超过400万元。

对新注册(含迁址)的企业,注册资金实缴超过2000万元,落户两年内销售收入总额超过1亿元或年度产值超过2千万,并拥有自主知识产权、创新能力强、成长性高的,予以研发经费最高20%的支持,在政策期内每年不超过500万元;注册资金实缴超过10亿元,落户当年内销售收入总额达到5亿元或年度产值超过1亿元,并拥有自主知识产权、创新能力强的,予以研发经费最高30%的支持,在政策期内每年不超过3000万元。

本办法所指的新能源、新材料、新型电力产业主要是指各类型的能源产品(包括但不限于各类先进电池、风力发电设备、太阳能光伏光热、氢能、生物质能、海洋能和地热能)及其相关制造装备、核心材料、新能源应用等,以及各类型的新型材料、电力电气能源管理装备、能源数字化、开采装备、热泵设备、绿色低碳应用、生态修复治理、CCUS、碳核查核证、绿色金融、碳汇碳资产管理等领域。为符合技术发展趋势,细化各细分领域支持范围,依据国家相关部门公示的产业目录,即时修订本办法并发布新能源、新材料、新型电力技术领域指引。

详情如下:

关于《天津滨海高新区促进新能源、新材料、新型电力集群融合创新高质量发展办法(征求意见稿)》及实施细则公开征求意见的通知

为落实国务院进一步支持天津滨海新区高质量发展的要求,进一步促进高新区新能源、新材料、新型电力产业高质量发展,高新区新能源产业局起草了《天津滨海高新区促进新能源、新材料、新型电力集群融合创新高质量发展办法(征求意见稿)》及实施办法细则,现向社会公开征求意见。公众可通过以下途径和方式提出反馈意见:

一、通过电子邮件将意见发送至:gxqxny@tht.gov.cn。邮件标题请注明“新能源、新材料、新型电力集群融合创新高质量发展办法征求意见”字样;

二、通过信函方式将意见寄至:天津市滨海新区日新道188号1号楼新能源产业局(邮编:300301),并请在信封上注明“新能源、新材料、新型电力集群融合创新高质量发展办法征求意见”字样。

意见反馈截止时间为:2025年6月25日。

联系人:王工、闫工;联系电话:022-84806802。

附件1:天津滨海高新区促进新能源、新材料、新型电力集群融合创新高质量发展办法(征求意见稿)

附件2:天津滨海高新区促进新能源、新材料、新型电力集群融合创新高质量发展办法实施细则(征求意见稿)

高新区新能源产业局

2025年6月16日

天津滨海高新区促进新能源、新材料、新型电力

集群融合创新高质量发展办法(征求意见稿)

为贯彻落实中共中央国务院《关于完整准确全面贯彻新发展理念做好碳达峰碳中和工作的意见》、国家发展改革委国家能源局《关于促进新时代新能源高质量发展的实施方案》、中国人民银行生态环境部金融监管总局中国证监会《关于发挥绿色金融作用服务美丽中国建设的意见》,加快高新区新能源、新材料、新型电力产业发展步伐,强化产业链要素支撑,切实落实好“碳达峰、碳中和”工作目标要求,结合高新区实际制定本办法。

本办法所指的新能源、新材料、新型电力产业主要是指各类型的能源产品(包括但不限于各类先进电池、风力发电设备、太阳能光伏光热、氢能、生物质能、海洋能和地热能)及其相关制造装备、核心材料、新能源应用等,以及各类型的新型材料、电力电气能源管理装备、能源数字化、开采装备、热泵设备、绿色低碳应用、生态修复治理、CCUS、碳核查核证、绿色金融、碳汇碳资产管理等领域。为符合技术发展趋势,细化各细分领域支持范围,依据国家相关部门公示的产业目录,即时修订本办法并发布新能源、新材料、新型电力技术领域指引。

本办法适用于工商、税务及统计关系均在高新区,符合国家规划布局和产业政策,有健全财务制度、具有独立法人资格、实行独立核算、无重大安全事故、无不良经营行为、无不良信用记录、无重大环境污染问题、无重大不稳定因素,且从事新能源、新材料、新型电力产业研发、生产、配套和服务的产业上下游企业、事业单位、社会团体及非盈利性组织等。

加强新能源、新材料、新型电力产业主体培育

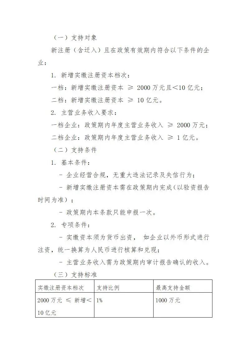
第一条.对新注册(迁入),在政策期内新增实缴注册资本2000万元及以上的,且年度主营业务收入不低于2000万元的,按照实缴注册资本的1%予以支持,支持总额最高不超过1000万元;在政策期内新增实缴注册资本10亿元及以上的,且年度主营业务收入不低于1亿元的,按照实缴注册资本的1.5%予以支持,支持总额最高不超过5000万元。

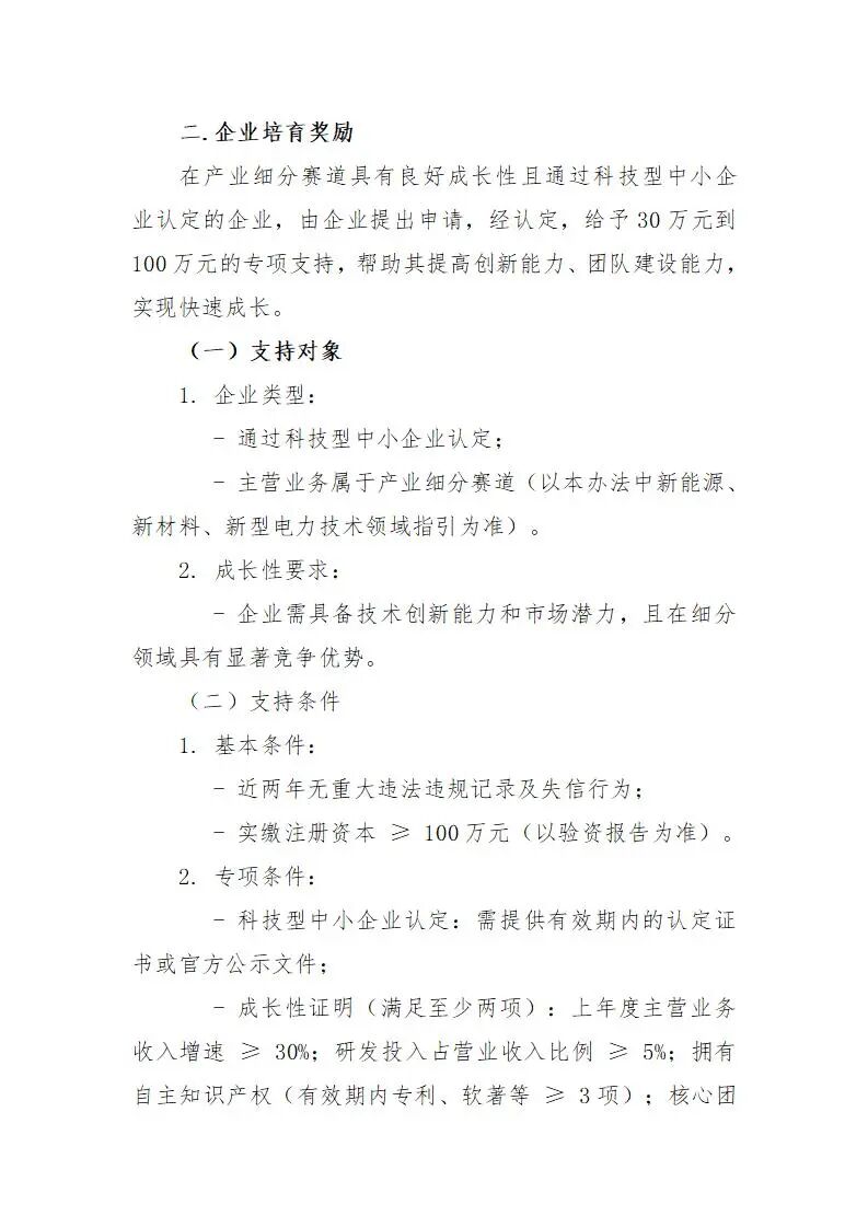
第二条.在产业细分赛道具有良好成长性且通过科技型中小企业认定的企业,由企业提出申请,经认定,给予30万元到100万元的专项支持,帮助其提高创新能力、团队建设能力,实现快速成长。

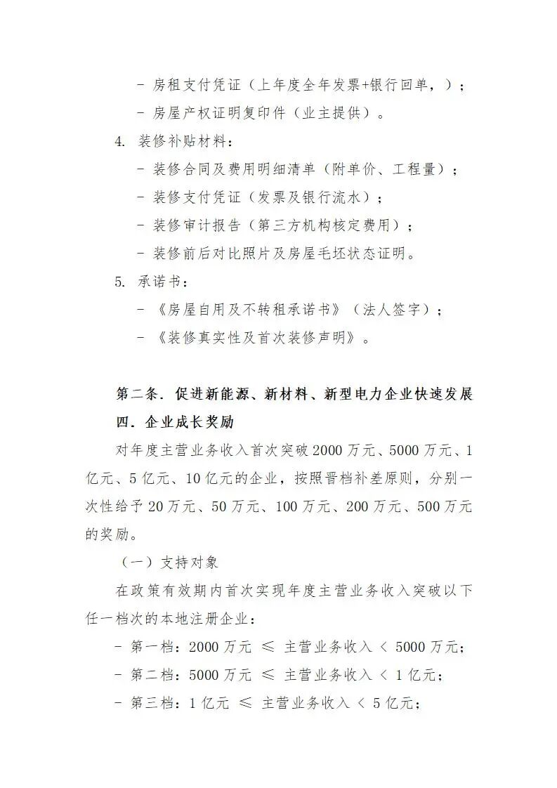
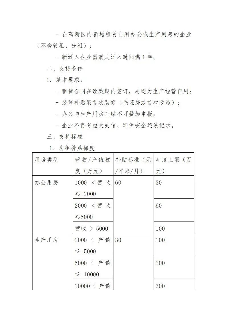
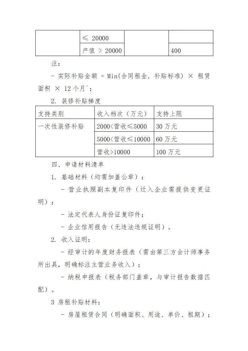
第三条.支持企业盘活高新区现有房地资源,挖掘闲置低效资产价值。对在高新区新增租赁自用办公、生产用房的,按最高 60元/平米/月的标准给予房租补贴,每家企业每年最高 400万元。按实际装修费用的 30%,给予最高 100万元的一次性装修补贴。

促进新能源、新材料、新型电力企业快速发展

第四条.对年度主营业务收入首次突破2000万元、5000万元、1亿元、5亿元、10亿元的企业,按照晋档补差原则,分别一次性给予20万元、50万元、100万元、200万元、500万元的奖励。

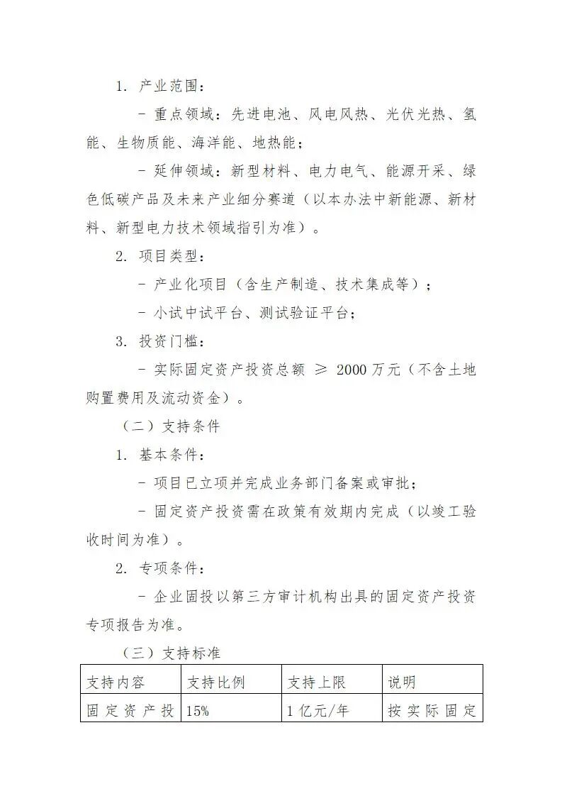
第五条.对在各类先进电池、风电风热、光伏光热、氢能、生物质能、海洋能和地热能,以及各类型的新型材料、电力电气、能源开采、绿色低碳产品及未来产业细分赛道落地产业化项目或小试中试、测试验证平台且实际固定资产投资在2000万(含)以上的企业,按实际固定资产投资总额的15%,给予年度最高1亿元的支持。

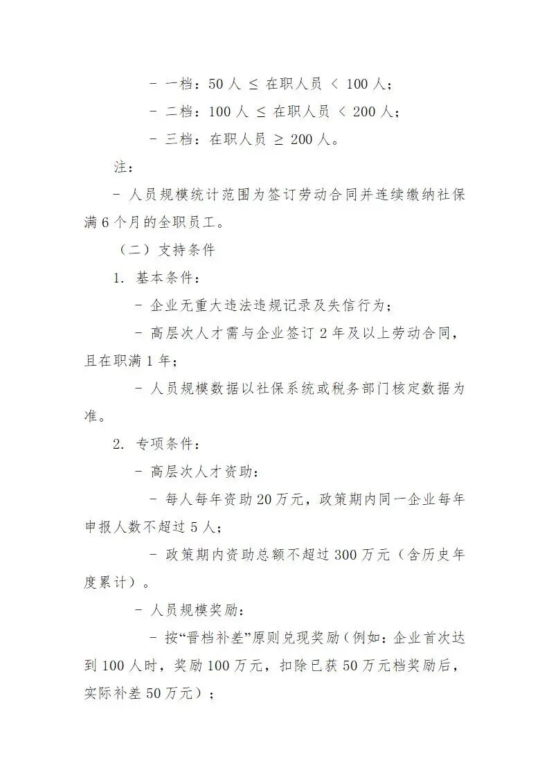
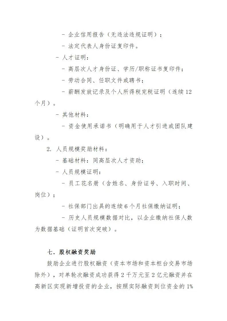
第六条. 鼓励企业加快人才引聚,发挥人才智力支撑作用。对企业的首席科学家、核心技术人员、高级管理人员及其他同级别的高层次人才,给予每人每年20万元资助,政策期内每年享受者不超过5人次,总额不超过300万元。对人员规模首次达到50人、100人、200人的企业,按照晋档补差原则,分别一次性给予50万元、100万元、150万元的奖励。

第七条.鼓励企业进行股权融资(资本市场和资本柜台交易市场除外),对单轮次融资成功获得2千万元至2亿元融资并在高新区实现新增投资的企业按照实际融资到位资金的1%予以一次性奖励,每家企业奖励不超过200万元。

推动新能源、新材料、新型电力产业技术创新

第八条.鼓励新能源、新材料、新型电力企业加大研发投入

支持企业在各类先进电池、风电风热、光伏光热、氢能、生物质能、海洋能和地热能,以及各类型的新型材料、电力电气、能源开采、绿色低碳产品及未来产业细分赛道开展关键核心技术攻关,加快培育一批牵引能力强,辐射带动广、集群效应大的生态主导型企业,充分发挥行业带动作用引领产业生态集聚。培育一批专精特新“小巨人”、制造业单项冠军,对企业研发投入给予支持(研发费用以加计扣除明细表为准)。

对通过专精特新中小企业认定、收入增速连续两年20%以上或上一年当年增长50%,予以研发经费最高20%的支持,每年不超过200万元。

对通过专精特新“小巨人”企业认定、上年收入增速20%以上,予以研发经费最高20%的支持,每年不超过400万元。

对新注册(含迁址)的企业,注册资金实缴超过2000万元,落户两年内销售收入总额超过1亿元或年度产值超过2千万,并拥有自主知识产权、创新能力强、成长性高的,予以研发经费最高20%的支持,在政策期内每年不超过500万元;注册资金实缴超过10亿元,落户当年内销售收入总额达到5亿元或年度产值超过1亿元,并拥有自主知识产权、创新能力强的,予以研发经费最高30%的支持,在政策期内每年不超过3000万元。

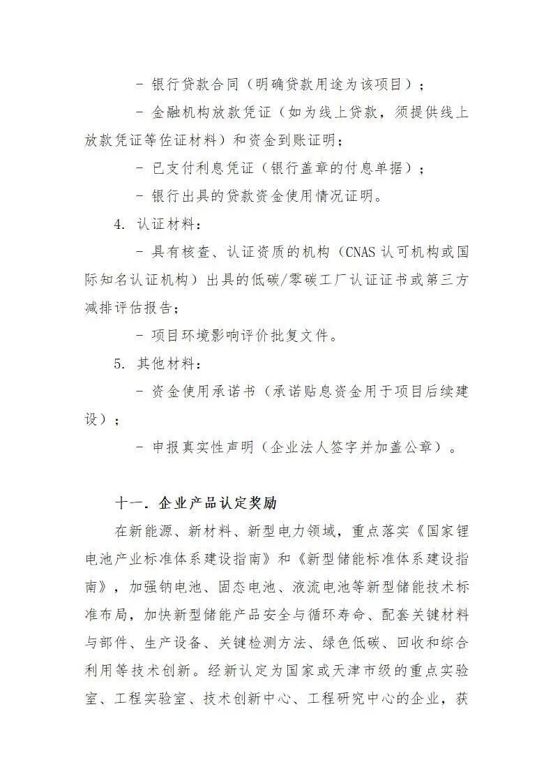
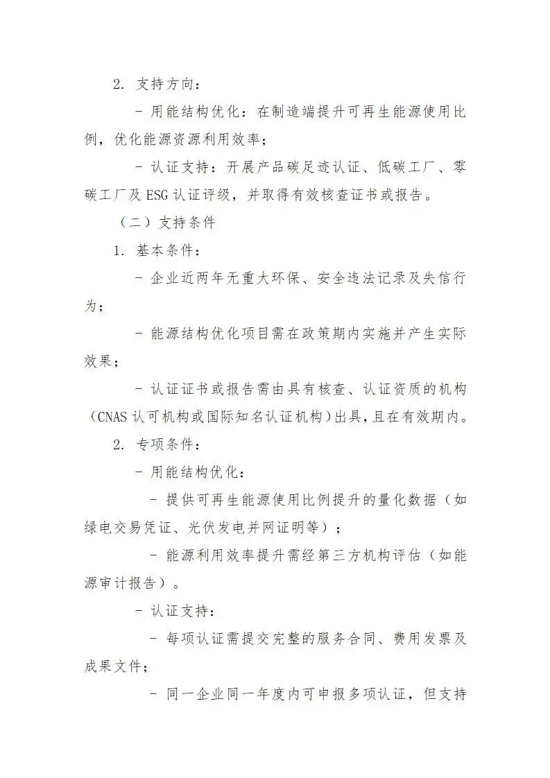
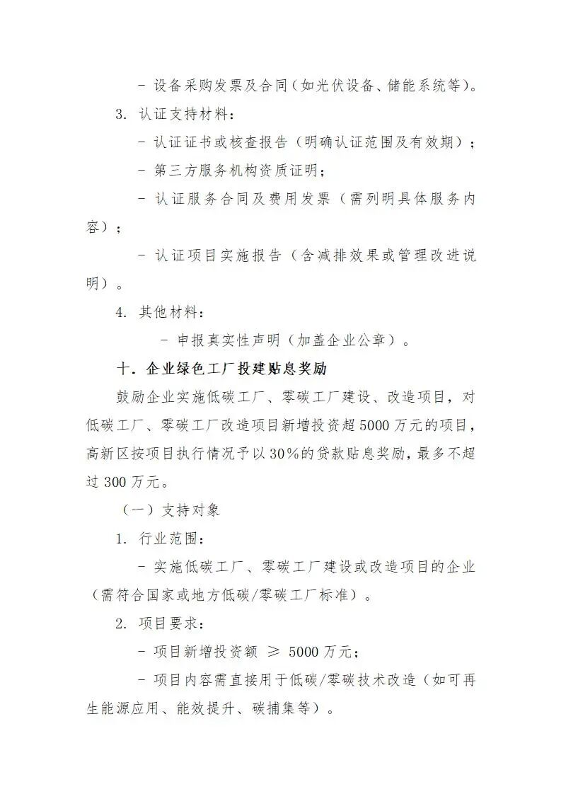
第九条. 支持新能源、新材料、新型电力及上下游企业优化用能结构,提升能源资源利用效率,在制造端扩大可再生能源使用比例。支持企业开展产品碳足迹认证、低碳工厂、零碳工厂及ESG认证评级等工作,对取得相关核查证书或报告的,给予核查、认证及相关服务费用 50% 支持,每个企业每年不超过 3 万元。

第十条.鼓励企业实施低碳工厂、零碳工厂建设、改造项目,对低碳工厂、零碳工厂改造项目新增投资超5000万元的项目,高新区按项目执行情况予以30%的贷款贴息奖励,最多不超过300万元。

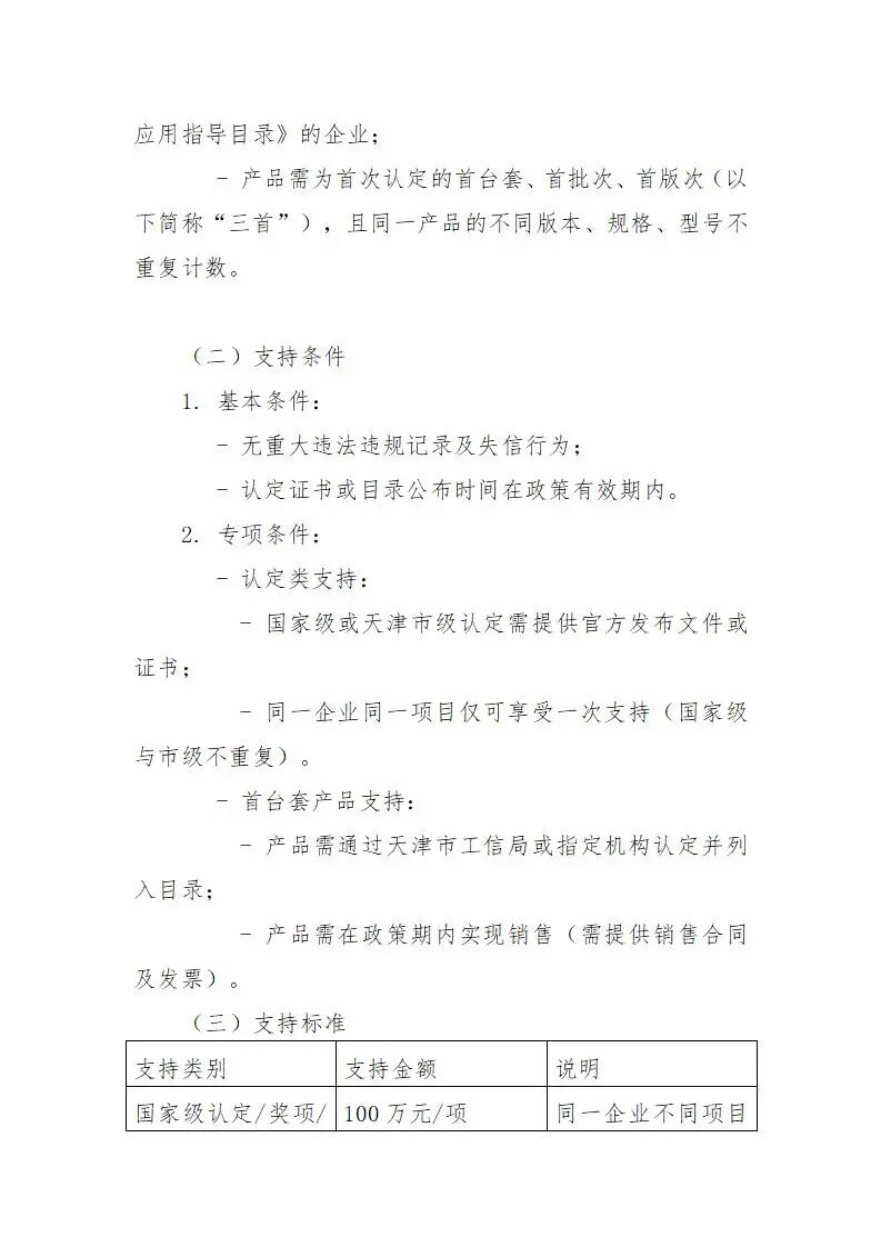
第十一条.在新能源、新材料、新型电力领域,重点落实《国家锂电池产业标准体系建设指南》和《新型储能标准体系建设指南》,加强钠电池、固态电池、液流电池等新型储能技术标准布局,加快新型储能产品安全与循环寿命、配套关键材料与部件、生产设备、关键检测方法、绿色低碳、回收和综合利用等技术创新。经新认定为国家或天津市级的重点实验室、工程实验室、技术创新中心、工程研究中心的企业,获得国家级各类奖项、产品认定,以及列入国家各部委发布的国之重器、制造业单项冠军、国家重点新产品、中央企业科技创新成果、行业准入名单、揭榜挂帅名单的企业,对于获得国家级的给予100万元的一次性资金支持,对于获得天津市级的给予50万元的一次性资金支持。

列入《天津市首台(套)重大技术装备推广应用指导目录》(以天津市发布政策版本为依据)的首台套首批次首版次产品,按产品个数给予申报认定企业最高不超过50万元奖励(单个认定产品10万元奖励,同一产品不同版本、规格、型号等不重复计数)。

第十二条、附则

本办法由天津滨海高新区管委会负责解释。本办法自印发之日起实施,有效期截止至2029年12月31日,申报期延后一年。

1714194045_01.jpg
图片
图片
图片
图片
图片
图片
图片
图片
图片
图片
图片
图片
图片
图片
图片
图片
图片
图片
图片
图片
图片
图片
图片
图片
图片
图片
图片
图片
图片
图片
图片
图片
图片
图片
图片
来源:天津滨海高新技术产业开发区管理委员会
声明:本站文章来源转载仅供参考学习,转载内容合法性不承担保证责任,但将依法配合处理侵权纠纷,转载内容版权归原作者所有,本站已尽力标注来源,若有疏忽请联系更正,如果有侵权请联系我们24小时之内删除13366556600。

热线电话
133 6655 6600
热线电话 微信咨询
回到顶部 回到首页