服务热线:133 6655 6600
发布内容
当前位置: 现代供热网 供热政策 正文

国家标准GB/T 45323—2025《城镇供热系统标识编码规则》,2025年9月1日开始实施。

232 2025-06-23

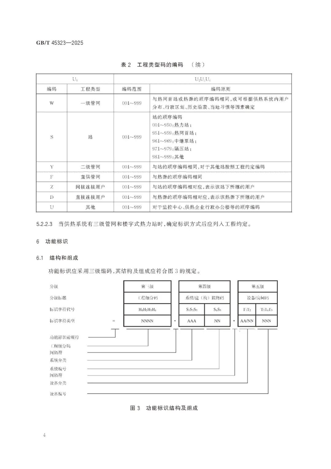
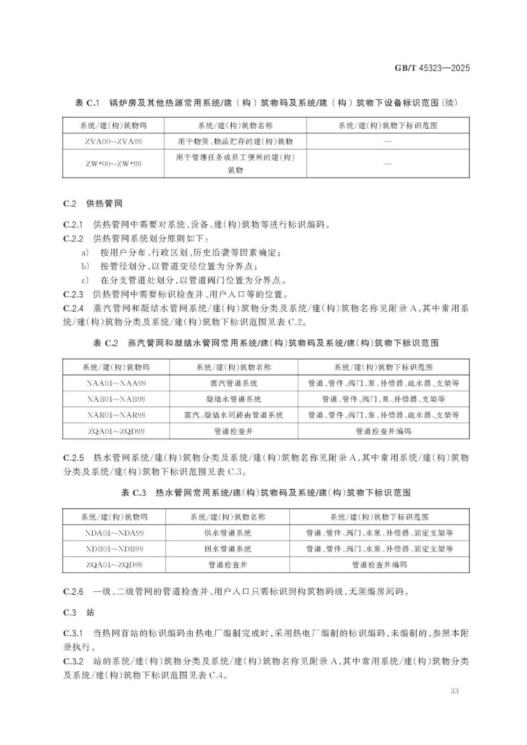
国家标准GB/T 45323—2025《城镇供热系统标识编码规则》该标准规定了城镇供热系统标识编码的标识、联合标识、功能标识、产品标识和标识编码实施。


该标准适用于下列城镇供热系统组成部分的标识编码:
a)无电力生产的供热热源;
b)热水管网和蒸汽管网;
c)热网首站、热力站、隔压站、中继泵站;
d)热水用户、蒸汽用户。




图片
图片
图片
图片
图片
图片
图片
图片
图片
图片
图片
图片
图片
图片
图片
图片
图片
图片
图片
图片
图片
图片
图片
图片
图片
图片
图片
图片
图片
图片
图片
图片
图片
图片
图片
图片
图片
图片
图片

声明:本站文章图片来源转载仅供参考学习,转载内容合法性不承担保证责任,但将依法配合处理侵权纠纷,转载内容版权归原作者所有,本站已尽力标注来源,若有疏忽请联系更正,如果有侵权请联系我们24小时之内删除13366556600

热线电话
133 6655 6600
热线电话 微信咨询
回到顶部 回到首页