服务热线:133 6655 6600
发布内容
当前位置: 现代供热网 供热政策 正文

住建部丨《城镇清洁供热技术标准(征求意见稿)》

143 2024-11-24

11月15日,国家住房和城乡建设部发布国家标准《城镇清洁供热技术标准(征求意见稿)》,意见反馈截止时间为2024年12月13日。


标准由中国城镇供热协会等单位起草,适用于新建、扩建及改建的城镇供热系统,包括热源、供热管网、热力站和热用户。


图片

住房城乡建设部办公厅关于国家标准

《城镇清洁供热技术标准(征求意见稿)》

公开征求意见的通知

根据《住房和城乡建设部标准定额司关于开展<城镇清洁供热技术标准>等2项标准编制工作的函》(建司局函标〔2021〕129号),中国城镇供热协会等单位起草了国家标准《城镇清洁供热技术标准(征求意见稿)》(见附件)。现向社会公开征求意见。有关单位和公众可通过以下途径和方式提出反馈意见:

1.电子邮箱:sc@cdha.org.cn。

2.通信地址:北京市朝阳区西坝河南路甲2号一层,邮政编码:100028。

意见反馈截止时间为2024年12月13日。


住房城乡建设部办公厅
2024年11月13日


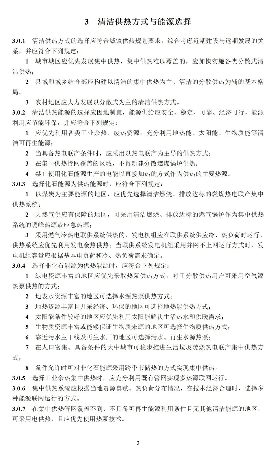
附件:《城镇清洁供热技术标准》(征求意见稿)

图片

图片

图片

图片

图片

图片

图片

图片

图片

图片

图片

图片

图片

图片

图片

图片

图片

图片

图片

图片

图片

图片

图片

图片

图片

图片

图片


热线电话
133 6655 6600
热线电话 微信咨询
回到顶部 回到首页